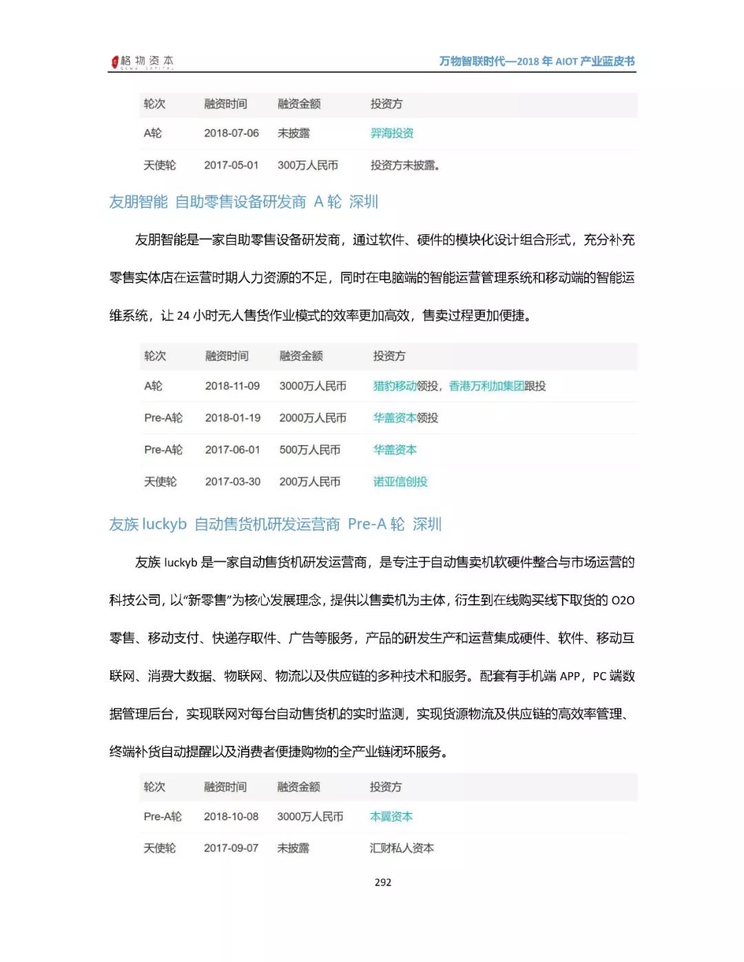
【AIoT】2018年AIoT产业蓝皮书!

2019 年 2 月 16 日 产业智能官

纵观2018年AIoT行业,可以说大事不断,阿里巴巴正式宣布将全面进军物联网,“中兴事件”持续发酵也使得半导体行业受到广泛关注,NB-IoT模组价格进一步下调补贴后已进入20元大关等等。

未来十年的发展和投资机遇将会是AIOT和硬科技,随之而来也将诞生一大批新兴独角兽企业。因此,这里为大家分享一份AIoT2018年研究报告。即是对18年的一个总结也是对19年的展望,还有初创企业的深度报道。

希望更多的朋友关注AIOT领域,参与到行业的发展讨论中。



目 录


序言:风口消亡,“实力派”科技企业崛起

现状篇:2018年AIoT 领域投融资盘点

机构篇:AIoT 领域投资机构深度解析

行业篇:AIoT 细分领域行业深度研究

企业篇:AIoT 创业公司深度报道


全书呈现





工业互联网




产业智能官  AI-CPS


加入知识星球“产业智能研究院”:先进产业OT(工艺+自动化+机器人+新能源+精益)技术和新一代信息IT技术(云计算+大数据+物联网+区块链+人工智能)深度融合,在场景中构建状态感知-实时分析-自主决策-精准执行-学习提升的机器智能认知计算系统实现产业转型升级、DT驱动业务、价值创新创造的产业互联生态链



版权声明产业智能官(ID:AI-CPS推荐的文章,除非确实无法确认,我们都会注明作者和来源,涉权烦请联系协商解决,联系、投稿邮箱:erp_vip@hotmail.com。




登录查看更多
12

相关内容

新时期我国信息技术产业的发展
专知会员服务
71+阅读 · 2020年1月18日
阿里巴巴达摩院发布「2020十大科技趋势」
专知会员服务
108+阅读 · 2020年1月2日
【德勤】中国人工智能产业白皮书,68页pdf
专知会员服务
309+阅读 · 2019年12月23日
【大数据白皮书 2019】中国信息通信研究院
专知会员服务
138+阅读 · 2019年12月12日
【白皮书】“物联网+区块链”应用与发展白皮书-2019
专知会员服务
94+阅读 · 2019年11月13日
2019年人工智能行业现状与发展趋势报告,52页ppt
专知会员服务
124+阅读 · 2019年10月10日
【知识图谱】大数据时代的知识工程与知识管理
产业智能官
22+阅读 · 2019年7月3日
【仿真】虚拟调试 Virtual commissioning
产业智能官
7+阅读 · 2019年5月1日
腾讯85页PPT“智能+”产业报告
物联网智库
52+阅读 · 2019年5月1日
【智能驾驶】97页PPT,读懂自动驾驶全产业链发展!
【数字孪生】超棒PPT解读Digital Twin十大领域应用!
产业智能官
102+阅读 · 2019年3月26日
【工业大数据】工业大数据分析处理技术与应用
产业智能官
29+阅读 · 2019年2月2日
【物联网】物联网产业现状与技术发展
产业智能官
15+阅读 · 2018年12月17日
【智能制造】新一代智能制造:人工智能与智能制造
产业智能官
17+阅读 · 2018年8月11日
Arxiv
102+阅读 · 2020年3月4日
Seeing What a GAN Cannot Generate
Arxiv
8+阅读 · 2019年10月24日
Arxiv
6+阅读 · 2018年3月31日
VIP会员
相关VIP内容
新时期我国信息技术产业的发展
专知会员服务
71+阅读 · 2020年1月18日
阿里巴巴达摩院发布「2020十大科技趋势」
专知会员服务
108+阅读 · 2020年1月2日
【德勤】中国人工智能产业白皮书,68页pdf
专知会员服务
309+阅读 · 2019年12月23日
【大数据白皮书 2019】中国信息通信研究院
专知会员服务
138+阅读 · 2019年12月12日
【白皮书】“物联网+区块链”应用与发展白皮书-2019
专知会员服务
94+阅读 · 2019年11月13日
2019年人工智能行业现状与发展趋势报告,52页ppt
专知会员服务
124+阅读 · 2019年10月10日
相关资讯
【知识图谱】大数据时代的知识工程与知识管理
产业智能官
22+阅读 · 2019年7月3日
【仿真】虚拟调试 Virtual commissioning
产业智能官
7+阅读 · 2019年5月1日
腾讯85页PPT“智能+”产业报告
物联网智库
52+阅读 · 2019年5月1日
【智能驾驶】97页PPT,读懂自动驾驶全产业链发展!
【数字孪生】超棒PPT解读Digital Twin十大领域应用!
产业智能官
102+阅读 · 2019年3月26日
【工业大数据】工业大数据分析处理技术与应用
产业智能官
29+阅读 · 2019年2月2日
【物联网】物联网产业现状与技术发展
产业智能官
15+阅读 · 2018年12月17日
【智能制造】新一代智能制造:人工智能与智能制造
产业智能官
17+阅读 · 2018年8月11日
Top
微信扫码咨询专知VIP会员