画出这三张图后,To B业务的成功率提高了

2022 年 11 月 29 日 人人都是产品经理

关注并将「人人都是产品经理」设为星标

每天早 07 : 45 按时送达

提升TO B业务成功率,还是要从客户和用户身上下手。如何理解客户?仅仅是知道他们的需求就可以了吗?本文作者以三张图为例,对如何理解用户,提高To B业务进行了分析,希望对你有帮助。


全文共 3664 字,阅读需要 7 分钟

——————/ BEGIN /—————

在TO B领域,我们判断是否要增加一个能力,依据的是什么?

是销售说:不做大客户就不买单?

是老板说:我觉得客户会喜欢?

是产品说:这个需求竞品有?

这些常见的说辞中,看似句句有客户,却不见得真的在替客户说话。

很多人会讶异:怎么可能,我们公司可是最以客户为中心的。

我们先放下争论,用一个方法试试公司是否真的理解客户,这个方法叫做【三步式询问】。

第一步:以简单的问题开场,看看公司内部,特别是产研和业务理解得是否一致。

  • 现在都有哪些客户在使用产品?客户是如何分类的?

  • 在每个客户的公司里,都是些角色的用户在使用系统?

第二步,加一点难度,问得深一些,问问客户业务的相关细节。

  • 每类客户都有什么特征?例如客户的收入和成本大概是怎么样的,组织架构怎么样,信息化的应用程度如何?

  • 客户公司里,使用产品的这些用户,他们工作场景和流程是什么?

第三步,再问得深一点,在业务细节上,谈及客户使用系统的原因。

  • 当下客户业务经营痛点和流程是什么?未来的经营目标又是什么?系统能和客户的经营目标关联吗?

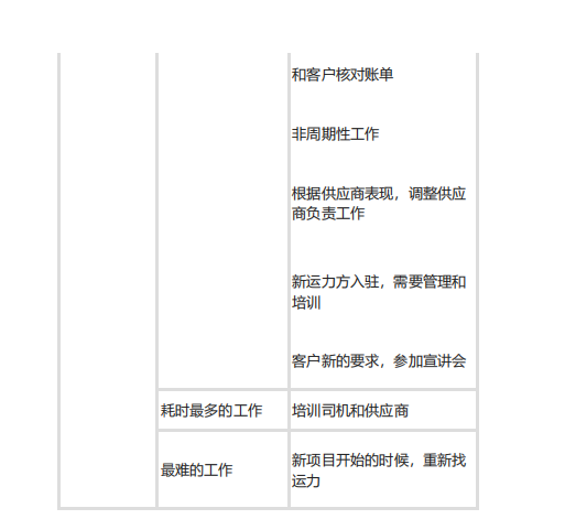
  • 系统服务的角色,KPI是什么?系统是怎么帮他们解决这些问题的?日常花费时间最多和最难的地方都在哪里?

以上问题层层加码,从what-why-how三个层面,深入剖析了客户和业务,业务和我们之间的关系。

按照这三步询问完,相信很难有员工,能不假思索地给出答案,哪怕是公司的老板,哪怕是围绕客户服务的产品经理和销售,都很难做到。更别提大家能对这些问题有共识了。

我们把客户挂在嘴边,但又在忙忙碌碌中把客户扔到了一边,或许这就是TO B领域成功率不足的原因。

就像一位医生为病人提供手术方案,手边却连份体验报告都没有,又怎么能确保自己的判断有效呢?

更可怕的是,日常的工作里,往往需要多个部门一起为客户【会诊】,这时候没有体检报告做基础,却从早到晚安排各种讨论需求的会议,是否有点本末倒置。

所以,我们需要一种方法,为客户做一次全面的【体检】,并让这份【体检报告】,以涓涓细流的方式引入企业中,引导以客户视角思考的企业文化,避免所有人都在创造需求,但实际产出却与客户要的相去万里。

三张图为客户做体检

说到做体检,必然有体检的最终报告。

那么对应的,在TO B领域上也有三张图,能作为检视客户的最终输出物。

一是客户画像。

我们服务的客户,必然有相似的特性,这类用户又被称为典型客户。

而描述这些典型用户方方面面,就能形成一幅用户画像。

客户画像与单个客户相比,强调的是一群人,是对群体宏观的把握。体现群体的共性,基于组合维度识别下,弱化群体中每个个体的形象与特色,从而聚合的一类客户共有特征。

下面模拟一个例子。

假设我们销售同城物流业务的SaaS软件的,那经过前期累积,已经知道了购买系统最多的用户是谁,而这些客户又有着某些共性的特征。

那就可以区分不同模块,了解50个已经购买产品的客户,再把抽象成1个客户画像,用它来代表我们最典型的一批购买用户。

对于公司来说,拿到这一份数据,能知道客户为何选择我们,我们在市场的竞争优势几何。

对于销售来说,知道了客户决策的优先级和路径,知道了客户的画像,能集中精力去推进更有可能成交的客户。

对于产品来说,在每一次做需求的时候,都能以这些信息为核心,带入客户的场景里应用同理心。

所以公司里的角色,都能从这份画像中找到想要的东西。

客户画像是以企业为单位,但实际使用系统的时候,都是一个个岗位,一个个用户,那我们怎么了解这些人呢?是不是也可以在使用者的维度,抽象出用户画像?

答案是肯定的。

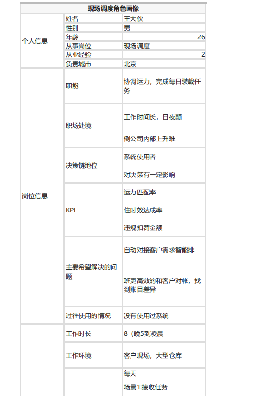
接下来就是第二个体验报告——用户画像。

同样是一个例子。

三是用户生态图

知道了购买企业的特征,知道了使用用户的特征,我们还需要衡量相关用户的关系和生态。

仍旧以物流SaaS产品为例,我们可以考虑这两种维度。

一方面考虑收益差值。

对于一些角色,使用系统能实在地获得收益,比如提升效率,减少成本,提升体验;但对于另一些角色,就只能增加工作负担。

例如系统运转需要销售录入客户的基础数据,但整个系统对于销售本身,却没有起到赋能的作用,反而增加了销售的工作,所以销售的收益为负。

另一方面考虑影响力。

需要注意的是,影响力不仅仅指拍板购买的权利(EB),还有需要使用者的影响力(UB),以及技术购买影响力。

使用者是所有需要和系统产生交互的人,而技术购买影响者,会决定如何使用系统来达成目标,评估系统是否能在具体的业务里完成匹配。

在这个例子中,像老板,调度,财务,销售都是使用者,只是使用的深浅程度不同,但对于调度负责人来说,需要评估系统能否解决他们业务中的实际问题,能否和真实场景匹配。

多种方法,应用和更新数据

有了画像还不够,我们还需要使用画像上的数据。

有些公司并不是不看重用户,日常信息也在搜集,调研也在做,但轰轰烈烈的调研报告陈述完成后,尘归尘土归土,一切都像没发生一样。

要解决这个问题,我们可以采用以下两个方法。

1. 和当前阶段匹配,决策资源分配

目标客户分为哪几类,他们的优先级排序如何,整个团队必须对此达成共识。

例如在上面的案例中,我们通过一系列客户分析,用户分析,用户生态,得知了现在最需要搞定的就是调度负责人和调度。

那么产研需要针对这两个角色,考虑更多的收益输出,同时降低他们操作的成本和负面体验。

销售和成功需要深挖这两个角色的点赞和吐槽,用于内部丰富用户画像。

2. 要把画像以更形象化的表达,浸入到公司里,让信息流动起来

白板公示:

做出来的几张图,我们打印出来,贴在公司的白板或者文化墙上。

可以让大家在环境的浸染中,时时刻刻知道我们正在服务于谁。

阿里有这么一个真实故事,说明了真实所见的力量。

一位技术员工为内部客服做系统,原本还不够重视这份工作,领导带他来到客服办公地。推开门,人声鼎沸蜂拥而来,坐席声,电话声此即彼伏,每个人都忙到喉咙沙哑。

领导说:你看他们很忙很辛苦吧?我们多检查下代码,少出一点问题,这些伙伴就能少接一点电话。

轻轻一句话却重重敲击了这位技术,自此以后,技术童鞋对自己的代码检查再三,生怕自己辜负了客服同事。

我们虽然没有办法让每位员工都身临其境,但可以通过信息公示,达到类似亲眼所见的效果。

故事化表达:

例如我们可以这么表达调度的一天。

“下午3点,闹钟响起,提醒我该上班了。打开微信,看了看微信,客户还没有把今天的出车任务发过来。在群里和司机唠唠嗑,出门吃饭。饭后开车到客户现场,这些仓储中心一个比一个远,油费都要花不少。在门口穿好调度角色的红色马甲,打开app,接受到客户的任务单,把排班表做好,发在司机群里。晚上8点,第一车司机已经到达位置等物资打包了。……”

在结构化的画像旁边,贴上这么一段小故事,能更生动地把大家引入各个角色的生活世界。

空椅子:

在亚马逊,CEO杰夫·贝索斯有个外号:“空椅子”。每一个他参加的会议,都会将这把空椅子留给用户,并且不厌其烦地提醒出席者,这把空椅子上坐的人,是会议室中最重要的人。而贝索斯只是“空椅子”意志的执行者,大家要随时想用户要的是什么,会议所有的讨论,都是要满足用户的需求。

我们也可以在每次基于客户,基于用户讨论需求时,放一把空椅子在办公室,提醒自己客户的存在。

同时,我们还要学会更新画像。

可以定下机制,保证每月能和核心用户去聊一聊。

创业圈有这么一句话:不知道做什么的时候,就去找用户聊一聊吧。

对于产品经理,对于老板,这话同样适用。

最后,别忘了要维持和客户以及用户的关系。

找到超级用户:

在项目前期,找到自己的超级用户非常重要。他们往往是行业里非常爱琢磨的那批人,有很强的倾诉欲和层出不穷的想法,也非常喜爱尝试新鲜事物,他们会热情的和你分享对于产品的一切想法。

不管是产品,还是团队,都需要从这类人身上汲取养分。

创造专属时刻,庆祝仪式:

要对每个客户都心怀感知,要知道,每个客户都是抛弃了其他的选项,来选择了我们。特别是对于B端客户,这样的选择沉没成本尤其高。

虽然我知道很多企业会在逢年过节为客户送上对应的,但我们可以在产品里设计一些惊喜,来创造和客户的专属回忆。

对于企业的管理员,能否在使用100天,200天,300天的时候送上弹窗温馨提示。

对于某个角色的员工,能否在处理完第1000条数据的时候,出现小小动画提示“你真棒”。

这样的方式成本不高,但却在机械的工作中,凸显服务的温度。

以上就是今天要聊的内容。

总的来说,提升TO B业务成功率,我们还是要从客户和用户身上下手。

从三张图开始理解他们。

以持续更新三张图为手段,不断的更新对他们的理解。

我们希望在每一刻,都能够与客户的思想同频相处。

——————/ E N D /——————

产品经理培训产品运营培训企业内训服务

请在公众号后台回复「培训」了解更多

▼ 喜欢请分享&收藏,满意点个赞,最后点「在看」 ▼

登录查看更多
1

相关内容

【Manning新书】面向数据编程降低软件复杂度,426页pdf
专知会员服务
88+阅读 · 2022年9月5日
阿里巴巴千亿级大规模数字商业知识图谱助力业务增长
专知会员服务
37+阅读 · 2022年6月26日
《华为云金融行业 保险全业务上云解决方案》18页PPT
专知会员服务
16+阅读 · 2022年3月23日
专知会员服务
52+阅读 · 2021年5月21日
【2020新书】操作反模式: DevOps解决方案, 322页pdf
专知会员服务
35+阅读 · 2020年11月8日
【2020新书】图机器学习,Graph-Powered Machine Learning
专知会员服务
343+阅读 · 2020年1月27日
我,中高级B端产品经理,面试被刷了因为.....
人人都是产品经理
0+阅读 · 2022年11月27日
入行B端后,只会接需求画原型,被老板diss累惨!
人人都是产品经理
0+阅读 · 2022年11月10日
这3个业务调研误区,很多B端产品经理都在犯!
人人都是产品经理
0+阅读 · 2022年7月31日
我,2年B端产品经理,感觉累垮了
人人都是产品经理
1+阅读 · 2022年4月18日
To B和To C业务,数据分析怎么做?
人人都是产品经理
0+阅读 · 2022年4月14日
B端产品的线下调研,怎么做?
人人都是产品经理
0+阅读 · 2022年3月24日
B端运营的核心技能,学会了还怕做不好业务吗?
人人都是产品经理
0+阅读 · 2022年1月20日
“我,3年B端产品,面试时居然被这个问题难住了!”
人人都是产品经理
0+阅读 · 2021年12月11日
面试/提升必看丨30个困扰B端产品经理的常见问题(内附资料)
人人都是产品经理
14+阅读 · 2020年10月4日
国家自然科学基金
0+阅读 · 2016年12月31日
国家自然科学基金
0+阅读 · 2015年12月31日
国家自然科学基金
0+阅读 · 2012年12月31日
国家自然科学基金
1+阅读 · 2012年12月31日
国家自然科学基金
0+阅读 · 2011年12月31日
国家自然科学基金
0+阅读 · 2009年12月31日
国家自然科学基金
0+阅读 · 2009年12月31日
国家自然科学基金
1+阅读 · 2008年12月31日
国家自然科学基金
1+阅读 · 2008年12月31日
Arxiv
1+阅读 · 2023年2月1日
Arxiv
21+阅读 · 2021年12月31日
Deformable Style Transfer
Arxiv
14+阅读 · 2020年3月24日
Meta-Learning to Cluster
Arxiv
17+阅读 · 2019年10月30日
VIP会员
相关VIP内容
【Manning新书】面向数据编程降低软件复杂度,426页pdf
专知会员服务
88+阅读 · 2022年9月5日
阿里巴巴千亿级大规模数字商业知识图谱助力业务增长
专知会员服务
37+阅读 · 2022年6月26日
《华为云金融行业 保险全业务上云解决方案》18页PPT
专知会员服务
16+阅读 · 2022年3月23日
专知会员服务
52+阅读 · 2021年5月21日
【2020新书】操作反模式: DevOps解决方案, 322页pdf
专知会员服务
35+阅读 · 2020年11月8日
【2020新书】图机器学习,Graph-Powered Machine Learning
专知会员服务
343+阅读 · 2020年1月27日
相关资讯
我,中高级B端产品经理,面试被刷了因为.....
人人都是产品经理
0+阅读 · 2022年11月27日
入行B端后,只会接需求画原型,被老板diss累惨!
人人都是产品经理
0+阅读 · 2022年11月10日
这3个业务调研误区,很多B端产品经理都在犯!
人人都是产品经理
0+阅读 · 2022年7月31日
我,2年B端产品经理,感觉累垮了
人人都是产品经理
1+阅读 · 2022年4月18日
To B和To C业务,数据分析怎么做?
人人都是产品经理
0+阅读 · 2022年4月14日
B端产品的线下调研,怎么做?
人人都是产品经理
0+阅读 · 2022年3月24日
B端运营的核心技能,学会了还怕做不好业务吗?
人人都是产品经理
0+阅读 · 2022年1月20日
“我,3年B端产品,面试时居然被这个问题难住了!”
人人都是产品经理
0+阅读 · 2021年12月11日
面试/提升必看丨30个困扰B端产品经理的常见问题(内附资料)
人人都是产品经理
14+阅读 · 2020年10月4日
相关基金
国家自然科学基金
0+阅读 · 2016年12月31日
国家自然科学基金
0+阅读 · 2015年12月31日
国家自然科学基金
0+阅读 · 2012年12月31日
国家自然科学基金
1+阅读 · 2012年12月31日
国家自然科学基金
0+阅读 · 2011年12月31日
国家自然科学基金
0+阅读 · 2009年12月31日
国家自然科学基金
0+阅读 · 2009年12月31日
国家自然科学基金
1+阅读 · 2008年12月31日
国家自然科学基金
1+阅读 · 2008年12月31日
相关论文
Arxiv
1+阅读 · 2023年2月1日
Arxiv
21+阅读 · 2021年12月31日
Deformable Style Transfer
Arxiv
14+阅读 · 2020年3月24日
Meta-Learning to Cluster
Arxiv
17+阅读 · 2019年10月30日
Top
微信扫码咨询专知VIP会员