《工业大数据白皮书》2019版正式发布

2019 年 4 月 10 日 人工智能学家

来源:悟空智能科技

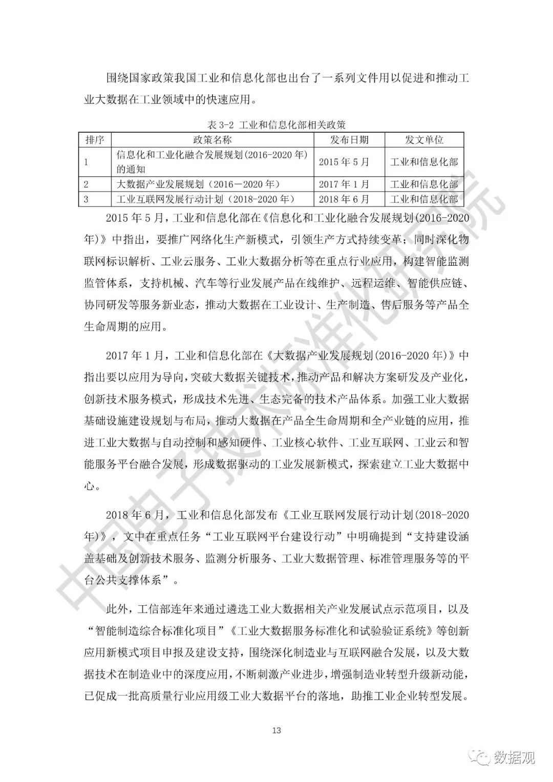
近日,由中国电子技术标准化研究院、全国信息技术标准化技术委员会大数据标准工作组主编,工业大数据产业应用联盟联合主编,联想集团等多家联盟成员企业参编的《工业大数据白皮书(2019版)》发布。


《工业大数据白皮书(2019版)》基于工业大数据技术、产业发展现状,重点围绕“工业数据管理”这一热点议题,提炼了当前工业领域数据管理的重要方法,完善了工业大数据标准体系,为推动工业大数据落地应用和战略部署提供标准化支撑。


白皮书如下




未来智能实验室是人工智能学家与科学院相关机构联合成立的人工智能,互联网和脑科学交叉研究机构。


未来智能实验室的主要工作包括:建立AI智能系统智商评测体系,开展世界人工智能智商评测;开展互联网(城市)云脑研究计划,构建互联网(城市)云脑技术和企业图谱,为提升企业,行业与城市的智能水平服务。


  如果您对实验室的研究感兴趣,欢迎加入未来智能实验室线上平台。扫描以下二维码或点击本文左下角“阅读原文”


登录查看更多
1

相关内容

2019中国硬科技发展白皮书 193页
专知会员服务
86+阅读 · 2019年12月13日
【大数据白皮书 2019】中国信息通信研究院
专知会员服务
138+阅读 · 2019年12月12日
【白皮书】“物联网+区块链”应用与发展白皮书-2019
专知会员服务
94+阅读 · 2019年11月13日
人工智能的现状与未来(附PPT)
人工智能学家
76+阅读 · 2019年3月27日
重磅推荐:中国人工智能趋势报告(完整版)
人工智能学家
18+阅读 · 2019年2月27日
业界 | 清华发布《人工智能芯片技术白皮书(2018)》
人工智能学家
4+阅读 · 2018年12月12日
权威发布:新一代人工智能发展白皮书(2017)
全球人工智能
12+阅读 · 2018年2月25日
《人工智能标准化白皮书(2018版)》发布|附下载
人工智能学家
18+阅读 · 2018年1月21日
【工业大数据】一文带你读懂《工业大数据白皮书》
产业智能官
14+阅读 · 2018年1月20日
【重磅】《人工智能标准化白皮书(2018)》发布(完整版)
Arxiv
7+阅读 · 2019年4月8日
Adversarial Transfer Learning
Arxiv
12+阅读 · 2018年12月6日
Arxiv
7+阅读 · 2018年11月1日
Arxiv
8+阅读 · 2018年2月23日
VIP会员
相关资讯
人工智能的现状与未来(附PPT)
人工智能学家
76+阅读 · 2019年3月27日
重磅推荐:中国人工智能趋势报告(完整版)
人工智能学家
18+阅读 · 2019年2月27日
业界 | 清华发布《人工智能芯片技术白皮书(2018)》
人工智能学家
4+阅读 · 2018年12月12日
权威发布:新一代人工智能发展白皮书(2017)
全球人工智能
12+阅读 · 2018年2月25日
《人工智能标准化白皮书(2018版)》发布|附下载
人工智能学家
18+阅读 · 2018年1月21日
【工业大数据】一文带你读懂《工业大数据白皮书》
产业智能官
14+阅读 · 2018年1月20日
【重磅】《人工智能标准化白皮书(2018)》发布(完整版)
Top
微信扫码咨询专知VIP会员