「每日资讯」紫米推出100W数据线/华为高薪聘请应届生/头条系产品禁播腾讯游戏

2019 年 7 月 24 日 ZEALER订阅号


十万人测评俱乐部Q群:631042704

ZEALER极客交流Q群:414894623




紫米公布 USB-C to C 数据线,支持 100W 大功率

 

今天下午,紫米 ZMI 宣布了新款 USB-C 转 USB-C 数据线,特别明确了这款数据线能够支持 100W 大功率。或许这暗示着小米 100W 快充技术要量产并投入商用了。


        

 

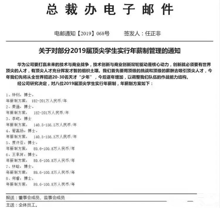
华为高薪聘请博士毕业生

 

7月23日,根据华为总裁办电子邮件,华为今年将会在全世界范围内招进 20~30 名天才“少年”,同时对 8 位 2019 届顶尖学生实行年薪制,这 8 人多来自清华、中科院等学校,最高年薪达 201 万元。

 

             

 

头条系产品禁止直播腾讯游戏

 

7月23日,广州知识产权法院应腾讯公司主张,发布两个行为保全禁令。要求火山小视频、今日头条、西瓜视频这三个头条系产品禁止以直播形式传播腾讯游戏,其中火山小视频禁止直播《王者荣耀》,今日头条与西瓜视频禁止直播《穿越火线》。

              

 

阿里将允许美国小企业入驻 Alibaba.com

 

据路透社报道,阿里巴巴日前表示,将会对美国的小企业开放 Alibaba.com 上的销售资格,从而抵御如亚马逊等竞争对手的激烈竞争。

 

在此之前,Alibaba.com 上的卖家绝大部分来自中国,而有三成买家来自美国。

             


华为 nova 5i Pro 官宣

 

今日,华为 nova 5i Pro 正式官宣并放出官方宣传视频。根据视频,可知新机拥有前置 3200 万摄像头,后置 4800 万像素 AI “浴霸”四摄,搭载麒麟 810 芯片,后置指纹解锁并保留了 3.5mm 耳机接孔。

        


图片源于网络


END


SPY 机皇争霸赛 小组赛已经接近尾声。万众期待中,我们终于迎来了 D 组的压轴大戏,苹果 iPhone XS Max VS 索尼 Xperia 1。索尼与苹果的比较,3 成选择的“小众”对抗 7 成支持的王者。今天的苹果与索尼,究竟谁能在这场旷世之战中守住自己的尊严。请投票告诉我们你的选择!


打开 ZEALER 小程序观看视频



*iOS 用户可点击「阅读原文」

加入俱乐部并观看视频


记得帮忙点个“在看”哟

登录查看更多
0

相关内容

【快讯】KDD2020论文出炉,216篇上榜, 你的paper中了吗?
专知会员服务
51+阅读 · 2020年5月16日
【复旦大学-SP2020】NLP语言模型隐私泄漏风险
专知会员服务
25+阅读 · 2020年4月20日
广东疾控中心《新型冠状病毒感染防护》,65页pdf
专知会员服务
19+阅读 · 2020年1月26日
厉害!这家AI公司12个月市值2100亿,市盈率仅46!
全球人工智能
5+阅读 · 2018年3月21日
重磅!2018年最新的AI工程师校招薪酬!
全球人工智能
4+阅读 · 2018年3月6日
2018年,AI工程师校招薪酬出炉!
数据玩家
6+阅读 · 2018年2月28日
已删除
生物探索
3+阅读 · 2018年2月10日
百度的广告和今日头条的广告
keso怎么看
8+阅读 · 2018年2月9日
噩耗再次传来!华为,挺住!
FinTech前哨
4+阅读 · 2018年2月4日
Music Transformer
Arxiv
5+阅读 · 2018年12月12日
Arxiv
14+阅读 · 2018年4月18日
Arxiv
4+阅读 · 2017年11月4日
Arxiv
5+阅读 · 2016年12月29日
VIP会员
相关VIP内容
【快讯】KDD2020论文出炉,216篇上榜, 你的paper中了吗?
专知会员服务
51+阅读 · 2020年5月16日
【复旦大学-SP2020】NLP语言模型隐私泄漏风险
专知会员服务
25+阅读 · 2020年4月20日
广东疾控中心《新型冠状病毒感染防护》,65页pdf
专知会员服务
19+阅读 · 2020年1月26日
相关资讯
厉害!这家AI公司12个月市值2100亿,市盈率仅46!
全球人工智能
5+阅读 · 2018年3月21日
重磅!2018年最新的AI工程师校招薪酬!
全球人工智能
4+阅读 · 2018年3月6日
2018年,AI工程师校招薪酬出炉!
数据玩家
6+阅读 · 2018年2月28日
已删除
生物探索
3+阅读 · 2018年2月10日
百度的广告和今日头条的广告
keso怎么看
8+阅读 · 2018年2月9日
噩耗再次传来!华为,挺住!
FinTech前哨
4+阅读 · 2018年2月4日
Top
微信扫码咨询专知VIP会员