蛋壳周报20190602:葛兰素史克与辉瑞合作发力疫苗制品,新氧科技披露上市后首份财报……

2019 年 6 月 2 日 动脉网

作品  |《协和医院》

作者 | 曾梵志

图说医疗史 | 20190602期


本周行业大事

 

商业合作


【百度与东软集团达成战略合作,将共同推进智慧城市与智慧医疗】

近日,百度与东软集团达成战略合作,双方将共同推进人工智能在智能城市、医疗健康等关键领域的落地和商业模式创新。在医疗健康领域,双方将共同成立基于人工智能技术的“CDSS(临床辅助决策支持系统)专项小组”,携手推进人工智能辅助决策系统在医疗机构的探索应用。未来,百度和东软双方将持续推进普惠医疗的发展

 

【勃林格殷格翰与Gubra宣布抗肥胖症肽多激动剂研发方面的新合作】

5月29日,勃林格殷格翰与Gubra宣布两家公司就用于治疗肥胖症的新型多激动剂肽的研发达成二次合作与许可协议。此项合作有望将Gubra在治疗性肽设计、合成、药物特性和体内试验方面的专业知识与勃林格殷格翰在心脏代谢疾病创新药物研发领域的专长完美结合。

 

【塞力斯与蚂蚁区块链科签订电子病历项目合作协议】

近日,塞力斯医疗科技股份有限公司(以下简称“公司”或“塞力斯”)与蚂蚁区块链科技(上海)有限公司签订了《合作协议》(以下简称“本协议”)。塞力斯表示,本次拟在电子病历项目上展开合作,电子病历是指医疗机构用信息化的手段,将门诊、住院患者的病情、临床诊疗和指导干预过程进行记录。内容包含了患者各种检查记录、诊疗记录以及护理记录。

 

【Bayer和Foundation Medicine宣布进行全球合作,开发肿瘤辅助诊断技术】

5月29日,Bayer公司和Foundation Medicine宣布了一项全球合作计划,旨在开发和商业化基于NGS的伴随诊断技术。本协议允许Bayer在开发的多种肿瘤候选药物和经批准的治疗方法之间使用Foundation Medicine的完整测试组合技术,包括FoundationOne®CDx。该辅助诊断测试技术旨在从每位患者的肿瘤基因组中获取分子信息,以指导癌症治疗决策。

 

【Zymeworks在与默克的合作中获得200万美元里程碑付款】

 Zymeworks于5月29日宣布,根据与默克公司在2014年的签署的研究与许可协议,它获得了一笔200万美元的里程碑式付款。默克公司此前使用Zymeworks专有的Azymetric™和EFECT™平台完成了一项双特异性抗体候选药物的后期临床前研究。Zymeworks是一家开发多功能生物治疗药物的生物制药公司。

 

【Boehringer Ingelheim和Gubra宣布合作开发抗肥胖多肽激动剂】

近日,Boehringer Ingelheim和Gubra宣布合作开发抗肥胖多肽激动剂,以治疗肥胖和相关伴随疾病。Gubra可能会获得Boehringer Ingelheim高达2.4亿欧元的预付款。 本次合作将有效结合Gubra在设计、合成药物和体内测试药物方面的专业知识,以及Boehringer Ingelheim在心脏代谢疾病创新药物研发方面的专业技术。

 

【葛兰素史克与辉瑞成立合资公司】 

近日,美国CCI宣布批准生物制药公司辉瑞与医疗保健公司葛兰素史克(GSK)成立的合资公司。GSK首席执行官Emma Walmsley将担任新合资公司的首席执行官,直至离任。GSK曾在2018年12月表示,已与辉瑞达成协议,拟将两家的健康业务合并,建立一家新的合资企业,在合资企业中,GSK将拥有68%的控股股权,辉瑞将拥有32%的股权。

 

【医渡云与山西医科大学达成战略合作,促进高校与企业协同创新与产学研用充分融合】

4月16日,在山西省教育厅、省工信厅、省卫健委、省医保局等多部门领导的共同见证下,山西医科大学党委常委、副校长王宏伟与医渡云CEO孙喆共同签署战略合作框架协议,成立山西医科大学-医渡云医学数据研究院,双方将携手在医学大数据领域开展广泛的合作与交流。这是继重庆医科大学和南京医科大学后,医渡云与医学院校共同成立的全国第三所医学数据二级学院。研究院的成立将促进高校与企业协同创新与产学研用充分融合,推动行业人才的深度培养和储备与强化科研能力的提升

 

【龙津药业全资子公司近5000万元入局仿制药市场】

近日,龙津药业全资子公司云南龙津梵天生物科技有限责任公司(简称“龙津梵天”)与合作方无锡金慧盛科技有限公司(简称“金慧盛”)、上海戎誉生物医药科技有限公司(简称“戎誉生物”)签订了《公司发起成立协议书》,拟在江苏省苏州市成立一家有限公司从事仿制药研发业务,合资公司注册资本9700万元,其中龙津梵天出资比例为51%,金额为4947万元。


【豪森2.2亿美元引进“突破性疗法”inebilizumab中国开发和商业权利】

5月28日,Viela Bio和豪森药业宣布签订CD19单抗inebilizumab在中国开发用于治疗视神经脊髓炎频谱障碍(NMOSD)和其他自身免疫疾病、血液恶性肿瘤的合作协议。NMOSD是一种罕见自身免疫疾病,患者体内过度活跃的免疫细胞和自身抗体会攻击视神经和脊髓,导致患者会出现失明、截瘫、感觉丧失、膀胱失调、以及外周疼痛等症状。

 

【基石药业获得Numab Therapeutics的ND021多地区独家商业化权利,升级肿瘤免疫疗法】

近日,基石药业宣布与瑞士Numab Therapeutics AG公司达成协议,从后者获得单价三特异性抗体片段分子ND021在大中华区(包括中国大陆、香港、澳门和台湾)、韩国和新加坡的独家开发和商业化权利。基石药业此次引进的ND021进一步丰富了公司的产品管线,增加了联合疗法的资源。

 

【礼来宣布获得Centrexion Therapeutics非阿片类镇痛产品的销售许可】

美国礼来公司于5月28日宣布一项许可协议,将获得Centrexion Therapeutics Corporation许可,拥有CNTX-0290的全球独家销售权。Centrexion Therapeutics是一家专注于开发用于治疗慢性疼痛的非阿片类药物、非成瘾疗法的公司。CNTX-0290是一种新型的小分子生长抑素受体4 (SSTR4)激动剂,用于治疗慢性疼痛。

 

【苍南县人民医院携手新华三,助力智慧医疗向县级推进】

近日,通过携手紫光旗下新华三集团,苍南县人民医院将目前最为先进的ICT融合解决方案成功应用于新院区,将医院的智慧化水准推上了新的发展高度,充分满足了该地区民众对医疗服务质量的超高需求。新华三建立了存储双活、存储备份一体化、云桌面等功能的数据中心,确保了人民医院新院区HIS、PACS等核心业务系统的高效运行、业务永续与信息安全。在网络建设中,新华三采用了通常应用于大型三甲医院的多网融合方案。

 

关键词:人事变更

 

【复旦大学眼耳鼻喉科医院院长汪志明拟任市管高校副职】

上海市委组织部5月31日发布了市管干部任前公示,公示显示,复旦大学党委副书记、纪委书记袁正宏拟任市管高校正职,复旦大学办公室主任徐军拟任市管高校副职,复旦大学附属眼耳鼻喉科医院院长汪志明拟任市管高校副职。

 

【BMS商业高管加入吉利德科学担任首席商务官】

5月29日,吉利德科学宣布, Johanna Mercier 将加入吉利德科学并成为高级领导团队成员,自7月1日起担任吉利德科学首席商务官,目前负责全球商业运营的执行副总裁 Laura Hamill 将离开吉利德科学。

 

关键词:新品发布

 

【飞利浦推出“神飞云2.0”,针对提供肺癌精准早筛早诊服务】

日前,飞利浦正式宣布推出“神飞云2.0”。据了解,“神飞云2.0”是在1.0技术平台的基础上,针对肺癌精准早筛早诊这一中国医疗系统具有迫切需求的应用场景,开发而成的一套符合国际标准的集成化整体解决方案,直击肺癌筛查的痛点,为数据采集、图像重建、影像后处理、结果分析、辅助诊疗等提供全流程服务,辅助医生提升诊断信心,实现微小结节的早期发现和精确随诊,从而提升临床诊断精度和效率。

 

【中国太保推出畅享未来少儿医疗保险】

中国太保寿险推出畅享未来少儿医疗保险(H2019),为出生满30天-17周岁的少儿提供专属医疗保障,全面呵护孩子身心双重健康。与市面同类产品相比,畅享未来少儿医疗保险门诊住院覆盖广,提供社保范围内的意外伤害门(急)诊医疗保险金和住院医疗保险金的双重保障,若罹患保险产品约定的严重川崎病等4种特定疾病,一次或多次累计给付的住院医疗保险金,最高可以达到基本保险金额的双倍。

 

【Vivant推出移动应用程序“Nyra”,提供个性化女性健康服务】

总部位于孟买的印度数字健康初创公司Vivant最近推出了“Nyra”,这是一款简单的移动应用程序,可供女性用于追踪她们的月经、生育、排卵、情绪、生活方式和身体活动。根据收集的健康信息,该应用程序为女性提供个性化的女性健康、卫生和生育建议。除英语外,该应用程序还以印地语开头的本地语言提供。

 

【乐普医疗首款智能心电手环LeCareBand上市】

近日,乐普医疗旗下乐沃芯lecare公众号发布的信息显示,乐普医疗旗下人工智能心电品牌乐沃芯LeCareFit首款产品LeCare Band智能心电手环已正式上市销售。LeCare Band是一款主打健康功能的手环,具备心电监测、人工智能心电分析,心率监测等功能,可以随时随地测量心电,并记录异常瞬间的数据,这也是一款面向终端消费者的产品。

 

【数坤全球首发多款心脏AI产品及首个AI与金标准对照多中心结果】

5月30日,数坤科技全球首发多款心脏AI和其他部位疾病AI产品,并发布全球首个AI与金标准对比多中心研究,或成为医疗AI效能验证行业规范。此次多中心研究,是全球首次用国际医学验证手段,将AI与医学金标准进行一致性比照。结果显示,心血管AI诊断的准确性和特异性不亚于一线城市三甲医院高年资专家医生,心血管AI与医生协同的判读效率显著优于单纯人力判读。

 

【伊婉致柔与致美玻尿酸的全新Diamond 5注射技术发布】

5月23日-27日,由韩国LG化学生命科学本部主办,华东宁波医药有限公司协办的中国Diamond 5注射研讨会在北京、上海、成都、广州四大城市圆满落幕。会上发布的Diamond 5注射技术是结合伊婉的致柔与致美两款新品优势,并针对亚洲人五官特征而独创的注射技术。

 

【Scope AR推升级版AR协作平台,支持AR通话录制功能】

近日,AR解决方案厂商Scope AR在AWE(世界增强现实博览会)期间宣布,推出升级版WorkLink平台,并加入录制功能(Session Recording)。此外,该公司还宣布与医疗设备厂商Becton Dickinson达成合作,将WorkLink用于后者的自动化启动中心,用AR对整个公司进行培训。

 

【目立康宣布推出Menicon Bloom近视控制管理系统】

近日,目立康株式会社(Menicon Co., Ltd.)宣布推出一套全面的近视控制管理方法 Menicon Bloom 近视控制管理系统。此次发布首次推出 Menicon Bloom Night,这是一种用于近视控制管理的角膜塑形镜隐形眼镜疗法。Menicon Bloom Night 疗法指夜戴一种特殊设计的逆几何角膜塑形镜隐形眼镜,无需在摘除镜片后的整个清醒时间再佩戴隐形眼镜。

 

关键词:获批情况

 

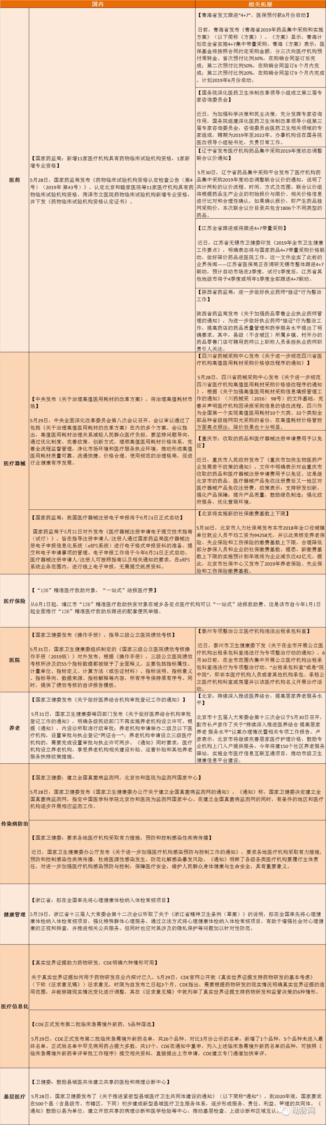
【恒瑞的PD-1正式获国家药监局批准】

5月31日,国家药品监督管理局已批准恒瑞PD-1药物注射用卡瑞利珠单抗(商品名:艾立妥)上市,并获新药证书。卡瑞利珠单抗用于至少经过二线系统化疗的复发或难治性经典型霍奇金淋巴瘤患者的治疗,是继信达生物的信迪利单抗(商品名:达伯舒)后第二个获批该适应症的国产PD-1单抗药物,同时也是国内第五个获批上市的PD-(L)1抗体的药物。

 

【银屑病治疗药物本维莫德乳膏获批上市】 

5月31日,国家药品监督管理局发布消息称,近期,国家药品监督管理局通过优先审评审批程序批准1类创新药本维莫德乳膏上市,用于局部治疗成人轻至中度稳定性寻常型银屑病。本维莫德(原名苯烯莫德)是一种酪氨酸蛋白激酶抑制剂,可通过抑制T细胞酪氨酸蛋白激酶,干扰/阻断细胞因子和炎症介质的释放、T细胞迁移以及皮肤细胞的活化等发挥治疗作用。

 

【正大天晴帕洛诺司琼新增适应症获国家药监局批准】

5月28日,中国生物制药发布公告称,附属公司正大天晴药业集团开发的预防恶心和呕吐药“盐酸帕洛诺司琼注射液”获国家药监局批准增加1.5ml:0.075mg规格及新增“预防术后恶心和呕吐”适应症。本次获批后,正大天晴盐酸帕洛诺司琼注射液“预防化疗药后呕吐”适应症扩展至儿童人群,同时新增“预防术后恶心和呕吐”适应症;该药物原有规格为5ml:0.25mg,现新增1.5ml:0.075mg规格。

 

【成都倍特药业注射上市申请获得了国家药监局的批准】

近日,成都倍特药业的酮咯酸氨丁三醇注射液3类仿制上市申请获得了国家药监局的批准,视同通过一致性评价。该产品是一种非甾体抗炎药,适用于需要阿片水平镇痛药的急性中重度疼痛的短期治疗。据米内网数据显示,目前通过或视同通过一致性评价的注射剂共有10个,除了注射用紫杉醇(白蛋白结合型)的过评企业有江苏恒瑞医药以及石药集团欧意药业外,其余9个注射剂仅有一家企业过评。

 

【默沙东抗病毒药物Prevymis获英国NICE批准】

日前,在默沙东公司同意了一份保密折扣后,英国NICE批准默沙东的Prevymis用于血液干细胞移植(HSCT)患者,防止其体内巨细胞病毒的重新激活。Prevymis是一种每日一次的片剂或静脉注射疗法,通过特异性靶向病毒终止酶复合物来抑制病毒复制。它与非同类药物不易存在交叉耐药性。

 

【齐鲁制药仿制药品种阿托伐他汀钙片正式获批】

近日,国家药品监督管理局再出新动态,齐鲁制药的仿制药品种阿托伐他汀钙片正式通过一致性评价审查,至此,加入阿托伐他汀市场厮杀格局的国内药企已达四家。包括嘉林药业、兴安药业、乐普医疗子公司新东港药业(现已更名为浙江乐普药业股份有限公司)和本次正式获批的齐鲁制药。

 

【TransEnterix的Senhance手术系统获日本监管部门批准】

TransEnterix公司于5月28日宣布,其已经获得了日本监管部门对Senhance™手术系统的批准。Senhance手术系统可以让外科医生更加轻松地完成微创手术,既能提高精确度和视觉控制,又能利用熟悉的腹腔镜手术方法,降低医疗系统的额外成本。TransEnterix是一家医疗设备公司,致力于进行微创手术数字化。

 

【葛兰素史克重组带状疱疹疫苗获国家药监局批准】

葛兰素史克近日宣布,其公司研发的重组带状疱疹疫苗(Shingrix,商品名:欣安立适)获得中国国家药品监督管理局批准,用于50岁及以上成人预防带状疱疹。目前,欣安立适已在美国、加拿大、欧盟、澳大利亚和日本获批。

 

【辉瑞新型抗生素在中国获批,应对碳青霉烯类耐药威胁】

辉瑞5月27日宣布,新型抗生素Zavicefta(注射用头孢他啶阿维巴坦钠2.5g(中文商品名思福妥),已于2019年5月21日获得国家药品监督管理局(NMPA)批准。头孢他啶阿维巴坦钠为新型酶抑制剂复合制剂,可以治疗耐药革兰阴性菌,包括CRE、多重耐药铜绿假单孢菌、产超广谱-内酰胺酶(ESBLs)细菌等引起的感染。

 

关键词:FDA

 

【Leica Biosystems的Aperio AT2 DX临床诊断系统获FDA上市批准】

近日,Leica Biosystems宣布已获得FDA批准,可以在美国市场上销售用于临床诊断的Aperio AT2 DX系统。Aperio AT2 DX系统是一个高吐吞量的自动扫描检测平台。该平台结合临床图像管理软件,为用户提供了一个综合数字病理临床诊断服务。Leica Biosystems是全球领先的病理学临床诊断解决方案提供商。

 

【Allergan和Gedeon Richter公司获FDA批准,扩大VRAYLAR的适应症】

Allergan和Gedeon Richter公司于5月28日共同宣布,FDA批准了VRAYLAR®(cariprazine)的一项补充新药申请(sNDA),可用于对成人双相I型抑郁症(双相抑郁症)相关抑郁发作的治疗。VRAYLAR在美国已经被批准用于治疗成人躁郁症相关的躁狂或混合性发作。

 

【Incyte治疗难治性类固醇急性GVHD的药物Jakafi获FDA批准】

近日,FDA宣布批准Incyte研发的Jakafi用于治疗成人和12岁以上儿童的类固醇难治性急性移植物抗宿主病(GVHD),Incyte股价随之上涨。该批准标志着FDA首次批准该适应症的治疗药物。FDA还授予了Jakafi突破性疗法和孤儿药两项专利。急性GVHD是一种病人接受他人基因干细胞移植后可能出现的疾病。

 

【诺华公司获得乳腺癌治疗药物的首次批准】

近日,FDA批准了诺华的Piqray,这是首个也是唯一一个专门针对HR+/HER2-晚期乳腺癌患者的PIK3CA突变的治疗药物。Piqray通过抑制PI3K通路来抑制PIK3CA突变带来的影响。其联合fulvestrant被FDA批准用于治疗绝经后的女性和男性,包括激素受体阳性、人类表皮生长因子受体2阴性(HR+/HER2-)、pik3ca突变、晚期或转移性乳腺癌的患者。

 

【新基Revlimid联合利妥昔单抗获FDA批准,是NHL首个无化疗方案】

近日,美国FDA已批准新基的Revlimid与利妥昔单抗组合疗法(R²),用于既往已接受治疗的滤泡性淋巴瘤(FL)或边缘区淋巴瘤(MZL)成人患者。目前,R²治疗复发性/难治性FL和MZL的上市许可申请正在接受欧洲药品管理局的审查。此外,新基也已向日本监管机构提交了R²方案治疗复发性/难治性惰性B细胞NHL的补充申请。R²是首个获批治疗上述惰性非霍奇金淋巴瘤(NHL)患者的无化疗联合治疗方案。

 

【美国FDA批准Jakafi治疗类固醇难治性急性移植物抗宿主病】

Incyte Corporation于5月27日宣布,FDA已批准其Jakofi ®(ruxxosterinib)治疗成人和儿童患者12岁及以上的类固醇难治性急性GVHD。Jakafi是第一个也是唯一获得 FDA 批准的治疗该适应症的药物。Incyte Corporation表示,Jakofi将立即上市。

 

【FDA批准移动健康可穿戴设备Nerivio Midra】

近日,FDA批准了Theranica Bio-Electronics的数字化治疗产品,Nerivio Midra。这是一款移动健康可穿戴设备,旨在通过智能手机控制,对手臂进行电子脉冲以治疗偏头痛。该非侵入性神经调节装置是专为患有或不伴有先兆的成年人偏头痛的快速治疗而设计的。

 

【Cadent Therapeutics宣布FDA认定CAD-1883为治疗脊髓小脑共济失调的孤儿药】

Cadent Therapeutics于5月29日宣布,FDA认定CAD-1883为孤儿药物,用于治疗脊髓小脑的共济失调(SCA)。CAD-1883具有调节神经元放电和SCA患者残疾状况的疗效。Cadent Therapeutics是一家专注于开发治疗运动和认知障碍疾病疗法的公司。

 

【Inova Diagnostics的QUANTA Flash®检测技术获FDA批准】

自身免疫性疾病诊断和试剂制造公司Inova Diagnostics近日宣布获得FDA对QUANTA Flash®类风湿因子(RF)IgM和IgA检测的510(k)批准。这些化学发光检测方法补充了Inova Diagnostics先前的QUANTA Flash CCP3检测方法,并扩大了BIO-FLASH®(一个随机访问化学发光系统)上可用检测方法的数量。

 

【Cepheid获得FDA批准,可用Xpert®CT/NG检测标本】

分子诊断公司Cepheid于5月29日宣布,其已经获得FDA的510(k)许可,可以用其Xpert®CT/NG测试咽喉和直肠标本。该检测提供了快速准确的衣原体和淋病的分子检测,使会诊和治疗在同一天完成成为可能。Xpert CT/NG测试是一种用于定性检测和鉴别沙眼衣原体和淋病奈氏菌DNA的自动化体外诊断测试。

 

政策动态



资本动态

 

本周国内外医健领域共有30起融资事件,比上周减少了8起

 

其中国内共有7起(比上周减少了5起)国外23起(比上周减少了3起)

 

领域涉及医疗器械,人工智能,生物医药,机器人,健康管理,养老,医疗信息化



本周投资机构扩展



深度报告

 

Mob研究院:2019互联网医疗行业洞察

报告预计互联网医疗市场规模:预计到2020年7千亿元左右。互联网医疗市场结构:围绕患者、药企、医疗机构、医生这四种主体,诞生了五类互联网平台。互联网医疗政策导向:政策引领行业步入正轨,随着行业边界的界定和监管细则的落地,行业将迎来春天。

 

参照系:高性能医疗器械行业研究报告

中国医疗器械产业发展将由过去重数量和产量逐步向重质量和品牌的转变,市场格局将发生根本转变,科研能力强、品牌影响力大的创新型企业将会是市场主流。高端医疗器械曙光在前方。


一直以来,中国医疗器械高端市场几乎被进口品牌垄断,而出口产品比例较高的国产品牌多处于中低端市场。《中国制造2025》明确将生物制药和高性能医疗器械作为十大发展领域之一,该政策的出台,将进一步促进有关部门对高性能医疗器械发展的支持力度,同时大大激发了医疗器械企业创新的激情。



 | 李汶芸

信 | kokopellii

添加时请注明:姓名-公司-职位

网站、公众号等转载请联系授权


某一线医疗基金岗位招聘

1、职位名称:分析师

岗位地点:北京

工作职责:

•  市场及行业研究

•  财务模型构建、估值及回报分析

•  参与项目尽职调查

资格要求:

•  生物/医学/药学硕士以上学位

•  有行业研究基础,熟悉全球技术动态,有一定的人脉资源网络

•  2年以上投资行业从业经历,有海外留学或工作经验者优先


2、职位名称:投资副总裁/投资经理

岗位地点:深圳

工作职责:

•  华南区域医疗投资策略

•  细分市场及行业研究

•  财务模型构建、估值及回报分析

•  负责项目收集,尽职调查,投后管理及服务等投资工作

资格要求:

•  生物/生物仪器/临床医学/药学相关专业硕士以上学位

•  有5年左右医疗产业工作经历,器械诊断/大型药企或CRO/跨国企业/BD或产品经理岗位优先

•  有行业研究基础,熟悉行业技术及产业动态,有一定的相关行业人脉资源

•  2年以上投资行业从业经历,有海外留学经历优先


简历发送:wang.f@vcbeat.net


巅峰赛事,就在本次!长按识别,参与报名~


近期推荐

 关于远程医疗的未来,American Well访问了美国800名医生

 2%生存法则:SeaSpine与器械巨头那些事儿

 29家企业取得互联网医院牌照,宁夏“互联网+医疗健康 ”的发展现状划重点

 经历封杀、解锁、涨停,医用大麻还有下一季吗?

动脉新医药

★ CDE发布《真实世界证据支持药物研发的基本考虑》意见稿,用以评价药物的有效性和安全性

★ 2019年生命科学“40岁以下十大人物”名单,工业界入围人数首超学术界,华人一人入选

 卖北京两套房才用得起,第一款基因治疗小儿脊髓性肌萎缩症(SMA)药物获批

直击2019基层医疗

 2019基层医疗专题报告

 政策鼓励互联网护理、日照中心、嵌入式养老,但社区养老的盈利问题解决了吗?

 基层检测的这些创新尝试,正在成为基层医疗领域的最强助力

 卫健委发文鼓励后,开诊所还要避免哪些弯路?

 家庭医生签约进入深水区,智慧家医模式实践能否撬动千亿级市场?

 阿斯利康、拜耳、正大天晴等药企瞄准基层,布局“互联网+医药”、院边店、DTP药房

 全国158家互联网医院,去伪存真就看这三点!

 2019基层医疗,谁在“裸泳”,谁在“深潜”?

 12大领域30个项目榜上有名,2019基层医疗创新实践优秀案例正式颁发

 智慧家庭医生专题报告:调研工作站落地进展,解决家医服务五大痛点,效率提升5~10倍

 基层医疗项目不赚钱为什么还要投?未来可在“医、药、检”上盈利

 未来2000亿的基层药品市场,中心药房才是最佳解决方案

 器械开始放量,13家半年采购近2000万,93万家基层医疗机构刚需待补

 分级诊疗推行4年,公退民进是趋势,通过基层医生看公立与民营机构现状

声明:动脉网所刊载内容之知识产权为动脉网及相关权利人专属所有或持有。文中出现的采访数据均由受访者提供并确认。未经许可,禁止进行转载、摘编、复制及建立镜像等任何使用。

点击“阅读全文”,每天都有新发现!

登录查看更多
0

相关内容

医渡云(北京)技术有限公司于2012年02月03日在海淀分局登记成立。法定代表人吕冬辰,公司经营范围包括技术推广服务;经济信息咨询(不含行政许可的项目)等。
AI创新者:破解项目绩效的密码
专知会员服务
35+阅读 · 2020年6月21日
专知会员服务
126+阅读 · 2020年6月12日
阿里巴巴达摩院发布「2020十大科技趋势」
专知会员服务
108+阅读 · 2020年1月2日
【德勤】中国人工智能产业白皮书,68页pdf
专知会员服务
310+阅读 · 2019年12月23日
2019中国硬科技发展白皮书 193页
专知会员服务
86+阅读 · 2019年12月13日
斯坦福&谷歌Jeff Dean最新Nature论文:医疗深度学习技术指南
ofo商业模式破产
1号机器人网
6+阅读 · 2019年1月29日
2017-2018年抗肿瘤药物行业研究报告
行业研究报告
7+阅读 · 2018年11月1日
中国平安股价持续大涨背后
凤凰财经
5+阅读 · 2017年9月13日
Geometric Graph Convolutional Neural Networks
Arxiv
10+阅读 · 2019年9月11日
HAQ: Hardware-Aware Automated Quantization
Arxiv
6+阅读 · 2018年11月21日
Arxiv
4+阅读 · 2018年1月15日
VIP会员
Top
微信扫码咨询专知VIP会员