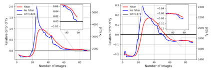
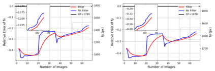
For use of cameras on an intelligent vehicle, driving over a major bump could challenge the calibration. It is then of interest to do dynamic calibration. What structures can be used for calibration? How about using traffic signs that you recognize? In this paper an approach is presented for dynamic camera calibration based on recognition of stop signs. The detection is performed based on convolutional neural networks (CNNs). A recognized sign is modeled as a polygon and matched to a model. Parameters are tracked over time. Experimental results show clear convergence and improved performance for the calibration.


翻译:在智能飞行器上使用相机时,驾驶大撞车可能会对校准提出挑战。 那么, 进行动态校准是值得注意的。 校准可以使用哪些结构? 如何使用您所识别的交通标志? 本文介绍了根据对停止标志的识别进行动态摄像校准的方法。 检测以进化神经网络(CNNs)为基础进行。 一个公认的标志以多边形为模型,与模型相匹配。 参数会随时间跟踪。 实验结果显示校准明显趋同, 并改进了性能 。

0
下载
关闭预览

相关内容

Linux导论,Introduction to Linux,96页ppt
专知会员服务
82+阅读 · 2020年7月26日
【Google】平滑对抗训练,Smooth Adversarial Training
专知会员服务
49+阅读 · 2020年7月4日
[综述]深度学习下的场景文本检测与识别
专知会员服务
78+阅读 · 2019年10月10日
机器学习入门的经验与建议
专知会员服务
94+阅读 · 2019年10月10日
【泡泡一分钟】基于表面的自主三维建模探索
泡泡机器人SLAM
9+阅读 · 2019年9月10日
【泡泡一分钟】基于运动估计的激光雷达和相机标定方法
泡泡机器人SLAM
25+阅读 · 2019年1月17日
RL 真经
CreateAMind
5+阅读 · 2018年12月28日
A Technical Overview of AI & ML in 2018 & Trends for 2019
待字闺中
18+阅读 · 2018年12月24日
【泡泡一分钟】无参相机标定
泡泡机器人SLAM
4+阅读 · 2018年11月7日
carla 体验效果 及代码
CreateAMind
7+阅读 · 2018年2月3日
Adversarial Variational Bayes: Unifying VAE and GAN 代码
CreateAMind
7+阅读 · 2017年10月4日
Arxiv
0+阅读 · 2020年11月27日
VIP会员
相关资讯
【泡泡一分钟】基于表面的自主三维建模探索
泡泡机器人SLAM
9+阅读 · 2019年9月10日
【泡泡一分钟】基于运动估计的激光雷达和相机标定方法
泡泡机器人SLAM
25+阅读 · 2019年1月17日
RL 真经
CreateAMind
5+阅读 · 2018年12月28日
A Technical Overview of AI & ML in 2018 & Trends for 2019
待字闺中
18+阅读 · 2018年12月24日
【泡泡一分钟】无参相机标定
泡泡机器人SLAM
4+阅读 · 2018年11月7日
carla 体验效果 及代码
CreateAMind
7+阅读 · 2018年2月3日
Adversarial Variational Bayes: Unifying VAE and GAN 代码
CreateAMind
7+阅读 · 2017年10月4日
Top
微信扫码咨询专知VIP会员