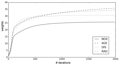
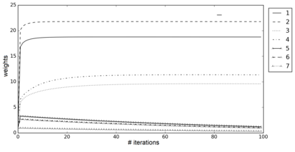
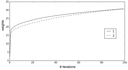
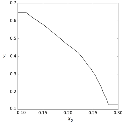
A method for the local and global interpretation of a black-box model on the basis of the well-known generalized additive models is proposed. It can be viewed as an extension or a modification of the algorithm using the neural additive model. The method is based on using an ensemble of gradient boosting machines (GBMs) such that each GBM is learned on a single feature and produces a shape function of the feature. The ensemble is composed as a weighted sum of separate GBMs resulting a weighted sum of shape functions which form the generalized additive model. GBMs are built in parallel using randomized decision trees of depth 1, which provide a very simple architecture. Weights of GBMs as well as features are computed in each iteration of boosting by using the Lasso method and then updated by means of a specific smoothing procedure. In contrast to the neural additive model, the method provides weights of features in the explicit form, and it is simply trained. A lot of numerical experiments with an algorithm implementing the proposed method on synthetic and real datasets demonstrate its efficiency and properties for local and global interpretation.


翻译:根据众所周知的通用添加型模型,提出了对黑盒模型进行当地和全球解释的方法;可以视之为使用神经添加型模型的算法的延伸或修改;该方法的基础是使用一组梯度助推机(GBM),使每个GBM在单一特性上学习,并产生特征的形状功能;该组合由分别的GBM的加权总和组成,形成通用添加型模型的形状函数加权总和;GBM是同时建造的,使用的是深度1的随机决定树,提供非常简单的结构;在每次推进迭代中使用Lasso方法计算GBMs和特征,然后通过具体的平滑程序加以更新;与神经添加型模型相比,该方法提供了明确形式的特征的权重,而且仅经过培训;许多采用合成和真实数据集拟议方法的算法的数值实验,显示了其效率和特性,供当地和全球解释。

0
下载
关闭预览

相关内容

【干货书】真实机器学习,264页pdf,Real-World Machine Learning
鲁棒机器学习相关文献集
专知
8+阅读 · 2019年8月18日
Hierarchically Structured Meta-learning
CreateAMind
27+阅读 · 2019年5月22日
Transferring Knowledge across Learning Processes
CreateAMind
29+阅读 · 2019年5月18日
弱监督语义分割最新方法资源列表
专知
9+阅读 · 2019年2月26日
Unsupervised Learning via Meta-Learning
CreateAMind
43+阅读 · 2019年1月3日
meta learning 17年:MAML SNAIL
CreateAMind
11+阅读 · 2019年1月2日
Hierarchical Disentangled Representations
CreateAMind
4+阅读 · 2018年4月15日
Machine Learning:十大机器学习算法
开源中国
21+阅读 · 2018年3月1日
【学习】(Python)SVM数据分类
机器学习研究会
6+阅读 · 2017年10月15日
Arxiv
0+阅读 · 2020年11月24日
Arxiv
0+阅读 · 2020年11月18日
Arxiv
0+阅读 · 2020年11月16日
Arxiv
6+阅读 · 2019年12月30日
Arxiv
19+阅读 · 2018年10月25日
Arxiv
4+阅读 · 2017年11月14日
VIP会员
相关VIP内容
【干货书】真实机器学习,264页pdf,Real-World Machine Learning
相关资讯
鲁棒机器学习相关文献集
专知
8+阅读 · 2019年8月18日
Hierarchically Structured Meta-learning
CreateAMind
27+阅读 · 2019年5月22日
Transferring Knowledge across Learning Processes
CreateAMind
29+阅读 · 2019年5月18日
弱监督语义分割最新方法资源列表
专知
9+阅读 · 2019年2月26日
Unsupervised Learning via Meta-Learning
CreateAMind
43+阅读 · 2019年1月3日
meta learning 17年:MAML SNAIL
CreateAMind
11+阅读 · 2019年1月2日
Hierarchical Disentangled Representations
CreateAMind
4+阅读 · 2018年4月15日
Machine Learning:十大机器学习算法
开源中国
21+阅读 · 2018年3月1日
【学习】(Python)SVM数据分类
机器学习研究会
6+阅读 · 2017年10月15日
相关论文
Arxiv
0+阅读 · 2020年11月24日
Arxiv
0+阅读 · 2020年11月18日
Arxiv
0+阅读 · 2020年11月16日
Arxiv
6+阅读 · 2019年12月30日
Arxiv
19+阅读 · 2018年10月25日
Arxiv
4+阅读 · 2017年11月14日
Top
微信扫码咨询专知VIP会员