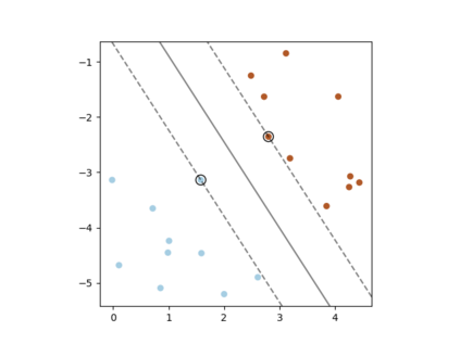
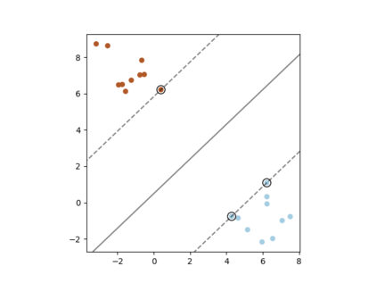
A support vector machine (SVM) is an algorithm that finds a hyperplane which optimally separates labeled data points in $\mathbb{R}^n$ into positive and negative classes. The data points on the margin of this separating hyperplane are called support vectors. We connect the possible configurations of support vectors to Radon's theorem, which provides guarantees for when a set of points can be divided into two classes (positive and negative) whose convex hulls intersect. If the convex hulls of the positive and negative support vectors are projected onto a separating hyperplane, then the projections intersect if and only if the hyperplane is optimal. Further, with a particular type of general position, we show that (a) the projected convex hulls of the support vectors intersect in exactly one point, (b) the support vectors are stable under perturbation, (c) there are at most $n+1$ support vectors, and (d) every number of support vectors from 2 up to $n+1$ is possible. Finally, we perform computer simulations studying the expected number of support vectors, and their configurations, for randomly generated data. We observe that as the distance between classes of points increases for this type of randomly generated data, configurations with fewer support vectors become more likely.


翻译:支持矢量机( SVM) 是一种算法, 它可以找到一种超大平面, 最佳地将正和负支持矢量的标签数据点分隔为$\mathb{R ⁇ n$, 以正和负类。 此分离的超高平面边边距上的数据点被称为支持矢量。 我们将支持矢量的可能配置连接到Radon 的定律上, 该定律为当一组点可以分为两类( 阳和负) 时提供保障。 如果正和负支持矢量的结壳被投射到一个分离的超平面上, 那么预测只有在超平面是最佳的时才相互交叉。 此外, 在特定的一般位置上, 我们显示 (a) 支持矢量的预测矩形柱体在精确的一点上相互交叉, (b) 支持矢量稳定在扰动下, (c) 支持矢量最多为 $+1美元, (d) 支持矢量从2到$+$+1美元的每一个矢量的矢量是可能的。 最后, 我们用一个特定类型的一般位置进行计算机模拟分析, 数据类型, 将更可能增加数据类型。

0
下载
关闭预览

相关内容

不可错过!《机器学习100讲》课程,UBC Mark Schmidt讲授
专知会员服务
76+阅读 · 2022年6月28日
专知会员服务
162+阅读 · 2020年1月16日
机器学习入门的经验与建议
专知会员服务
94+阅读 · 2019年10月10日
【哈佛大学商学院课程Fall 2019】机器学习可解释性
专知会员服务
105+阅读 · 2019年10月9日
【SIGGRAPH2019】TensorFlow 2.0深度学习计算机图形学应用
专知会员服务
41+阅读 · 2019年10月9日
ACM MM 2022 Call for Papers
CCF多媒体专委会
5+阅读 · 2022年3月29日
AIART 2022 Call for Papers
CCF多媒体专委会
1+阅读 · 2022年2月13日
【ICIG2021】Latest News & Announcements of the Workshop
中国图象图形学学会CSIG
0+阅读 · 2021年12月20日
【ICIG2021】Latest News & Announcements of the Industry Talk1
中国图象图形学学会CSIG
0+阅读 · 2021年7月28日
Hierarchically Structured Meta-learning
CreateAMind
27+阅读 · 2019年5月22日
Transferring Knowledge across Learning Processes
CreateAMind
29+阅读 · 2019年5月18日
无监督元学习表示学习
CreateAMind
27+阅读 · 2019年1月4日
Unsupervised Learning via Meta-Learning
CreateAMind
43+阅读 · 2019年1月3日
A Technical Overview of AI & ML in 2018 & Trends for 2019
待字闺中
18+阅读 · 2018年12月24日
【推荐】SVM实例教程
机器学习研究会
17+阅读 · 2017年8月26日
国家自然科学基金
0+阅读 · 2014年12月31日
国家自然科学基金
3+阅读 · 2013年12月31日
国家自然科学基金
0+阅读 · 2013年12月31日
国家自然科学基金
0+阅读 · 2012年12月31日
国家自然科学基金
0+阅读 · 2012年12月31日
国家自然科学基金
9+阅读 · 2011年12月31日
国家自然科学基金
0+阅读 · 2011年12月31日
国家自然科学基金
0+阅读 · 2011年12月31日
国家自然科学基金
0+阅读 · 2009年12月31日
国家自然科学基金
0+阅读 · 2008年12月31日
Arxiv
0+阅读 · 2022年10月24日
Arxiv
0+阅读 · 2022年10月24日
VIP会员
相关资讯
ACM MM 2022 Call for Papers
CCF多媒体专委会
5+阅读 · 2022年3月29日
AIART 2022 Call for Papers
CCF多媒体专委会
1+阅读 · 2022年2月13日
【ICIG2021】Latest News & Announcements of the Workshop
中国图象图形学学会CSIG
0+阅读 · 2021年12月20日
【ICIG2021】Latest News & Announcements of the Industry Talk1
中国图象图形学学会CSIG
0+阅读 · 2021年7月28日
Hierarchically Structured Meta-learning
CreateAMind
27+阅读 · 2019年5月22日
Transferring Knowledge across Learning Processes
CreateAMind
29+阅读 · 2019年5月18日
无监督元学习表示学习
CreateAMind
27+阅读 · 2019年1月4日
Unsupervised Learning via Meta-Learning
CreateAMind
43+阅读 · 2019年1月3日
A Technical Overview of AI & ML in 2018 & Trends for 2019
待字闺中
18+阅读 · 2018年12月24日
【推荐】SVM实例教程
机器学习研究会
17+阅读 · 2017年8月26日
相关基金
国家自然科学基金
0+阅读 · 2014年12月31日
国家自然科学基金
3+阅读 · 2013年12月31日
国家自然科学基金
0+阅读 · 2013年12月31日
国家自然科学基金
0+阅读 · 2012年12月31日
国家自然科学基金
0+阅读 · 2012年12月31日
国家自然科学基金
9+阅读 · 2011年12月31日
国家自然科学基金
0+阅读 · 2011年12月31日
国家自然科学基金
0+阅读 · 2011年12月31日
国家自然科学基金
0+阅读 · 2009年12月31日
国家自然科学基金
0+阅读 · 2008年12月31日
Top
微信扫码咨询专知VIP会员