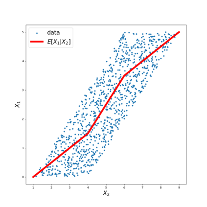
Causal discovery methods are intrinsically constrained by the set of assumptions needed to ensure structure identifiability. Moreover additional restrictions are often imposed in order to simplify the inference task: this is the case for the Gaussian noise assumption on additive non-linear models, which is common to many causal discovery approaches. In this paper we show the shortcomings of inference under this hypothesis, analyzing the risk of edge inversion under violation of Gaussianity of the noise terms. Then, we propose a novel method for inferring the topological ordering of the variables in the causal graph, from data generated according to an additive non-linear model with a generic noise distribution. This leads to NoGAM (Not only Gaussian Additive noise Models), a causal discovery algorithm with a minimal set of assumptions and state of the art performance, experimentally benchmarked on synthetic data.


翻译:标题翻译为:基于任意噪声的加性模型得分匹配的因果发现 摘要翻译为:因果发现方法本质上受限于确保结构可识别所需的一组假设。此外,通常会施加其他限制以简化推断任务:例如针对具有添加非线性模型的高斯噪声假设,这是许多因果发现方法共同具有的。在本文中,我们展示了在这种假设下推断的缺陷,分析了噪声项的非高斯性违反下边缘反转的风险。然后,我们提出了一种新方法,用于从根据具有任意噪声分布的加性非线性模型生成的数据中推断变量在因果图中的拓扑顺序。这导致NoGAM(不仅是高斯加性噪声模型),这是一种具有最小假设集和最优性能的因果发现算法,在合成数据上进行了实验基准测试。

0
下载
关闭预览

相关内容

UTC: 用于视觉对话的任务间对比学习的统一Transformer
专知会员服务
14+阅读 · 2022年5月4日
专知会员服务
17+阅读 · 2021年8月6日
专知会员服务
35+阅读 · 2021年7月1日
专知会员服务
90+阅读 · 2021年6月29日
近期必读的七篇 ICLR 2021【因果推理】相关投稿论文
专知会员服务
69+阅读 · 2020年10月6日
因果图,Causal Graphs,52页ppt
专知会员服务
253+阅读 · 2020年4月19日
[综述]深度学习下的场景文本检测与识别
专知会员服务
78+阅读 · 2019年10月10日
【哈佛大学商学院课程Fall 2019】机器学习可解释性
专知会员服务
105+阅读 · 2019年10月9日
数据增强文献综述
极市平台
20+阅读 · 2019年8月4日
Hierarchically Structured Meta-learning
CreateAMind
27+阅读 · 2019年5月22日
NAACL 2019 | 一种考虑缓和KL消失的简单VAE训练方法
PaperWeekly
20+阅读 · 2019年4月24日
论文浅尝 | Global Relation Embedding for Relation Extraction
开放知识图谱
12+阅读 · 2019年3月3日
逆强化学习-学习人先验的动机
CreateAMind
16+阅读 · 2019年1月18日
无监督元学习表示学习
CreateAMind
27+阅读 · 2019年1月4日
disentangled-representation-papers
CreateAMind
26+阅读 · 2018年9月12日
vae 相关论文 表示学习 1
CreateAMind
12+阅读 · 2018年9月6日
国家自然科学基金
0+阅读 · 2015年12月31日
国家自然科学基金
0+阅读 · 2014年12月31日
国家自然科学基金
5+阅读 · 2014年12月31日
国家自然科学基金
1+阅读 · 2013年12月31日
国家自然科学基金
3+阅读 · 2012年12月31日
国家自然科学基金
0+阅读 · 2012年12月31日
国家自然科学基金
3+阅读 · 2012年12月31日
国家自然科学基金
0+阅读 · 2012年12月31日
国家自然科学基金
1+阅读 · 2012年12月31日
国家自然科学基金
26+阅读 · 2011年12月31日
Arxiv
0+阅读 · 2023年5月25日
Arxiv
0+阅读 · 2023年5月24日
Arxiv
11+阅读 · 2018年1月18日
VIP会员
相关VIP内容
UTC: 用于视觉对话的任务间对比学习的统一Transformer
专知会员服务
14+阅读 · 2022年5月4日
专知会员服务
17+阅读 · 2021年8月6日
专知会员服务
35+阅读 · 2021年7月1日
专知会员服务
90+阅读 · 2021年6月29日
近期必读的七篇 ICLR 2021【因果推理】相关投稿论文
专知会员服务
69+阅读 · 2020年10月6日
因果图,Causal Graphs,52页ppt
专知会员服务
253+阅读 · 2020年4月19日
[综述]深度学习下的场景文本检测与识别
专知会员服务
78+阅读 · 2019年10月10日
【哈佛大学商学院课程Fall 2019】机器学习可解释性
专知会员服务
105+阅读 · 2019年10月9日
相关资讯
数据增强文献综述
极市平台
20+阅读 · 2019年8月4日
Hierarchically Structured Meta-learning
CreateAMind
27+阅读 · 2019年5月22日
NAACL 2019 | 一种考虑缓和KL消失的简单VAE训练方法
PaperWeekly
20+阅读 · 2019年4月24日
论文浅尝 | Global Relation Embedding for Relation Extraction
开放知识图谱
12+阅读 · 2019年3月3日
逆强化学习-学习人先验的动机
CreateAMind
16+阅读 · 2019年1月18日
无监督元学习表示学习
CreateAMind
27+阅读 · 2019年1月4日
disentangled-representation-papers
CreateAMind
26+阅读 · 2018年9月12日
vae 相关论文 表示学习 1
CreateAMind
12+阅读 · 2018年9月6日
相关基金
国家自然科学基金
0+阅读 · 2015年12月31日
国家自然科学基金
0+阅读 · 2014年12月31日
国家自然科学基金
5+阅读 · 2014年12月31日
国家自然科学基金
1+阅读 · 2013年12月31日
国家自然科学基金
3+阅读 · 2012年12月31日
国家自然科学基金
0+阅读 · 2012年12月31日
国家自然科学基金
3+阅读 · 2012年12月31日
国家自然科学基金
0+阅读 · 2012年12月31日
国家自然科学基金
1+阅读 · 2012年12月31日
国家自然科学基金
26+阅读 · 2011年12月31日
Top
微信扫码咨询专知VIP会员