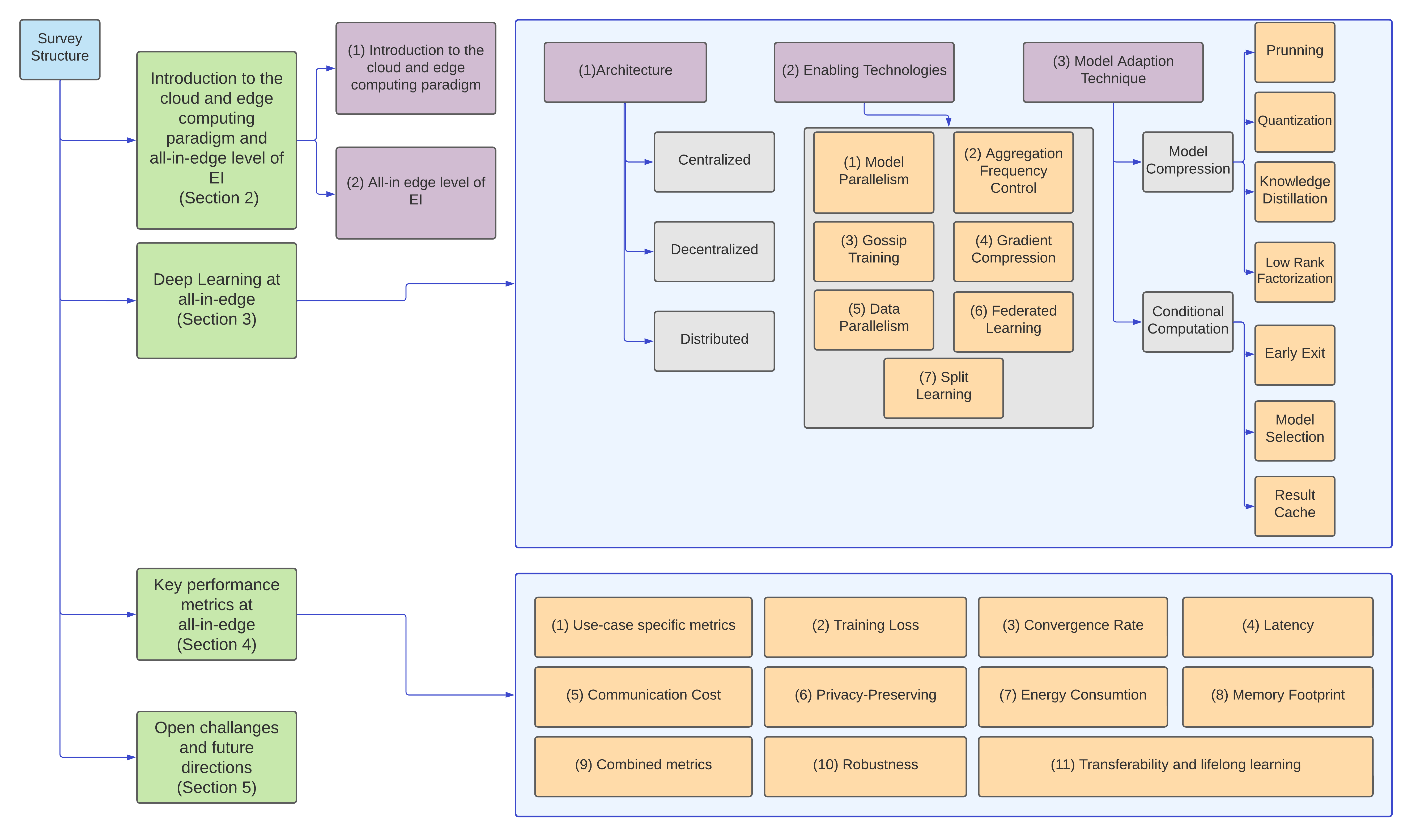
In recent years, deep learning (DL) models have demonstrated remarkable achievements on non-trivial tasks such as speech recognition and natural language understanding. One of the significant contributors to its success is the proliferation of end devices that acted as a catalyst to provide data for data-hungry DL models. However, computing DL training and inference is the main challenge. Usually, central cloud servers are used for the computation, but it opens up other significant challenges, such as high latency, increased communication costs, and privacy concerns. To mitigate these drawbacks, considerable efforts have been made to push the processing of DL models to edge servers. Moreover, the confluence point of DL and edge has given rise to edge intelligence (EI). This survey paper focuses primarily on the fifth level of EI, called all in-edge level, where DL training and inference (deployment) are performed solely by edge servers. All in-edge is suitable when the end devices have low computing resources, e.g., Internet-of-Things, and other requirements such as latency and communication cost are important in mission-critical applications, e.g., health care. Firstly, this paper presents all in-edge computing architectures, including centralized, decentralized, and distributed. Secondly, this paper presents enabling technologies, such as model parallelism and split learning, which facilitate DL training and deployment at edge servers. Thirdly, model adaptation techniques based on model compression and conditional computation are described because the standard cloud-based DL deployment cannot be directly applied to all in-edge due to its limited computational resources. Fourthly, this paper discusses eleven key performance metrics to evaluate the performance of DL at all in-edge efficiently. Finally, several open research challenges in the area of all in-edge are presented.


翻译:近些年来,深层学习模式(DL)在语言识别和自然语言理解等非三角任务方面取得了显著成就。其成功的一个重要贡献者是作为为数据饥饿DL模型提供数据的催化剂的终端设备的扩散。然而,计算DL培训和推论是主要的挑战。通常,中央云服务器用于计算,但是它也带来了其他重大挑战,如高悬浮、通信成本增加和隐私问题。为减轻这些缺陷,已经作出了相当大的努力,将DL模型的处理推向边缘服务器。此外,DL和边缘的连接点已经产生了优势智能(EI)。这份调查文件主要侧重于EI的第五层,称为所有前沿水平,DL的培训和推断(部署)仅由边缘服务器进行。当最终装置的模型部署资源较低时,例如,基于互联网的定位挑战,以及隐私和通信成本等其他要求,如在任务边缘应用的定位和通信成本是十分重要的,例如,在成本方面,在成本方面,在成本方面,在成本方面,在成本方面,在成本方面,在成本方面,在成本方面,在成本方面,在成本方面,在成本方面,在成本方面,在成本方面,在成本方面,在成本方面,在成本方面,在成本方面,在成本方面,在成本方面,在成本方面,在成本方面,在成本方面,在成本方面,在成本方面,在成本方面,在成本方面,在成本方面,在成本方面,在成本方面,在成本方面,在成本方面,在成本方面,在成本方面,在成本方面,在成本方面,在成本方面,在成本方面,在成本方面,在成本方面,在成本方面,在成本方面,在成本方面,在成本方面,在成本方面,在成本方面,在成本方面,在成本方面,在成本方面,在成本方面,在成本方面,在成本方面,在成本方面,在成本方面,在成本方面,在成本方面,在成本方面,在成本方面,在成本方面,在成本方面,在成本方面,在成本方面,在成本方面,在成本方面,在成本方面,在成本方面,在成本方面,在成本方面,在成本方面,在成本方面,在成本方面,在成本方面,在成本方面,在成本方面,在成本方面,在成本方面,在成本方面,在成本方面,在成本方面,在

0
下载
关闭预览

相关内容

不可错过!《机器学习100讲》课程,UBC Mark Schmidt讲授
专知会员服务
76+阅读 · 2022年6月28日
Keras François Chollet 《Deep Learning with Python 》, 386页pdf
专知会员服务
161+阅读 · 2019年10月12日
强化学习最新教程,17页pdf
专知会员服务
182+阅读 · 2019年10月11日
[综述]深度学习下的场景文本检测与识别
专知会员服务
78+阅读 · 2019年10月10日
【哈佛大学商学院课程Fall 2019】机器学习可解释性
专知会员服务
105+阅读 · 2019年10月9日
VCIP 2022 Call for Demos
CCF多媒体专委会
1+阅读 · 2022年6月6日
IEEE ICKG 2022: Call for Papers
机器学习与推荐算法
3+阅读 · 2022年3月30日
AIART 2022 Call for Papers
CCF多媒体专委会
1+阅读 · 2022年2月13日
【ICIG2021】Check out the hot new trailer of ICIG2021 Symposium9
中国图象图形学学会CSIG
0+阅读 · 2021年12月17日
【ICIG2021】Check out the hot new trailer of ICIG2021 Symposium4
中国图象图形学学会CSIG
0+阅读 · 2021年11月10日
【ICIG2021】Check out the hot new trailer of ICIG2021 Symposium3
中国图象图形学学会CSIG
0+阅读 · 2021年11月9日
【ICIG2021】Check out the hot new trailer of ICIG2021 Symposium2
中国图象图形学学会CSIG
0+阅读 · 2021年11月8日
【ICIG2021】Check out the hot new trailer of ICIG2021 Symposium1
中国图象图形学学会CSIG
0+阅读 · 2021年11月3日
Hierarchically Structured Meta-learning
CreateAMind
27+阅读 · 2019年5月22日
A Technical Overview of AI & ML in 2018 & Trends for 2019
待字闺中
18+阅读 · 2018年12月24日
国家自然科学基金
0+阅读 · 2014年12月31日
国家自然科学基金
0+阅读 · 2013年12月31日
国家自然科学基金
0+阅读 · 2013年12月31日
国家自然科学基金
0+阅读 · 2012年12月31日
国家自然科学基金
0+阅读 · 2012年12月31日
国家自然科学基金
0+阅读 · 2012年12月31日
国家自然科学基金
0+阅读 · 2012年12月31日
国家自然科学基金
0+阅读 · 2011年12月31日
Arxiv
21+阅读 · 2022年11月8日
Arxiv
19+阅读 · 2022年10月6日
A Survey of Deep Learning for Scientific Discovery
Arxiv
29+阅读 · 2020年3月26日
VIP会员
相关资讯
VCIP 2022 Call for Demos
CCF多媒体专委会
1+阅读 · 2022年6月6日
IEEE ICKG 2022: Call for Papers
机器学习与推荐算法
3+阅读 · 2022年3月30日
AIART 2022 Call for Papers
CCF多媒体专委会
1+阅读 · 2022年2月13日
【ICIG2021】Check out the hot new trailer of ICIG2021 Symposium9
中国图象图形学学会CSIG
0+阅读 · 2021年12月17日
【ICIG2021】Check out the hot new trailer of ICIG2021 Symposium4
中国图象图形学学会CSIG
0+阅读 · 2021年11月10日
【ICIG2021】Check out the hot new trailer of ICIG2021 Symposium3
中国图象图形学学会CSIG
0+阅读 · 2021年11月9日
【ICIG2021】Check out the hot new trailer of ICIG2021 Symposium2
中国图象图形学学会CSIG
0+阅读 · 2021年11月8日
【ICIG2021】Check out the hot new trailer of ICIG2021 Symposium1
中国图象图形学学会CSIG
0+阅读 · 2021年11月3日
Hierarchically Structured Meta-learning
CreateAMind
27+阅读 · 2019年5月22日
A Technical Overview of AI & ML in 2018 & Trends for 2019
待字闺中
18+阅读 · 2018年12月24日
相关基金
国家自然科学基金
0+阅读 · 2014年12月31日
国家自然科学基金
0+阅读 · 2013年12月31日
国家自然科学基金
0+阅读 · 2013年12月31日
国家自然科学基金
0+阅读 · 2012年12月31日
国家自然科学基金
0+阅读 · 2012年12月31日
国家自然科学基金
0+阅读 · 2012年12月31日
国家自然科学基金
0+阅读 · 2012年12月31日
国家自然科学基金
0+阅读 · 2011年12月31日
Top
微信扫码咨询专知VIP会员