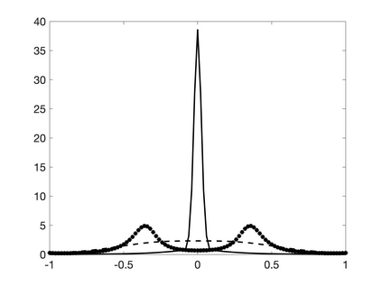
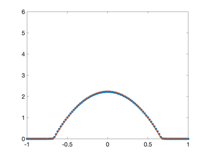
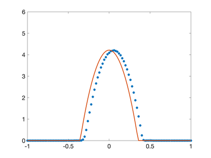
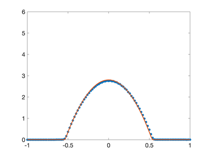
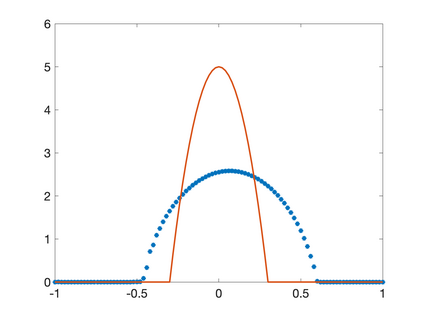
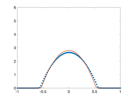
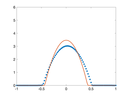
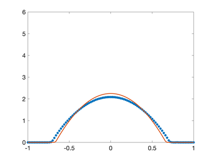
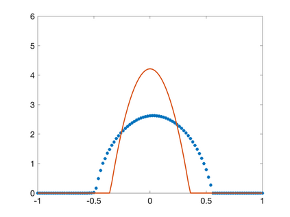
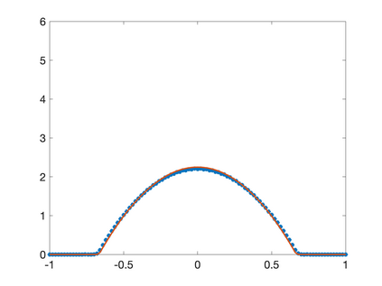
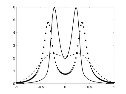
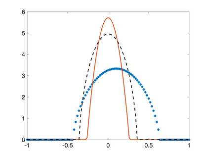
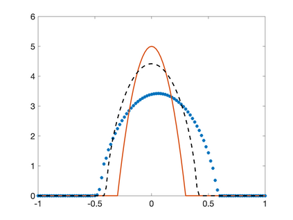
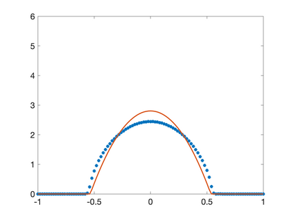
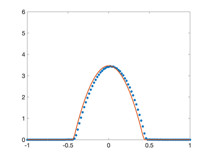
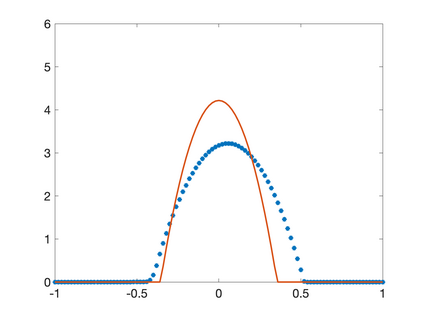
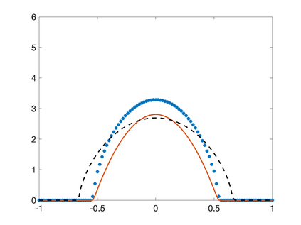
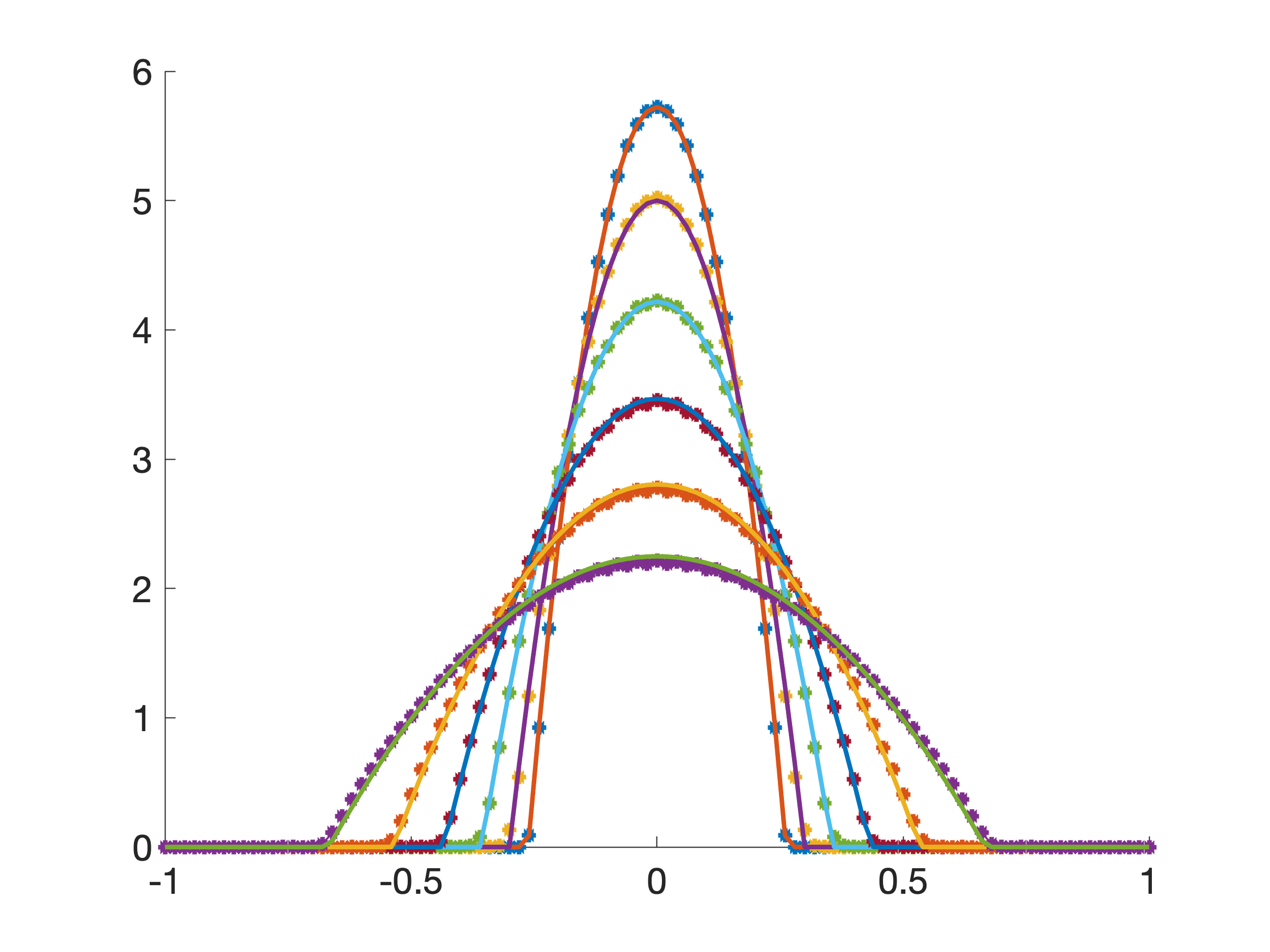
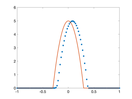
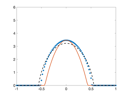
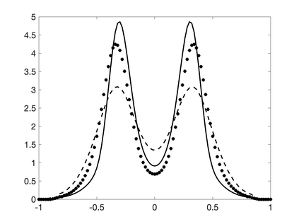
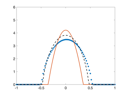
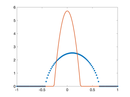
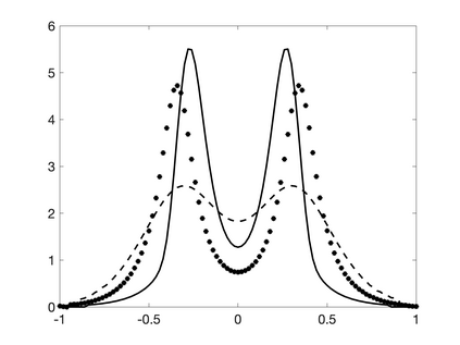
We present a framework enabling variational data assimilation for gradient flows in general metric spaces, based on the minimizing movement (or Jordan-Kinderlehrer-Otto) approximation scheme. After discussing stability properties in the most general case, we specialise to the space of probability measures endowed with the Wasserstein distance. This setting covers many non-linear partial differential equations (PDEs), such as the porous medium equation or general drift-diffusion-aggregation equations, which can be treated by our methods independent of their respective properties (such as finite speed of propagation or blow-up). We then focus on the numerical implementation of our approach using an primal-dual algorithm. The strength of our approach lies in the fact that by simply changing the driving functional, a wide range of PDEs can be treated without the need to adopt the numerical scheme. We conclude by presenting detailed numerical examples.


翻译:我们根据尽量减少运动(或约旦-Kinderle Heir-Ottto)近似法,提出了一个框架,使一般计量空间梯度流的变异数据同化。在讨论最一般情况下的稳定特性之后,我们专门研究瓦塞斯坦距离的概率测量空间。这一设置涵盖许多非线性部分方程式,如多孔介质方程式或一般漂移-扩散-聚合方程式,这些方程式可以不受各自的特性(例如有限的传播速度或爆炸速度)处理。然后我们侧重于我们方法的量化实施,使用原始的双算法。我们的方法的优点在于,通过简单地改变驱动功能,可以处理广泛的PDE方程式,而不必采用数字法。我们最后提出详细的数字示例。

0
下载
关闭预览

相关内容

不可错过!《机器学习100讲》课程,UBC Mark Schmidt讲授
专知会员服务
76+阅读 · 2022年6月28日
专知会员服务
26+阅读 · 2021年4月2日
剑桥大学《数据科学: 原理与实践》课程,附PPT下载
专知会员服务
54+阅读 · 2021年1月20日
专知会员服务
51+阅读 · 2020年12月14日
Keras François Chollet 《Deep Learning with Python 》, 386页pdf
专知会员服务
161+阅读 · 2019年10月12日
强化学习最新教程,17页pdf
专知会员服务
182+阅读 · 2019年10月11日
机器学习入门的经验与建议
专知会员服务
94+阅读 · 2019年10月10日
【SIGGRAPH2019】TensorFlow 2.0深度学习计算机图形学应用
专知会员服务
41+阅读 · 2019年10月9日
AIART 2022 Call for Papers
CCF多媒体专委会
1+阅读 · 2022年2月13日
【ICIG2021】Latest News & Announcements of the Plenary Talk1
中国图象图形学学会CSIG
0+阅读 · 2021年11月1日
【ICIG2021】Latest News & Announcements of the Industry Talk2
中国图象图形学学会CSIG
0+阅读 · 2021年7月29日
【ICIG2021】Latest News & Announcements of the Industry Talk1
中国图象图形学学会CSIG
0+阅读 · 2021年7月28日
Hierarchically Structured Meta-learning
CreateAMind
27+阅读 · 2019年5月22日
Unsupervised Learning via Meta-Learning
CreateAMind
43+阅读 · 2019年1月3日
A Technical Overview of AI & ML in 2018 & Trends for 2019
待字闺中
18+阅读 · 2018年12月24日
disentangled-representation-papers
CreateAMind
26+阅读 · 2018年9月12日
【论文】变分推断(Variational inference)的总结
机器学习研究会
39+阅读 · 2017年11月16日
【推荐】RNN/LSTM时序预测
机器学习研究会
25+阅读 · 2017年9月8日
国家自然科学基金
0+阅读 · 2015年12月31日
国家自然科学基金
0+阅读 · 2015年12月31日
国家自然科学基金
0+阅读 · 2014年12月31日
国家自然科学基金
0+阅读 · 2013年12月31日
国家自然科学基金
1+阅读 · 2012年12月31日
国家自然科学基金
0+阅读 · 2011年12月31日
国家自然科学基金
0+阅读 · 2011年12月31日
国家自然科学基金
0+阅读 · 2009年12月31日
VIP会员
相关VIP内容
不可错过!《机器学习100讲》课程,UBC Mark Schmidt讲授
专知会员服务
76+阅读 · 2022年6月28日
专知会员服务
26+阅读 · 2021年4月2日
剑桥大学《数据科学: 原理与实践》课程,附PPT下载
专知会员服务
54+阅读 · 2021年1月20日
专知会员服务
51+阅读 · 2020年12月14日
Keras François Chollet 《Deep Learning with Python 》, 386页pdf
专知会员服务
161+阅读 · 2019年10月12日
强化学习最新教程,17页pdf
专知会员服务
182+阅读 · 2019年10月11日
机器学习入门的经验与建议
专知会员服务
94+阅读 · 2019年10月10日
【SIGGRAPH2019】TensorFlow 2.0深度学习计算机图形学应用
专知会员服务
41+阅读 · 2019年10月9日
相关资讯
AIART 2022 Call for Papers
CCF多媒体专委会
1+阅读 · 2022年2月13日
【ICIG2021】Latest News & Announcements of the Plenary Talk1
中国图象图形学学会CSIG
0+阅读 · 2021年11月1日
【ICIG2021】Latest News & Announcements of the Industry Talk2
中国图象图形学学会CSIG
0+阅读 · 2021年7月29日
【ICIG2021】Latest News & Announcements of the Industry Talk1
中国图象图形学学会CSIG
0+阅读 · 2021年7月28日
Hierarchically Structured Meta-learning
CreateAMind
27+阅读 · 2019年5月22日
Unsupervised Learning via Meta-Learning
CreateAMind
43+阅读 · 2019年1月3日
A Technical Overview of AI & ML in 2018 & Trends for 2019
待字闺中
18+阅读 · 2018年12月24日
disentangled-representation-papers
CreateAMind
26+阅读 · 2018年9月12日
【论文】变分推断(Variational inference)的总结
机器学习研究会
39+阅读 · 2017年11月16日
【推荐】RNN/LSTM时序预测
机器学习研究会
25+阅读 · 2017年9月8日
相关基金
国家自然科学基金
0+阅读 · 2015年12月31日
国家自然科学基金
0+阅读 · 2015年12月31日
国家自然科学基金
0+阅读 · 2014年12月31日
国家自然科学基金
0+阅读 · 2013年12月31日
国家自然科学基金
1+阅读 · 2012年12月31日
国家自然科学基金
0+阅读 · 2011年12月31日
国家自然科学基金
0+阅读 · 2011年12月31日
国家自然科学基金
0+阅读 · 2009年12月31日
Top
微信扫码咨询专知VIP会员