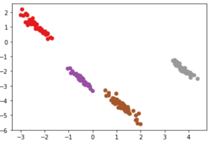
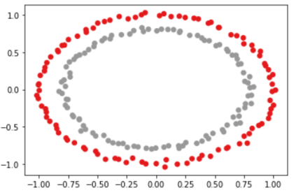
Clustering in high dimension spaces is a difficult task; the usual distance metrics may no longer be appropriate under the curse of dimensionality. Indeed, the choice of the metric is crucial, and it is highly dependent on the dataset characteristics. However a single metric could be used to correctly perform clustering on multiple datasets of different domains. We propose to do so, providing a framework for learning a transferable metric. We show that we can learn a metric on a labelled dataset, then apply it to cluster a different dataset, using an embedding space that characterises a desired clustering in the generic sense. We learn and test such metrics on several datasets of variable complexity (synthetic, MNIST, SVHN, omniglot) and achieve results competitive with the state-of-the-art while using only a small number of labelled training datasets and shallow networks.


翻译:在高维度空间群集是一项艰巨的任务;通常的距离指标在维度的诅咒下可能不再适合。 事实上,选择衡量标准至关重要,而且高度依赖数据集特性。 但是,可以使用单一的衡量标准对不同域的多个数据集进行正确分组。 我们提议这样做,为学习可转让的衡量标准提供一个框架。 我们显示,我们可以在标签数据集上学习一个衡量标准,然后将它应用到不同的数据集群集中,使用嵌入空间来描述通用意义上的预期集聚特征。 我们学习并测试不同复杂数据集(合成、MNIST、SVHN、聚niglot)的这类衡量标准,并取得与最新数据相竞的结果,同时只使用少量标签培训数据集和浅端网络。

0
下载
关闭预览

相关内容

专知会员服务
41+阅读 · 2020年9月6日
Keras François Chollet 《Deep Learning with Python 》, 386页pdf
专知会员服务
160+阅读 · 2019年10月12日
强化学习最新教程,17页pdf
专知会员服务
182+阅读 · 2019年10月11日
[综述]深度学习下的场景文本检测与识别
专知会员服务
78+阅读 · 2019年10月10日
【哈佛大学商学院课程Fall 2019】机器学习可解释性
专知会员服务
105+阅读 · 2019年10月9日
Multi-Task Learning的几篇综述文章
深度学习自然语言处理
15+阅读 · 2020年6月15日
Hierarchically Structured Meta-learning
CreateAMind
27+阅读 · 2019年5月22日
Transferring Knowledge across Learning Processes
CreateAMind
29+阅读 · 2019年5月18日
深度自进化聚类:Deep Self-Evolution Clustering
我爱读PAMI
15+阅读 · 2019年4月13日
Unsupervised Learning via Meta-Learning
CreateAMind
43+阅读 · 2019年1月3日
A Technical Overview of AI & ML in 2018 & Trends for 2019
待字闺中
18+阅读 · 2018年12月24日
disentangled-representation-papers
CreateAMind
26+阅读 · 2018年9月12日
【论文】图上的表示学习综述
机器学习研究会
15+阅读 · 2017年9月24日
国家自然科学基金
0+阅读 · 2014年12月31日
国家自然科学基金
0+阅读 · 2013年12月31日
国家自然科学基金
0+阅读 · 2012年12月31日
国家自然科学基金
0+阅读 · 2012年12月31日
国家自然科学基金
0+阅读 · 2012年12月31日
国家自然科学基金
0+阅读 · 2011年12月31日
Arxiv
14+阅读 · 2021年7月20日
Arxiv
31+阅读 · 2020年9月21日
A Comprehensive Survey on Transfer Learning
Arxiv
121+阅读 · 2019年11月7日
A Survey on Deep Transfer Learning
Arxiv
11+阅读 · 2018年8月6日
Arxiv
17+阅读 · 2018年4月2日
Arxiv
10+阅读 · 2017年7月4日
VIP会员
相关资讯
Multi-Task Learning的几篇综述文章
深度学习自然语言处理
15+阅读 · 2020年6月15日
Hierarchically Structured Meta-learning
CreateAMind
27+阅读 · 2019年5月22日
Transferring Knowledge across Learning Processes
CreateAMind
29+阅读 · 2019年5月18日
深度自进化聚类:Deep Self-Evolution Clustering
我爱读PAMI
15+阅读 · 2019年4月13日
Unsupervised Learning via Meta-Learning
CreateAMind
43+阅读 · 2019年1月3日
A Technical Overview of AI & ML in 2018 & Trends for 2019
待字闺中
18+阅读 · 2018年12月24日
disentangled-representation-papers
CreateAMind
26+阅读 · 2018年9月12日
【论文】图上的表示学习综述
机器学习研究会
15+阅读 · 2017年9月24日
相关论文
Arxiv
14+阅读 · 2021年7月20日
Arxiv
31+阅读 · 2020年9月21日
A Comprehensive Survey on Transfer Learning
Arxiv
121+阅读 · 2019年11月7日
A Survey on Deep Transfer Learning
Arxiv
11+阅读 · 2018年8月6日
Arxiv
17+阅读 · 2018年4月2日
Arxiv
10+阅读 · 2017年7月4日
相关基金
国家自然科学基金
0+阅读 · 2014年12月31日
国家自然科学基金
0+阅读 · 2013年12月31日
国家自然科学基金
0+阅读 · 2012年12月31日
国家自然科学基金
0+阅读 · 2012年12月31日
国家自然科学基金
0+阅读 · 2012年12月31日
国家自然科学基金
0+阅读 · 2011年12月31日
Top
微信扫码咨询专知VIP会员