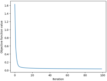
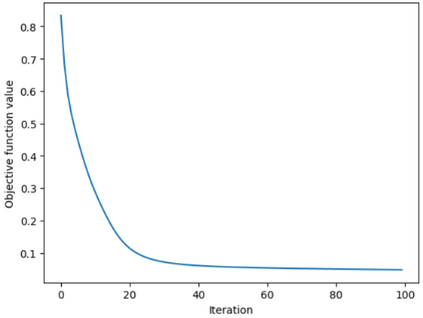
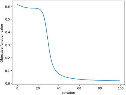
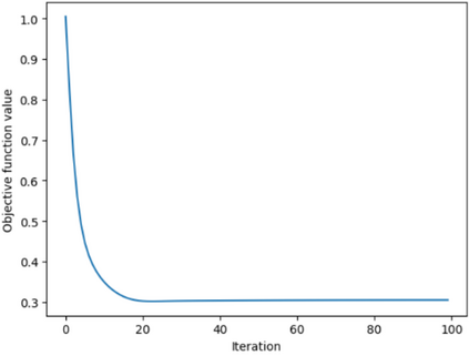
With the maturation of quantum computing technology, research has gradually shifted towards exploring its applications. Alongside the rise of artificial intelligence, various machine learning methods have been developed into quantum circuits and algorithms. Among them, Quantum Neural Networks (QNNs) can map inputs to quantum circuits through Feature Maps (FMs) and adjust parameter values via variational models, making them applicable in regression and classification tasks. However, designing a FM that is suitable for a given application problem is a significant challenge. In light of this, this study proposes an Enhanced Quantum Neural Network (EQNN), which includes an Enhanced Feature Map (EFM) designed in this research. This EFM effectively maps input variables to a value range more suitable for quantum computing, serving as the input to the variational model to improve accuracy. In the experimental environment, this study uses mobile data usage prediction as a case study, recommending appropriate rate plans based on users' mobile data usage. The proposed EQNN is compared with current mainstream QNNs, and experimental results show that the EQNN achieves higher accuracy with fewer quantum logic gates and converges to the optimal solution faster under different optimization algorithms.


翻译:暂无翻译

0
下载
关闭预览

相关内容

神经网络(Neural Networks)是世界上三个最古老的神经建模学会的档案期刊:国际神经网络学会(INNS)、欧洲神经网络学会(ENNS)和日本神经网络学会(JNNS)。神经网络提供了一个论坛,以发展和培育一个国际社会的学者和实践者感兴趣的所有方面的神经网络和相关方法的计算智能。神经网络欢迎高质量论文的提交,有助于全面的神经网络研究,从行为和大脑建模,学习算法,通过数学和计算分析,系统的工程和技术应用,大量使用神经网络的概念和技术。这一独特而广泛的范围促进了生物和技术研究之间的思想交流,并有助于促进对生物启发的计算智能感兴趣的跨学科社区的发展。因此,神经网络编委会代表的专家领域包括心理学,神经生物学,计算机科学,工程,数学,物理。该杂志发表文章、信件和评论以及给编辑的信件、社论、时事、软件调查和专利信息。文章发表在五个部分之一:认知科学,神经科学,学习系统,数学和计算分析、工程和应用。 官网地址:http://dblp.uni-trier.de/db/journals/nn/
FlowQA: Grasping Flow in History for Conversational Machine Comprehension
专知会员服务
33+阅读 · 2019年10月18日
Stabilizing Transformers for Reinforcement Learning
专知会员服务
60+阅读 · 2019年10月17日
《DeepGCNs: Making GCNs Go as Deep as CNNs》
专知会员服务
31+阅读 · 2019年10月17日
Keras François Chollet 《Deep Learning with Python 》, 386页pdf
专知会员服务
160+阅读 · 2019年10月12日
【SIGGRAPH2019】TensorFlow 2.0深度学习计算机图形学应用
专知会员服务
41+阅读 · 2019年10月9日
Hierarchically Structured Meta-learning
CreateAMind
27+阅读 · 2019年5月22日
Transferring Knowledge across Learning Processes
CreateAMind
29+阅读 · 2019年5月18日
强化学习的Unsupervised Meta-Learning
CreateAMind
18+阅读 · 2019年1月7日
Unsupervised Learning via Meta-Learning
CreateAMind
43+阅读 · 2019年1月3日
meta learning 17年:MAML SNAIL
CreateAMind
11+阅读 · 2019年1月2日
STRCF for Visual Object Tracking
统计学习与视觉计算组
15+阅读 · 2018年5月29日
Hierarchical Imitation - Reinforcement Learning
CreateAMind
19+阅读 · 2018年5月25日
Focal Loss for Dense Object Detection
统计学习与视觉计算组
12+阅读 · 2018年3月15日
IJCAI | Cascade Dynamics Modeling with Attention-based RNN
KingsGarden
13+阅读 · 2017年7月16日
From Softmax to Sparsemax-ICML16(1)
KingsGarden
74+阅读 · 2016年11月26日
国家自然科学基金
2+阅读 · 2017年12月31日
国家自然科学基金
13+阅读 · 2017年12月31日
国家自然科学基金
2+阅读 · 2015年12月31日
国家自然科学基金
0+阅读 · 2015年12月31日
国家自然科学基金
45+阅读 · 2015年12月31日
国家自然科学基金
0+阅读 · 2015年12月31日
国家自然科学基金
2+阅读 · 2015年12月31日
国家自然科学基金
0+阅读 · 2014年12月31日
国家自然科学基金
0+阅读 · 2014年12月31日
国家自然科学基金
0+阅读 · 2014年12月31日
Arxiv
14+阅读 · 2023年9月27日
Arxiv
16+阅读 · 2023年6月6日
Arxiv
16+阅读 · 2021年7月18日
Arxiv
16+阅读 · 2019年4月4日
Deep Face Recognition: A Survey
Arxiv
18+阅读 · 2019年2月12日
Arxiv
15+阅读 · 2018年6月23日
VIP会员
相关资讯
Hierarchically Structured Meta-learning
CreateAMind
27+阅读 · 2019年5月22日
Transferring Knowledge across Learning Processes
CreateAMind
29+阅读 · 2019年5月18日
强化学习的Unsupervised Meta-Learning
CreateAMind
18+阅读 · 2019年1月7日
Unsupervised Learning via Meta-Learning
CreateAMind
43+阅读 · 2019年1月3日
meta learning 17年:MAML SNAIL
CreateAMind
11+阅读 · 2019年1月2日
STRCF for Visual Object Tracking
统计学习与视觉计算组
15+阅读 · 2018年5月29日
Hierarchical Imitation - Reinforcement Learning
CreateAMind
19+阅读 · 2018年5月25日
Focal Loss for Dense Object Detection
统计学习与视觉计算组
12+阅读 · 2018年3月15日
IJCAI | Cascade Dynamics Modeling with Attention-based RNN
KingsGarden
13+阅读 · 2017年7月16日
From Softmax to Sparsemax-ICML16(1)
KingsGarden
74+阅读 · 2016年11月26日
相关论文
Arxiv
14+阅读 · 2023年9月27日
Arxiv
16+阅读 · 2023年6月6日
Arxiv
16+阅读 · 2021年7月18日
Arxiv
16+阅读 · 2019年4月4日
Deep Face Recognition: A Survey
Arxiv
18+阅读 · 2019年2月12日
Arxiv
15+阅读 · 2018年6月23日
相关基金
国家自然科学基金
2+阅读 · 2017年12月31日
国家自然科学基金
13+阅读 · 2017年12月31日
国家自然科学基金
2+阅读 · 2015年12月31日
国家自然科学基金
0+阅读 · 2015年12月31日
国家自然科学基金
45+阅读 · 2015年12月31日
国家自然科学基金
0+阅读 · 2015年12月31日
国家自然科学基金
2+阅读 · 2015年12月31日
国家自然科学基金
0+阅读 · 2014年12月31日
国家自然科学基金
0+阅读 · 2014年12月31日
国家自然科学基金
0+阅读 · 2014年12月31日
Top
微信扫码咨询专知VIP会员