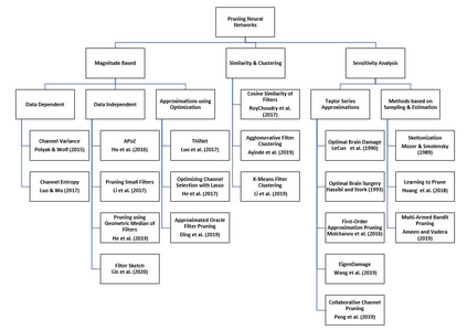
This paper presents a survey of methods for pruning deep neural networks. It begins by categorising over 150 studies based on the underlying approach used and then focuses on three categories: methods that use magnitude based pruning, methods that utilise clustering to identify redundancy, and methods that use sensitivity analysis to assess the effect of pruning. Some of the key influencing studies within these categories are presented to highlight the underlying approaches and results achieved. Most studies present results which are distributed in the literature as new architectures, algorithms and data sets have developed with time, making comparison across different studied difficult. The paper therefore provides a resource for the community that can be used to quickly compare the results from many different methods on a variety of data sets, and a range of architectures, including AlexNet, ResNet, DenseNet and VGG. The resource is illustrated by comparing the results published for pruning AlexNet and ResNet50 on ImageNet and ResNet56 and VGG16 on the CIFAR10 data to reveal which pruning methods work well in terms of retaining accuracy whilst achieving good compression rates. The paper concludes by identifying some promising directions for future research.


翻译:本文介绍了对深神经网络运行方法的调查,首先根据所采用的基本方法对150多项研究进行分类,然后侧重于三类:使用基于规模的运行方法,利用集群确定冗余的方法,以及使用敏感性分析评估裁剪效果的方法,这些类别中的一些影响关键研究的介绍强调了基本方法和取得的成果。大多数研究显示文献中传播的结果,这些结果随着新结构、算法和数据集的开发而随着时间的推移而发展,使得不同研究的比较变得困难。因此,本文件为社区提供了一个资源,可用于快速比较关于各种数据集的多种不同方法的结果,以及一系列结构,包括AlexNet、ResNet、DenseNet和VGG。通过比较关于图像网络和ResNet56和VGG16的PRONet50和ResNet56和VGG10数据公布的结果,以揭示哪些方法在保持准确性并实现良好压缩率方面效果良好。文件的结论是,确定了未来研究的一些有希望的方向。

0
下载
关闭预览

相关内容

剑桥大学《数据科学: 原理与实践》课程,附PPT下载
专知会员服务
54+阅读 · 2021年1月20日
商业数据分析,39页ppt
专知会员服务
165+阅读 · 2020年6月2日
[综述]深度学习下的场景文本检测与识别
专知会员服务
78+阅读 · 2019年10月10日
【SIGGRAPH2019】TensorFlow 2.0深度学习计算机图形学应用
专知会员服务
41+阅读 · 2019年10月9日
Hierarchically Structured Meta-learning
CreateAMind
27+阅读 · 2019年5月22日
Deep Compression/Acceleration:模型压缩加速论文汇总
极市平台
14+阅读 · 2019年5月15日
无监督元学习表示学习
CreateAMind
27+阅读 · 2019年1月4日
Unsupervised Learning via Meta-Learning
CreateAMind
43+阅读 · 2019年1月3日
A Technical Overview of AI & ML in 2018 & Trends for 2019
待字闺中
18+阅读 · 2018年12月24日
Hierarchical Disentangled Representations
CreateAMind
4+阅读 · 2018年4月15日
【论文】变分推断(Variational inference)的总结
机器学习研究会
39+阅读 · 2017年11月16日
资源|斯坦福课程:深度学习理论!
全球人工智能
17+阅读 · 2017年11月9日
Deep Learning & Neural Network 免费学习资源【译】
乐享数据DataScientists
5+阅读 · 2017年8月20日
【推荐】图像分类必读开创性论文汇总
机器学习研究会
14+阅读 · 2017年8月15日
Arxiv
37+阅读 · 2021年2月10日
Deep Learning for 3D Point Clouds: A Survey
Arxiv
3+阅读 · 2019年12月27日
Arxiv
12+阅读 · 2019年3月14日
Accelerated Methods for Deep Reinforcement Learning
Arxiv
6+阅读 · 2019年1月10日
VIP会员
相关资讯
Hierarchically Structured Meta-learning
CreateAMind
27+阅读 · 2019年5月22日
Deep Compression/Acceleration:模型压缩加速论文汇总
极市平台
14+阅读 · 2019年5月15日
无监督元学习表示学习
CreateAMind
27+阅读 · 2019年1月4日
Unsupervised Learning via Meta-Learning
CreateAMind
43+阅读 · 2019年1月3日
A Technical Overview of AI & ML in 2018 & Trends for 2019
待字闺中
18+阅读 · 2018年12月24日
Hierarchical Disentangled Representations
CreateAMind
4+阅读 · 2018年4月15日
【论文】变分推断(Variational inference)的总结
机器学习研究会
39+阅读 · 2017年11月16日
资源|斯坦福课程:深度学习理论!
全球人工智能
17+阅读 · 2017年11月9日
Deep Learning & Neural Network 免费学习资源【译】
乐享数据DataScientists
5+阅读 · 2017年8月20日
【推荐】图像分类必读开创性论文汇总
机器学习研究会
14+阅读 · 2017年8月15日
Top
微信扫码咨询专知VIP会员