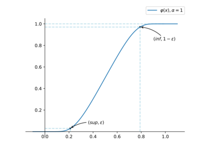
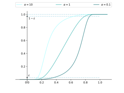
Accurate forecasting of multivariate time series is an extensively studied subject in finance, transportation, and computer science. Fully mining the correlation and causation between the variables in a multivariate time series exhibits noticeable results in improving the performance of a time series model. Recently, some models have explored the dependencies between variables through end-to-end graph structure learning without the need for pre-defined graphs. However, most current models do not incorporate the trade-off between effectiveness and flexibility and lack the guidance of domain knowledge in the design of graph learning algorithms. Besides, they have issues generating sparse graph structures, which pose challenges to end-to-end learning. In this paper, we propose Learning Sparse and Continuous Graphs for Forecasting (LSCGF), a novel deep learning model that joins graph learning and forecasting. Technically, LSCGF leverages the spatial information into convolutional operation and extracts temporal dynamics using the diffusion convolution recurrent network. At the same time, we propose a brand new method named Smooth Sparse Unit (SSU) to learn sparse and continuous graph adjacency matrix. Extensive experiments on three real-world datasets demonstrate that our model achieves state-of-the-art performances with minor trainable parameters.


翻译:对多变时间序列的准确预测是金融、交通和计算机科学领域广泛研究的一个课题。充分挖掘多变时间序列变量之间的相互关系和因果关系,显示在改善时间序列模型的性能方面取得显著成果。最近,一些模型通过端对端图形结构学习探索了变量之间的相互依存性,而不需要预先界定的图表结构学习。然而,大多数目前的模型没有将有效性和灵活性之间的权衡纳入考虑范围,在设计图表学习算法时缺乏对域知识的指导。此外,它们还存在产生微小的图形结构的问题,对端对端学习构成挑战。在本文件中,我们提出了“预测学粗略和连续图表”(LSCGF),这是一个与图表学习和预测相结合的新的深层次学习模型。技术上,LSCGF将空间信息用于演化操作,并利用扩散共振经常网络提取时间动态。与此同时,我们提出了一种名为“平流”的品牌新方法,以学习零星和连续的相邻图形矩阵。在三个现实世界的模型上进行广泛的实验,用少量数据参数显示我们实现模型的绩效。

0
下载
关闭预览

相关内容

让 iOS 8 和 OS X Yosemite 无缝切换的一个新特性。 > Apple products have always been designed to work together beautifully. But now they may really surprise you. With iOS 8 and OS X Yosemite, you’ll be able to do more wonderful things than ever before.

Source: Apple - iOS 8
【图与几何深度学习】Graph and geometric deep learning,49页ppt
强化学习最新教程,17页pdf
专知会员服务
182+阅读 · 2019年10月11日
【哈佛大学商学院课程Fall 2019】机器学习可解释性
专知会员服务
105+阅读 · 2019年10月9日
【SIGGRAPH2019】TensorFlow 2.0深度学习计算机图形学应用
专知会员服务
41+阅读 · 2019年10月9日
【ICIG2021】Check out the hot new trailer of ICIG2021 Symposium8
中国图象图形学学会CSIG
0+阅读 · 2021年11月16日
【ICIG2021】Check out the hot new trailer of ICIG2021 Symposium3
中国图象图形学学会CSIG
0+阅读 · 2021年11月9日
【ICIG2021】Check out the hot new trailer of ICIG2021 Symposium2
中国图象图形学学会CSIG
0+阅读 · 2021年11月8日
【ICIG2021】Latest News & Announcements of the Plenary Talk2
中国图象图形学学会CSIG
0+阅读 · 2021年11月2日
KDD2021 | 最新GNN官方教程
机器学习与推荐算法
2+阅读 · 2021年8月18日
Hierarchically Structured Meta-learning
CreateAMind
27+阅读 · 2019年5月22日
无监督元学习表示学习
CreateAMind
27+阅读 · 2019年1月4日
Unsupervised Learning via Meta-Learning
CreateAMind
43+阅读 · 2019年1月3日
A Technical Overview of AI & ML in 2018 & Trends for 2019
待字闺中
18+阅读 · 2018年12月24日
【推荐】RNN/LSTM时序预测
机器学习研究会
25+阅读 · 2017年9月8日
国家自然科学基金
0+阅读 · 2015年12月31日
国家自然科学基金
1+阅读 · 2015年12月31日
国家自然科学基金
11+阅读 · 2015年12月31日
国家自然科学基金
0+阅读 · 2014年12月31日
国家自然科学基金
0+阅读 · 2013年12月31日
国家自然科学基金
0+阅读 · 2013年12月31日
国家自然科学基金
0+阅读 · 2012年12月31日
国家自然科学基金
0+阅读 · 2011年12月31日
国家自然科学基金
4+阅读 · 2008年12月31日
Arxiv
23+阅读 · 2022年2月24日
Financial Time Series Representation Learning
Arxiv
10+阅读 · 2020年3月27日
Arxiv
13+阅读 · 2019年11月14日
Arxiv
17+阅读 · 2019年3月28日
Arxiv
24+阅读 · 2018年10月24日
VIP会员
相关资讯
【ICIG2021】Check out the hot new trailer of ICIG2021 Symposium8
中国图象图形学学会CSIG
0+阅读 · 2021年11月16日
【ICIG2021】Check out the hot new trailer of ICIG2021 Symposium3
中国图象图形学学会CSIG
0+阅读 · 2021年11月9日
【ICIG2021】Check out the hot new trailer of ICIG2021 Symposium2
中国图象图形学学会CSIG
0+阅读 · 2021年11月8日
【ICIG2021】Latest News & Announcements of the Plenary Talk2
中国图象图形学学会CSIG
0+阅读 · 2021年11月2日
KDD2021 | 最新GNN官方教程
机器学习与推荐算法
2+阅读 · 2021年8月18日
Hierarchically Structured Meta-learning
CreateAMind
27+阅读 · 2019年5月22日
无监督元学习表示学习
CreateAMind
27+阅读 · 2019年1月4日
Unsupervised Learning via Meta-Learning
CreateAMind
43+阅读 · 2019年1月3日
A Technical Overview of AI & ML in 2018 & Trends for 2019
待字闺中
18+阅读 · 2018年12月24日
【推荐】RNN/LSTM时序预测
机器学习研究会
25+阅读 · 2017年9月8日
相关基金
国家自然科学基金
0+阅读 · 2015年12月31日
国家自然科学基金
1+阅读 · 2015年12月31日
国家自然科学基金
11+阅读 · 2015年12月31日
国家自然科学基金
0+阅读 · 2014年12月31日
国家自然科学基金
0+阅读 · 2013年12月31日
国家自然科学基金
0+阅读 · 2013年12月31日
国家自然科学基金
0+阅读 · 2012年12月31日
国家自然科学基金
0+阅读 · 2011年12月31日
国家自然科学基金
4+阅读 · 2008年12月31日
Top
微信扫码咨询专知VIP会员