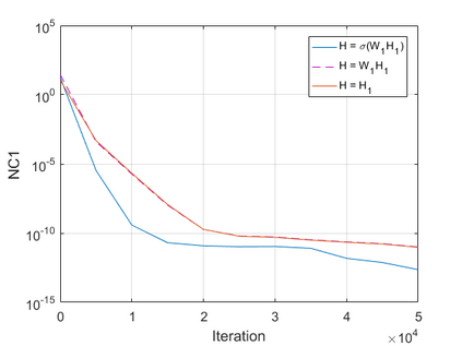
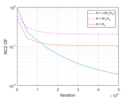
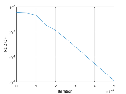
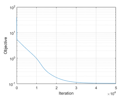
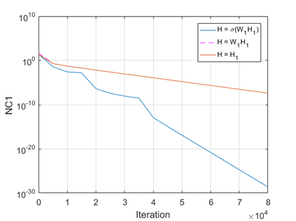
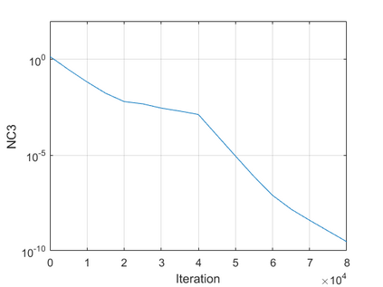
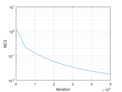
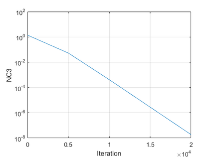
The modern strategy for training deep neural networks for classification tasks includes optimizing the network's weights even after the training error vanishes to further push the training loss toward zero. Recently, a phenomenon termed "neural collapse" (NC) has been empirically observed in this training procedure. Specifically, it has been shown that the learned features (the output of the penultimate layer) of within-class samples converge to their mean, and the means of different classes exhibit a certain tight frame structure, which is also aligned with the last layer's weights. Recent papers have shown that minimizers with this structure emerge when optimizing a simplified "unconstrained features model" (UFM) with a regularized cross-entropy loss. In this paper, we further analyze and extend the UFM. First, we study the UFM for the regularized MSE loss, and show that the minimizers' features can be more structured than in the cross-entropy case. This affects also the structure of the weights. Then, we extend the UFM by adding another layer of weights as well as ReLU nonlinearity to the model and generalize our previous results. Finally, we empirically demonstrate the usefulness of our nonlinear extended UFM in modeling the NC phenomenon that occurs with practical networks.


翻译:为分类任务培训深神经网络的现代战略包括优化网络的重量,即使培训错误消失后网络的重量,以将培训损失进一步推向零。最近,在这一培训过程中,从经验中观察到了一个名为“神经崩溃”的现象。具体地说,已经表明,本类样本的学习特点(倒数第二层的产出)与其平均值一致,不同类别的方法也表现出某种紧凑的框架结构,这也与最后一层的重量相一致。最近的文件表明,在优化一个简化的“不受限制特征模型”(UFM)时,这一结构的最小化作用会显现出来,该模型具有常规化的跨热带损失。在本文件中,我们进一步分析并扩展了UFMM。首先,我们研究固定化的 MSE损失的UM特性(倒数倒数倒数倒数第二层的产出),并表明,最小化器的特性比跨层的重量结构要好一些。然后,我们通过增加另一层的重量和RELU的非线性能到模型中去,然后我们用NCFM的模型展示了我们以往的实用性能模型。

0
下载
关闭预览

相关内容

ACM/IEEE第23届模型驱动工程语言和系统国际会议,是模型驱动软件和系统工程的首要会议系列,由ACM-SIGSOFT和IEEE-TCSE支持组织。自1998年以来,模型涵盖了建模的各个方面,从语言和方法到工具和应用程序。模特的参加者来自不同的背景,包括研究人员、学者、工程师和工业专业人士。MODELS 2019是一个论坛,参与者可以围绕建模和模型驱动的软件和系统交流前沿研究成果和创新实践经验。今年的版本将为建模社区提供进一步推进建模基础的机会,并在网络物理系统、嵌入式系统、社会技术系统、云计算、大数据、机器学习、安全、开源等新兴领域提出建模的创新应用以及可持续性。 官网链接:http://www.modelsconference.org/
专知会员服务
45+阅读 · 2020年10月31日
Linux导论,Introduction to Linux,96页ppt
专知会员服务
82+阅读 · 2020年7月26日
100+篇《自监督学习(Self-Supervised Learning)》论文最新合集
专知会员服务
167+阅读 · 2020年3月18日
强化学习最新教程,17页pdf
专知会员服务
182+阅读 · 2019年10月11日
[综述]深度学习下的场景文本检测与识别
专知会员服务
78+阅读 · 2019年10月10日
【哈佛大学商学院课程Fall 2019】机器学习可解释性
专知会员服务
105+阅读 · 2019年10月9日
【SIGGRAPH2019】TensorFlow 2.0深度学习计算机图形学应用
专知会员服务
41+阅读 · 2019年10月9日
AIART 2022 Call for Papers
CCF多媒体专委会
1+阅读 · 2022年2月13日
强化学习三篇论文 避免遗忘等
CreateAMind
20+阅读 · 2019年5月24日
Hierarchically Structured Meta-learning
CreateAMind
27+阅读 · 2019年5月22日
无监督元学习表示学习
CreateAMind
27+阅读 · 2019年1月4日
Unsupervised Learning via Meta-Learning
CreateAMind
43+阅读 · 2019年1月3日
disentangled-representation-papers
CreateAMind
26+阅读 · 2018年9月12日
vae 相关论文 表示学习 1
CreateAMind
12+阅读 · 2018年9月6日
Capsule Networks解析
机器学习研究会
11+阅读 · 2017年11月12日
国家自然科学基金
0+阅读 · 2013年12月31日
国家自然科学基金
0+阅读 · 2012年12月31日
国家自然科学基金
0+阅读 · 2012年12月31日
国家自然科学基金
1+阅读 · 2012年12月31日
国家自然科学基金
0+阅读 · 2012年12月31日
国家自然科学基金
0+阅读 · 2011年12月31日
国家自然科学基金
0+阅读 · 2011年12月31日
国家自然科学基金
0+阅读 · 2011年12月31日
国家自然科学基金
4+阅读 · 2010年12月31日
国家自然科学基金
0+阅读 · 2009年12月31日
Arxiv
0+阅读 · 2022年4月20日
Arxiv
1+阅读 · 2022年4月19日
Arxiv
0+阅读 · 2022年4月18日
On Feature Normalization and Data Augmentation
Arxiv
15+阅读 · 2020年2月25日
Arxiv
17+阅读 · 2019年3月28日
Arxiv
19+阅读 · 2018年10月25日
Arxiv
11+阅读 · 2018年3月23日
VIP会员
相关VIP内容
专知会员服务
45+阅读 · 2020年10月31日
Linux导论,Introduction to Linux,96页ppt
专知会员服务
82+阅读 · 2020年7月26日
100+篇《自监督学习(Self-Supervised Learning)》论文最新合集
专知会员服务
167+阅读 · 2020年3月18日
强化学习最新教程,17页pdf
专知会员服务
182+阅读 · 2019年10月11日
[综述]深度学习下的场景文本检测与识别
专知会员服务
78+阅读 · 2019年10月10日
【哈佛大学商学院课程Fall 2019】机器学习可解释性
专知会员服务
105+阅读 · 2019年10月9日
【SIGGRAPH2019】TensorFlow 2.0深度学习计算机图形学应用
专知会员服务
41+阅读 · 2019年10月9日
相关资讯
AIART 2022 Call for Papers
CCF多媒体专委会
1+阅读 · 2022年2月13日
强化学习三篇论文 避免遗忘等
CreateAMind
20+阅读 · 2019年5月24日
Hierarchically Structured Meta-learning
CreateAMind
27+阅读 · 2019年5月22日
无监督元学习表示学习
CreateAMind
27+阅读 · 2019年1月4日
Unsupervised Learning via Meta-Learning
CreateAMind
43+阅读 · 2019年1月3日
disentangled-representation-papers
CreateAMind
26+阅读 · 2018年9月12日
vae 相关论文 表示学习 1
CreateAMind
12+阅读 · 2018年9月6日
Capsule Networks解析
机器学习研究会
11+阅读 · 2017年11月12日
相关论文
Arxiv
0+阅读 · 2022年4月20日
Arxiv
1+阅读 · 2022年4月19日
Arxiv
0+阅读 · 2022年4月18日
On Feature Normalization and Data Augmentation
Arxiv
15+阅读 · 2020年2月25日
Arxiv
17+阅读 · 2019年3月28日
Arxiv
19+阅读 · 2018年10月25日
Arxiv
11+阅读 · 2018年3月23日
相关基金
国家自然科学基金
0+阅读 · 2013年12月31日
国家自然科学基金
0+阅读 · 2012年12月31日
国家自然科学基金
0+阅读 · 2012年12月31日
国家自然科学基金
1+阅读 · 2012年12月31日
国家自然科学基金
0+阅读 · 2012年12月31日
国家自然科学基金
0+阅读 · 2011年12月31日
国家自然科学基金
0+阅读 · 2011年12月31日
国家自然科学基金
0+阅读 · 2011年12月31日
国家自然科学基金
4+阅读 · 2010年12月31日
国家自然科学基金
0+阅读 · 2009年12月31日
Top
微信扫码咨询专知VIP会员