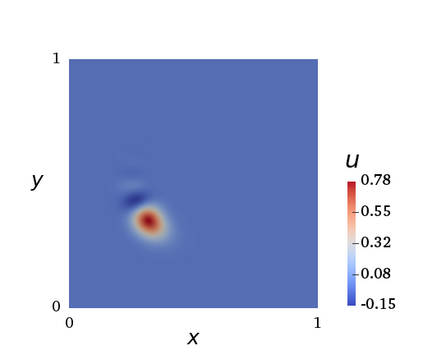
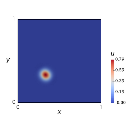
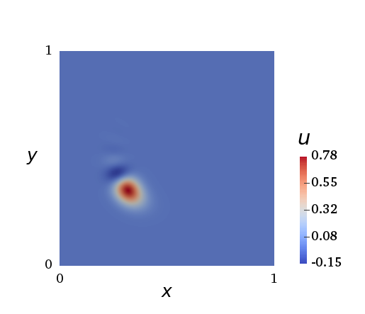
We present a full space-time numerical solution of the advection-diffusion equation using a continuous Galerkin finite element method on conforming meshes. The Galerkin/least-square method is employed to ensure stability of the discrete variational problem. In the full space-time formulation, time is considered another dimension, and the time derivative is interpreted as an additional advection term of the field variable. We derive a priori error estimates and illustrate spatio-temporal convergence with several numerical examples. We also derive a posteriori error estimates, which coupled with adaptive space-time mesh refinement provide efficient and accurate solutions. The accuracy of the space-time solutions is illustrated against analytical solutions as well as against numerical solutions using a conventional time-marching algorithm.


翻译:暂无翻译

0
下载
关闭预览

相关内容

牛津大学最新《计算代数拓扑》笔记书,107页pdf
专知会员服务
44+阅读 · 2022年2月17日
专知会员服务
33+阅读 · 2021年3月7日
FlowQA: Grasping Flow in History for Conversational Machine Comprehension
专知会员服务
34+阅读 · 2019年10月18日
ExBert — 可视化分析Transformer学到的表示
专知会员服务
32+阅读 · 2019年10月16日
强化学习最新教程,17页pdf
专知会员服务
182+阅读 · 2019年10月11日
【SIGGRAPH2019】TensorFlow 2.0深度学习计算机图形学应用
专知会员服务
41+阅读 · 2019年10月9日
RL解决'BipedalWalkerHardcore-v2' (SOTA)
CreateAMind
31+阅读 · 2019年7月17日
强化学习的Unsupervised Meta-Learning
CreateAMind
18+阅读 · 2019年1月7日
meta learning 17年:MAML SNAIL
CreateAMind
11+阅读 · 2019年1月2日
disentangled-representation-papers
CreateAMind
26+阅读 · 2018年9月12日
Focal Loss for Dense Object Detection
统计学习与视觉计算组
12+阅读 · 2018年3月15日
可解释的CNN
CreateAMind
17+阅读 · 2017年10月5日
IJCAI | Cascade Dynamics Modeling with Attention-based RNN
KingsGarden
13+阅读 · 2017年7月16日
Layer Normalization原理及其TensorFlow实现
深度学习每日摘要
32+阅读 · 2017年6月17日
国家自然科学基金
2+阅读 · 2017年12月31日
国家自然科学基金
2+阅读 · 2015年12月31日
国家自然科学基金
0+阅读 · 2015年12月31日
国家自然科学基金
1+阅读 · 2015年12月31日
国家自然科学基金
0+阅读 · 2015年12月31日
国家自然科学基金
0+阅读 · 2015年12月31日
国家自然科学基金
2+阅读 · 2015年12月31日
国家自然科学基金
0+阅读 · 2014年12月31日
国家自然科学基金
0+阅读 · 2014年12月31日
国家自然科学基金
0+阅读 · 2014年12月31日
Arxiv
69+阅读 · 2022年9月7日
Arxiv
16+阅读 · 2022年5月17日
Arxiv
18+阅读 · 2021年3月16日
Recent advances in deep learning theory
Arxiv
50+阅读 · 2020年12月20日
A survey on deep hashing for image retrieval
Arxiv
15+阅读 · 2020年6月10日
Optimization for deep learning: theory and algorithms
Arxiv
106+阅读 · 2019年12月19日
VIP会员
相关资讯
RL解决'BipedalWalkerHardcore-v2' (SOTA)
CreateAMind
31+阅读 · 2019年7月17日
强化学习的Unsupervised Meta-Learning
CreateAMind
18+阅读 · 2019年1月7日
meta learning 17年:MAML SNAIL
CreateAMind
11+阅读 · 2019年1月2日
disentangled-representation-papers
CreateAMind
26+阅读 · 2018年9月12日
Focal Loss for Dense Object Detection
统计学习与视觉计算组
12+阅读 · 2018年3月15日
可解释的CNN
CreateAMind
17+阅读 · 2017年10月5日
IJCAI | Cascade Dynamics Modeling with Attention-based RNN
KingsGarden
13+阅读 · 2017年7月16日
Layer Normalization原理及其TensorFlow实现
深度学习每日摘要
32+阅读 · 2017年6月17日
相关论文
Arxiv
69+阅读 · 2022年9月7日
Arxiv
16+阅读 · 2022年5月17日
Arxiv
18+阅读 · 2021年3月16日
Recent advances in deep learning theory
Arxiv
50+阅读 · 2020年12月20日
A survey on deep hashing for image retrieval
Arxiv
15+阅读 · 2020年6月10日
Optimization for deep learning: theory and algorithms
Arxiv
106+阅读 · 2019年12月19日
相关基金
国家自然科学基金
2+阅读 · 2017年12月31日
国家自然科学基金
2+阅读 · 2015年12月31日
国家自然科学基金
0+阅读 · 2015年12月31日
国家自然科学基金
1+阅读 · 2015年12月31日
国家自然科学基金
0+阅读 · 2015年12月31日
国家自然科学基金
0+阅读 · 2015年12月31日
国家自然科学基金
2+阅读 · 2015年12月31日
国家自然科学基金
0+阅读 · 2014年12月31日
国家自然科学基金
0+阅读 · 2014年12月31日
国家自然科学基金
0+阅读 · 2014年12月31日
Top
微信扫码咨询专知VIP会员