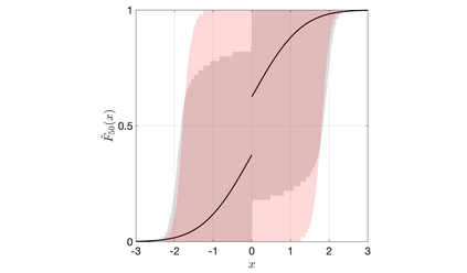
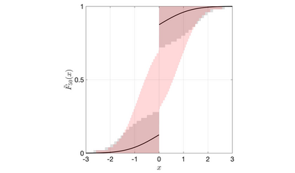
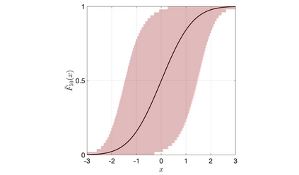
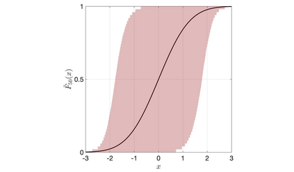
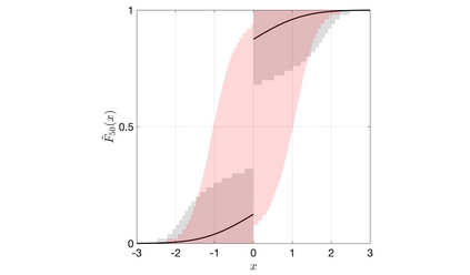
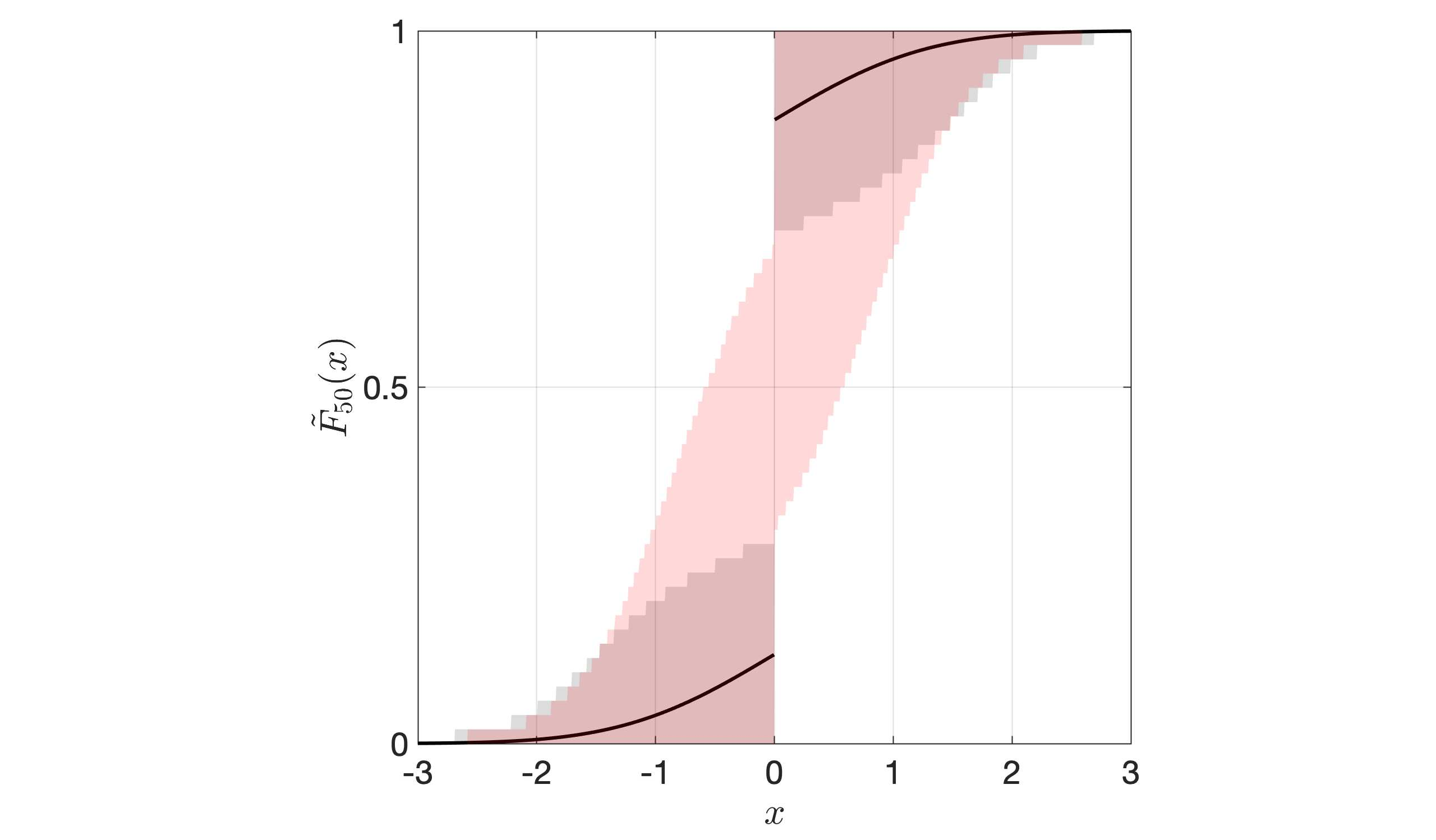
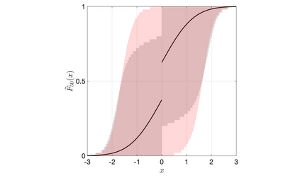
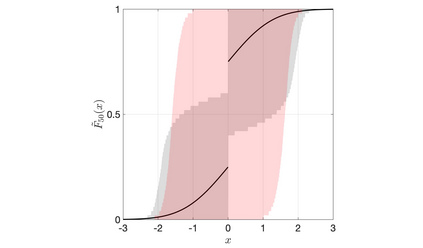
Discrete Bayesian nonparametric models whose expectation is a convex linear combination of a point mass at some point of the support and a diffuse probability distribution allow to incorporate strong prior information, while still being extremely flexible. Recent contributions in the statistical literature have successfully implemented such a modelling strategy in a variety of applications, including density estimation, nonparametric regression and model-based clustering. We provide a thorough study of a large class of nonparametric models we call inner spike and slab hNRMI models, which are obtained by considering homogeneous normalized random measures with independent increments (hNRMI) with base measure given by a convex linear combination of a point mass and a diffuse probability distribution. In this paper we investigate the distributional properties of these models and our results include: i) the exchangeable partition probability function they induce, ii) the distribution of the number of distinct values in an exchangeable sample, iii) the posterior predictive distribution, and iv) the distribution of the number of elements that coincide with the only point of the support with positive probability. Our findings are the main building block for an actual implementation of Bayesian inner spike and slab hNRMI models by means of a generalized P\'olya urn scheme.


翻译:Bayesian 分辨非参数模型,其预期值是在支持和分散概率分布的某个点质量上,一个点质量的分线线性线性组合,可以纳入强有力的先前信息,同时又仍然非常灵活。统计文献中最近的贡献在各种应用中成功地执行了这种模型战略,包括密度估计、非参数回归和基于模型的群集。我们提供了对大量非参数模型的透彻研究,我们称之为内尖峰和Slab hNRMI模型,这些模型是通过考虑同质的标准化标准随机计量,有独立递增(hNRMI),以点质量和扩散概率分布的点线性组合为基准计量,获得的。在本文件中,我们对这些模型的分布特性和我们的结果进行了调查,包括:i)这些模型的可互换分布概率功能,二)在可交换样品中的不同值的分布,三)后表预测分布,以及四)与唯一支持点一致的元素数量和积极概率。我们的调查结果是用Bayesrma 内核元钉和Slabsmal 方法实际实施Presmalmal main/rgetget 和Slagal 方法的主要构件。

0
下载
关闭预览

相关内容

专知会员服务
29+阅读 · 2021年8月2日
专知会员服务
42+阅读 · 2021年4月2日
专知会员服务
45+阅读 · 2020年12月18日
【干货书】机器学习速查手册,135页pdf
专知会员服务
127+阅读 · 2020年11月20日
Fariz Darari简明《博弈论Game Theory》介绍,35页ppt
专知会员服务
112+阅读 · 2020年5月15日
因果图,Causal Graphs,52页ppt
专知会员服务
253+阅读 · 2020年4月19日
专知会员服务
162+阅读 · 2020年1月16日
机器学习入门的经验与建议
专知会员服务
94+阅读 · 2019年10月10日
AI可解释性文献列表
专知
43+阅读 · 2019年10月7日
已删除
将门创投
6+阅读 · 2019年9月3日
Disentangled的假设的探讨
CreateAMind
9+阅读 · 2018年12月10日
Hierarchical Disentangled Representations
CreateAMind
4+阅读 · 2018年4月15日
【论文】变分推断(Variational inference)的总结
机器学习研究会
39+阅读 · 2017年11月16日
【学习】Hierarchical Softmax
机器学习研究会
4+阅读 · 2017年8月6日
Auto-Encoding GAN
CreateAMind
7+阅读 · 2017年8月4日
Semi-parametric Bayesian Additive Regression Trees
Arxiv
0+阅读 · 2021年9月22日
Arxiv
3+阅读 · 2018年6月18日
Arxiv
4+阅读 · 2018年1月15日
VIP会员
相关VIP内容
专知会员服务
29+阅读 · 2021年8月2日
专知会员服务
42+阅读 · 2021年4月2日
专知会员服务
45+阅读 · 2020年12月18日
【干货书】机器学习速查手册,135页pdf
专知会员服务
127+阅读 · 2020年11月20日
Fariz Darari简明《博弈论Game Theory》介绍,35页ppt
专知会员服务
112+阅读 · 2020年5月15日
因果图,Causal Graphs,52页ppt
专知会员服务
253+阅读 · 2020年4月19日
专知会员服务
162+阅读 · 2020年1月16日
机器学习入门的经验与建议
专知会员服务
94+阅读 · 2019年10月10日
相关资讯
AI可解释性文献列表
专知
43+阅读 · 2019年10月7日
已删除
将门创投
6+阅读 · 2019年9月3日
Disentangled的假设的探讨
CreateAMind
9+阅读 · 2018年12月10日
Hierarchical Disentangled Representations
CreateAMind
4+阅读 · 2018年4月15日
【论文】变分推断(Variational inference)的总结
机器学习研究会
39+阅读 · 2017年11月16日
【学习】Hierarchical Softmax
机器学习研究会
4+阅读 · 2017年8月6日
Auto-Encoding GAN
CreateAMind
7+阅读 · 2017年8月4日
Top
微信扫码咨询专知VIP会员