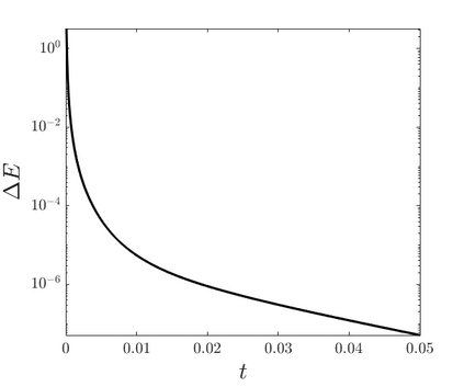
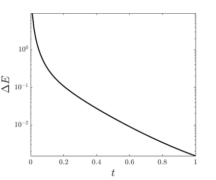
We consider the second-order in time Strang-splitting approximation for vector-valued and matrix-valued Allen-Cahn equations. Both the linear propagator and the nonlinear propagator are computed explicitly. For the vector-valued case, we prove the maximum principle and unconditional energy dissipation for a judiciously modified energy functional. The modified energy functional is close to the classical energy up to $\mathcal O(\tau)$ where $\tau$ is the splitting step. For the matrix-valued case, we prove a sharp maximum principle in the matrix Frobenius norm. We show modified energy dissipation under very mild splitting step constraints. We exhibit several numerical examples to show the efficiency of the method as well as the sharpness of the results.


翻译:我们考虑的是矢量估值和矩阵估值的Allen-Cahn方程式的时序分差近似值。 线性传播器和非线性传播器都是明确计算的。 对于矢量估值的个案,我们证明对明智地修改能源功能来说,最大原理和无条件的能量消耗是最高原理和无条件的。 修改后的能源功能接近传统能源, 最高为$mathcal O(\tau) 。 美元是分解步骤。 对于矩阵估值的个案, 我们证明在矩阵法罗贝纽斯规范中, 是一个尖锐的最大原则。 我们显示了在极轻的分化步骤限制下经过修改的能量消耗。 我们展示了几个数字例子, 以显示该方法的效率以及结果的清晰度。

0
下载
关闭预览

相关内容

迄今为止,产品设计师最友好的交互动画软件。

【经典书】计算理论导论,482页pdf
专知会员服务
86+阅读 · 2021年4月10日
【上海交大】<操作系统> 2021课程,附课件
专知会员服务
42+阅读 · 2021年4月3日
专知会员服务
78+阅读 · 2021年3月16日
Stabilizing Transformers for Reinforcement Learning
专知会员服务
60+阅读 · 2019年10月17日
图机器学习 2.2-2.4 Properties of Networks, Random Graph
图与推荐
10+阅读 · 2020年3月28日
Hierarchically Structured Meta-learning
CreateAMind
27+阅读 · 2019年5月22日
已删除
将门创投
13+阅读 · 2019年4月17日
神经网络学习率设置
机器学习研究会
4+阅读 · 2018年3月3日
条件GAN重大改进!cGANs with Projection Discriminator
CreateAMind
8+阅读 · 2018年2月7日
【论文】变分推断(Variational inference)的总结
机器学习研究会
39+阅读 · 2017年11月16日
【推荐】免费书(草稿):数据科学的数学基础
机器学习研究会
20+阅读 · 2017年10月1日
【推荐】GAN架构入门综述(资源汇总)
机器学习研究会
10+阅读 · 2017年9月3日
Auto-Encoding GAN
CreateAMind
7+阅读 · 2017年8月4日
Low-rank Matrix Recovery With Unknown Correspondence
Arxiv
0+阅读 · 2021年10月15日
Arxiv
0+阅读 · 2021年9月22日
VIP会员
相关资讯
图机器学习 2.2-2.4 Properties of Networks, Random Graph
图与推荐
10+阅读 · 2020年3月28日
Hierarchically Structured Meta-learning
CreateAMind
27+阅读 · 2019年5月22日
已删除
将门创投
13+阅读 · 2019年4月17日
神经网络学习率设置
机器学习研究会
4+阅读 · 2018年3月3日
条件GAN重大改进!cGANs with Projection Discriminator
CreateAMind
8+阅读 · 2018年2月7日
【论文】变分推断(Variational inference)的总结
机器学习研究会
39+阅读 · 2017年11月16日
【推荐】免费书(草稿):数据科学的数学基础
机器学习研究会
20+阅读 · 2017年10月1日
【推荐】GAN架构入门综述(资源汇总)
机器学习研究会
10+阅读 · 2017年9月3日
Auto-Encoding GAN
CreateAMind
7+阅读 · 2017年8月4日
Top
微信扫码咨询专知VIP会员