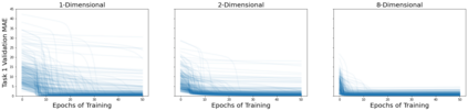
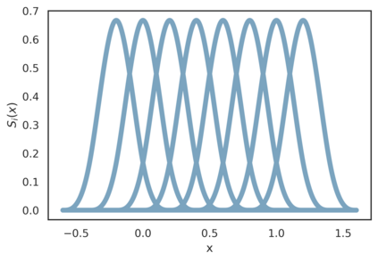
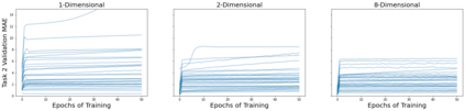
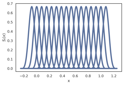
Artificial neural networks (ANNs), despite their universal function approximation capability and practical success, are subject to catastrophic forgetting. Catastrophic forgetting refers to the abrupt unlearning of a previous task when a new task is learned. It is an emergent phenomenon that hinders continual learning. Existing universal function approximation theorems for ANNs guarantee function approximation ability, but do not predict catastrophic forgetting. This paper presents a novel universal approximation theorem for multi-variable functions using only single-variable functions and exponential functions. Furthermore, we present ATLAS: a novel ANN architecture based on the new theorem. It is shown that ATLAS is a universal function approximator capable of some memory retention, and continual learning. The memory of ATLAS is imperfect, with some off-target effects during continual learning, but it is well-behaved and predictable. An efficient implementation of ATLAS is provided. Experiments are conducted to evaluate both the function approximation and memory retention capabilities of ATLAS.


翻译:人工神经网络尽管具有普遍功能近似能力和实际成功,但仍有可能被灾难性地遗忘。灾难性的忘记是指在学习新任务时突然忘记了先前的任务。这是一个阻碍持续学习的突发现象。现有的通用功能近似非本国神经网络的理论,保证了近近效能力,但并不预测灾难性的遗忘。本文仅使用单变量功能和指数函数,为多种变量功能提供了一个全新的通用近似理论。此外,我们介绍了ATLAS:基于新理论的新颖的ANN结构。它表明ATLAS是一个通用功能近似工具,能够保留一些记忆并不断学习。ATLAS的记忆不完善,在持续学习期间有一些离目标效果,但这是很好的和可预测的。提供了高效的ATLAS。我们进行了实验,以评价ATLAS的功能近似和记忆留存能力。

0
下载
关闭预览

相关内容

专知会员服务
41+阅读 · 2020年9月6日
100+篇《自监督学习(Self-Supervised Learning)》论文最新合集
专知会员服务
167+阅读 · 2020年3月18日
Keras François Chollet 《Deep Learning with Python 》, 386页pdf
专知会员服务
161+阅读 · 2019年10月12日
【SIGGRAPH2019】TensorFlow 2.0深度学习计算机图形学应用
专知会员服务
41+阅读 · 2019年10月9日
VCIP 2022 Call for Special Session Proposals
CCF多媒体专委会
1+阅读 · 2022年4月1日
ACM MM 2022 Call for Papers
CCF多媒体专委会
5+阅读 · 2022年3月29日
AIART 2022 Call for Papers
CCF多媒体专委会
1+阅读 · 2022年2月13日
【ICIG2021】Latest News & Announcements of the Tutorial
中国图象图形学学会CSIG
3+阅读 · 2021年12月20日
【ICIG2021】Latest News & Announcements of the Workshop
中国图象图形学学会CSIG
0+阅读 · 2021年12月20日
【ICIG2021】Latest News & Announcements of the Plenary Talk1
中国图象图形学学会CSIG
0+阅读 · 2021年11月1日
【ICIG2021】Latest News & Announcements of the Industry Talk2
中国图象图形学学会CSIG
0+阅读 · 2021年7月29日
Transferring Knowledge across Learning Processes
CreateAMind
29+阅读 · 2019年5月18日
Unsupervised Learning via Meta-Learning
CreateAMind
43+阅读 · 2019年1月3日
A Technical Overview of AI & ML in 2018 & Trends for 2019
待字闺中
18+阅读 · 2018年12月24日
国家自然科学基金
0+阅读 · 2014年12月31日
国家自然科学基金
0+阅读 · 2013年12月31日
国家自然科学基金
0+阅读 · 2013年12月31日
国家自然科学基金
0+阅读 · 2012年12月31日
国家自然科学基金
0+阅读 · 2012年12月31日
国家自然科学基金
0+阅读 · 2012年12月31日
国家自然科学基金
0+阅读 · 2012年12月31日
国家自然科学基金
0+阅读 · 2011年12月31日
国家自然科学基金
0+阅读 · 2011年12月31日
Directional Graph Networks
Arxiv
27+阅读 · 2020年12月10日
VIP会员
相关资讯
VCIP 2022 Call for Special Session Proposals
CCF多媒体专委会
1+阅读 · 2022年4月1日
ACM MM 2022 Call for Papers
CCF多媒体专委会
5+阅读 · 2022年3月29日
AIART 2022 Call for Papers
CCF多媒体专委会
1+阅读 · 2022年2月13日
【ICIG2021】Latest News & Announcements of the Tutorial
中国图象图形学学会CSIG
3+阅读 · 2021年12月20日
【ICIG2021】Latest News & Announcements of the Workshop
中国图象图形学学会CSIG
0+阅读 · 2021年12月20日
【ICIG2021】Latest News & Announcements of the Plenary Talk1
中国图象图形学学会CSIG
0+阅读 · 2021年11月1日
【ICIG2021】Latest News & Announcements of the Industry Talk2
中国图象图形学学会CSIG
0+阅读 · 2021年7月29日
Transferring Knowledge across Learning Processes
CreateAMind
29+阅读 · 2019年5月18日
Unsupervised Learning via Meta-Learning
CreateAMind
43+阅读 · 2019年1月3日
A Technical Overview of AI & ML in 2018 & Trends for 2019
待字闺中
18+阅读 · 2018年12月24日
相关基金
国家自然科学基金
0+阅读 · 2014年12月31日
国家自然科学基金
0+阅读 · 2013年12月31日
国家自然科学基金
0+阅读 · 2013年12月31日
国家自然科学基金
0+阅读 · 2012年12月31日
国家自然科学基金
0+阅读 · 2012年12月31日
国家自然科学基金
0+阅读 · 2012年12月31日
国家自然科学基金
0+阅读 · 2012年12月31日
国家自然科学基金
0+阅读 · 2011年12月31日
国家自然科学基金
0+阅读 · 2011年12月31日
Top
微信扫码咨询专知VIP会员