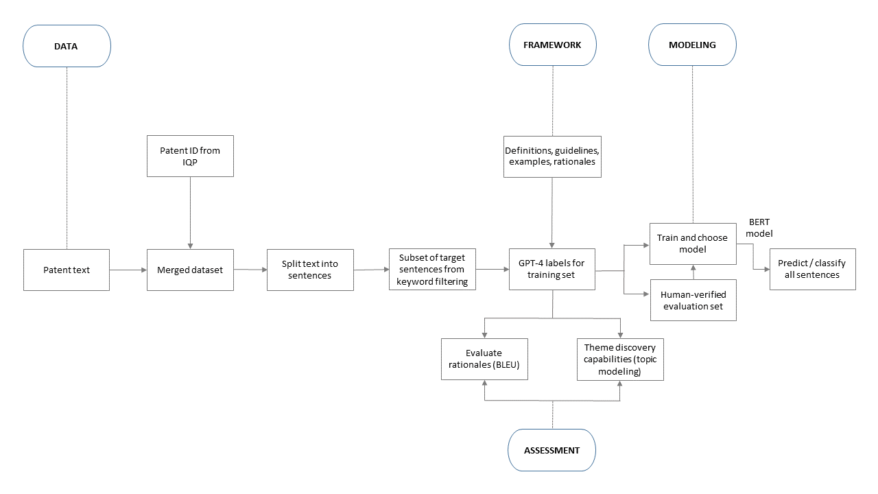
Labeling data is essential for training text classifiers but is often difficult to accomplish accurately, especially for complex and abstract concepts. Seeking an improved method, this paper employs a novel approach using a generative language model (GPT-4) to produce labels and rationales for large-scale text analysis. We apply this approach to the task of discovering public value expressions in US AI patents. We collect a database comprising 154,934 patent documents using an advanced Boolean query submitted to InnovationQ+. The results are merged with full patent text from the USPTO, resulting in 5.4 million sentences. We design a framework for identifying and labeling public value expressions in these AI patent sentences. A prompt for GPT-4 is developed which includes definitions, guidelines, examples, and rationales for text classification. We evaluate the quality of the labels and rationales produced by GPT-4 using BLEU scores and topic modeling and find that they are accurate, diverse, and faithful. These rationales also serve as a chain-of-thought for the model, a transparent mechanism for human verification, and support for human annotators to overcome cognitive limitations. We conclude that GPT-4 achieved a high-level of recognition of public value theory from our framework, which it also uses to discover unseen public value expressions. We use the labels produced by GPT-4 to train BERT-based classifiers and predict sentences on the entire database, achieving high F1 scores for the 3-class (0.85) and 2-class classification (0.91) tasks. We discuss the implications of our approach for conducting large-scale text analyses with complex and abstract concepts and suggest that, with careful framework design and interactive human oversight, generative language models can offer significant advantages in quality and in reduced time and costs for producing labels and rationales.


翻译:暂无翻译

0
下载
关闭预览

相关内容

北京时间2023年3月15日凌晨,ChatGPT开发商OpenAI 发布了发布了全新的多模态预训练大模型 GPT-4,可以更可靠、更具创造力、能处理更细节的指令,根据图片和文字提示都能生成相应内容。 具体来说来说,GPT-4 相比上一代的模型,实现了飞跃式提升:支持图像和文本输入,拥有强大的识图能力;大幅提升了文字输入限制,在ChatGPT模式下,GPT-4可以处理超过2.5万字的文本,可以处理一些更加细节的指令;回答准确性也得到了显著提高。
100+篇《自监督学习(Self-Supervised Learning)》论文最新合集
专知会员服务
167+阅读 · 2020年3月18日
强化学习最新教程,17页pdf
专知会员服务
182+阅读 · 2019年10月11日
[综述]深度学习下的场景文本检测与识别
专知会员服务
78+阅读 · 2019年10月10日
机器学习入门的经验与建议
专知会员服务
94+阅读 · 2019年10月10日
【哈佛大学商学院课程Fall 2019】机器学习可解释性
专知会员服务
105+阅读 · 2019年10月9日
Hierarchically Structured Meta-learning
CreateAMind
27+阅读 · 2019年5月22日
Transferring Knowledge across Learning Processes
CreateAMind
29+阅读 · 2019年5月18日
深度自进化聚类:Deep Self-Evolution Clustering
我爱读PAMI
15+阅读 · 2019年4月13日
强化学习的Unsupervised Meta-Learning
CreateAMind
18+阅读 · 2019年1月7日
无监督元学习表示学习
CreateAMind
27+阅读 · 2019年1月4日
Unsupervised Learning via Meta-Learning
CreateAMind
43+阅读 · 2019年1月3日
A Technical Overview of AI & ML in 2018 & Trends for 2019
待字闺中
18+阅读 · 2018年12月24日
disentangled-representation-papers
CreateAMind
26+阅读 · 2018年9月12日
【推荐】SVM实例教程
机器学习研究会
17+阅读 · 2017年8月26日
国家自然科学基金
0+阅读 · 2015年12月31日
国家自然科学基金
0+阅读 · 2013年12月31日
国家自然科学基金
1+阅读 · 2013年12月31日
国家自然科学基金
0+阅读 · 2012年12月31日
国家自然科学基金
0+阅读 · 2012年12月31日
国家自然科学基金
0+阅读 · 2012年12月31日
国家自然科学基金
0+阅读 · 2012年12月31日
国家自然科学基金
0+阅读 · 2012年12月31日
国家自然科学基金
0+阅读 · 2012年12月31日
国家自然科学基金
0+阅读 · 2008年12月31日
Arxiv
0+阅读 · 2023年7月2日
Arxiv
16+阅读 · 2021年11月27日
VIP会员
相关VIP内容
100+篇《自监督学习(Self-Supervised Learning)》论文最新合集
专知会员服务
167+阅读 · 2020年3月18日
强化学习最新教程,17页pdf
专知会员服务
182+阅读 · 2019年10月11日
[综述]深度学习下的场景文本检测与识别
专知会员服务
78+阅读 · 2019年10月10日
机器学习入门的经验与建议
专知会员服务
94+阅读 · 2019年10月10日
【哈佛大学商学院课程Fall 2019】机器学习可解释性
专知会员服务
105+阅读 · 2019年10月9日
相关资讯
Hierarchically Structured Meta-learning
CreateAMind
27+阅读 · 2019年5月22日
Transferring Knowledge across Learning Processes
CreateAMind
29+阅读 · 2019年5月18日
深度自进化聚类:Deep Self-Evolution Clustering
我爱读PAMI
15+阅读 · 2019年4月13日
强化学习的Unsupervised Meta-Learning
CreateAMind
18+阅读 · 2019年1月7日
无监督元学习表示学习
CreateAMind
27+阅读 · 2019年1月4日
Unsupervised Learning via Meta-Learning
CreateAMind
43+阅读 · 2019年1月3日
A Technical Overview of AI & ML in 2018 & Trends for 2019
待字闺中
18+阅读 · 2018年12月24日
disentangled-representation-papers
CreateAMind
26+阅读 · 2018年9月12日
【推荐】SVM实例教程
机器学习研究会
17+阅读 · 2017年8月26日
相关基金
国家自然科学基金
0+阅读 · 2015年12月31日
国家自然科学基金
0+阅读 · 2013年12月31日
国家自然科学基金
1+阅读 · 2013年12月31日
国家自然科学基金
0+阅读 · 2012年12月31日
国家自然科学基金
0+阅读 · 2012年12月31日
国家自然科学基金
0+阅读 · 2012年12月31日
国家自然科学基金
0+阅读 · 2012年12月31日
国家自然科学基金
0+阅读 · 2012年12月31日
国家自然科学基金
0+阅读 · 2012年12月31日
国家自然科学基金
0+阅读 · 2008年12月31日
Top
微信扫码咨询专知VIP会员