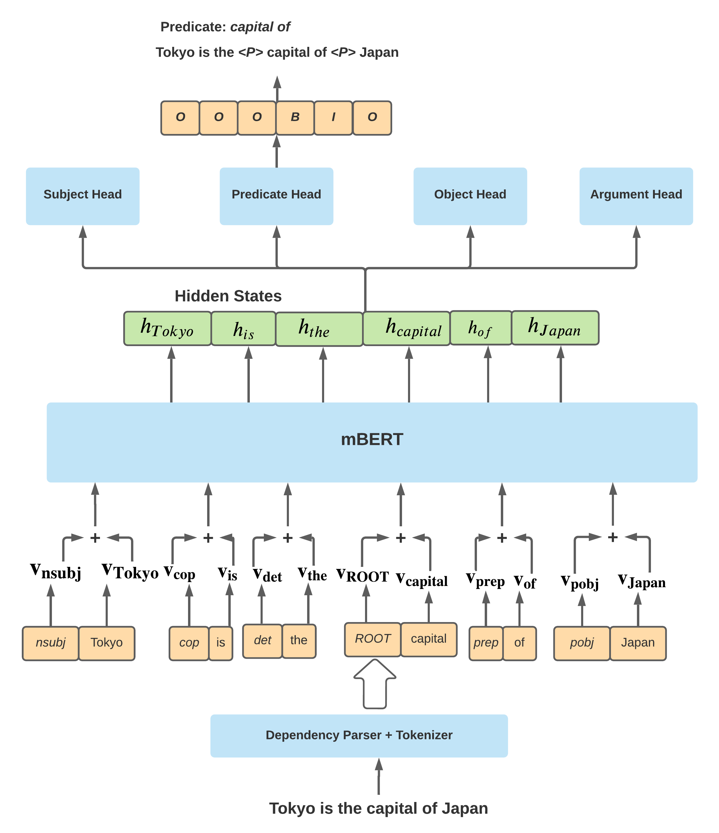
Open Information Extraction (OpenIE) is the task of extracting (subject, predicate, object) triples from natural language sentences. Current OpenIE systems extract all triple slots independently. In contrast, we explore the hypothesis that it may be beneficial to extract triple slots iteratively: first extract easy slots, followed by the difficult ones by conditioning on the easy slots, and therefore achieve a better overall extraction. Based on this hypothesis, we propose a neural OpenIE system, milIE, that operates in an iterative fashion. Due to the iterative nature, the system is also modular -- it is possible to seamlessly integrate rule based extraction systems with a neural end-to-end system, thereby allowing rule based systems to supply extraction slots which milIE can leverage for extracting the remaining slots. We confirm our hypothesis empirically: milIE outperforms SOTA systems on multiple languages ranging from Chinese to Arabic. Additionally, we are the first to provide an OpenIE test dataset for Arabic and Galician.


翻译:开放信息提取( OpenIE) 是从自然语言句中提取( 主题、 上游、 对象) 3 次的任务。 当前 OpenIE 系统独立地提取所有3个空格。 相反, 我们探索了一种假设, 假设它可能有利于迭接地提取3个空格: 首先提取简易的空格, 其次是困难的空格, 然后在轻松的空格上进行调节, 从而实现更好的全面提取 。 基于这个假设, 我们提议一个以迭接方式运行的神经开放信息系统( MIIE ) 。 由于迭接性, 该系统也是模块化的 -- -- 可以无缝地将基于规则的抽取系统与神经端对端系统整合, 从而允许基于规则的系统供应提取空格, MIE 可以利用这些空格来抽取剩余空格。 我们以经验证实了我们的假设: MIIE 将多语言的SOTA系统从中文到阿拉伯文, 。 此外, 我们第一个为阿拉伯语和加利西亚提供 Open 测试数据集 。

1
下载
关闭预览

相关内容

信息抽取 (Information Extraction: IE)是把文本里包含的信息进行结构化处理,变成表格一样的组织形式。输入信息抽取系统的是原始文本,输出的是固定格式的信息点。信息点从各种各样的文档中被抽取出来,然后以统一的形式集成在一起。这就是信息抽取的主要任务。信息以统一的形式集成在一起的好处是方便检查和比较。 信息抽取技术并不试图全面理解整篇文档,只是对文档中包含相关信息的部分进行分析。至于哪些信息是相关的,那将由系统设计时定下的领域范围而定。
Linux导论,Introduction to Linux,96页ppt
专知会员服务
82+阅读 · 2020年7月26日
[综述]深度学习下的场景文本检测与识别
专知会员服务
78+阅读 · 2019年10月10日
机器学习入门的经验与建议
专知会员服务
94+阅读 · 2019年10月10日
【SIGGRAPH2019】TensorFlow 2.0深度学习计算机图形学应用
专知会员服务
41+阅读 · 2019年10月9日
VCIP 2022 Call for Demos
CCF多媒体专委会
1+阅读 · 2022年6月6日
AIART 2022 Call for Papers
CCF多媒体专委会
1+阅读 · 2022年2月13日
【ICIG2021】Latest News & Announcements of the Tutorial
中国图象图形学学会CSIG
3+阅读 · 2021年12月20日
【ICIG2021】Check out the hot new trailer of ICIG2021 Symposium8
中国图象图形学学会CSIG
0+阅读 · 2021年11月16日
【ICIG2021】Check out the hot new trailer of ICIG2021 Symposium4
中国图象图形学学会CSIG
0+阅读 · 2021年11月10日
【ICIG2021】Check out the hot new trailer of ICIG2021 Symposium1
中国图象图形学学会CSIG
0+阅读 · 2021年11月3日
无监督元学习表示学习
CreateAMind
27+阅读 · 2019年1月4日
Unsupervised Learning via Meta-Learning
CreateAMind
43+阅读 · 2019年1月3日
A Technical Overview of AI & ML in 2018 & Trends for 2019
待字闺中
18+阅读 · 2018年12月24日
【论文】变分推断(Variational inference)的总结
机器学习研究会
39+阅读 · 2017年11月16日
国家自然科学基金
0+阅读 · 2015年12月31日
国家自然科学基金
0+阅读 · 2014年12月31日
国家自然科学基金
0+阅读 · 2013年12月31日
国家自然科学基金
0+阅读 · 2013年12月31日
国家自然科学基金
0+阅读 · 2013年12月31日
国家自然科学基金
0+阅读 · 2013年12月31日
国家自然科学基金
1+阅读 · 2012年12月31日
国家自然科学基金
1+阅读 · 2008年12月31日
国家自然科学基金
0+阅读 · 2008年12月31日
Arxiv
0+阅读 · 2022年6月8日
Adversarial Mutual Information for Text Generation
Arxiv
13+阅读 · 2020年6月30日
Arxiv
10+阅读 · 2017年7月4日
VIP会员
相关VIP内容
相关资讯
VCIP 2022 Call for Demos
CCF多媒体专委会
1+阅读 · 2022年6月6日
AIART 2022 Call for Papers
CCF多媒体专委会
1+阅读 · 2022年2月13日
【ICIG2021】Latest News & Announcements of the Tutorial
中国图象图形学学会CSIG
3+阅读 · 2021年12月20日
【ICIG2021】Check out the hot new trailer of ICIG2021 Symposium8
中国图象图形学学会CSIG
0+阅读 · 2021年11月16日
【ICIG2021】Check out the hot new trailer of ICIG2021 Symposium4
中国图象图形学学会CSIG
0+阅读 · 2021年11月10日
【ICIG2021】Check out the hot new trailer of ICIG2021 Symposium1
中国图象图形学学会CSIG
0+阅读 · 2021年11月3日
无监督元学习表示学习
CreateAMind
27+阅读 · 2019年1月4日
Unsupervised Learning via Meta-Learning
CreateAMind
43+阅读 · 2019年1月3日
A Technical Overview of AI & ML in 2018 & Trends for 2019
待字闺中
18+阅读 · 2018年12月24日
【论文】变分推断(Variational inference)的总结
机器学习研究会
39+阅读 · 2017年11月16日
相关基金
国家自然科学基金
0+阅读 · 2015年12月31日
国家自然科学基金
0+阅读 · 2014年12月31日
国家自然科学基金
0+阅读 · 2013年12月31日
国家自然科学基金
0+阅读 · 2013年12月31日
国家自然科学基金
0+阅读 · 2013年12月31日
国家自然科学基金
0+阅读 · 2013年12月31日
国家自然科学基金
1+阅读 · 2012年12月31日
国家自然科学基金
1+阅读 · 2008年12月31日
国家自然科学基金
0+阅读 · 2008年12月31日
Top
微信扫码咨询专知VIP会员