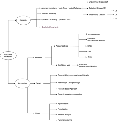
Context: An assurance case is a structured hierarchy of claims aiming at demonstrating that a given mission-critical system supports specific requirements (e.g., safety, security, privacy). The presence of assurance weakeners (i.e., assurance deficits, logical fallacies) in assurance cases reflects insufficient evidence, knowledge, or gaps in reasoning. These weakeners can undermine confidence in assurance arguments, potentially hindering the verification of mission-critical system capabilities. Objectives: As a stepping stone for future research on assurance weakeners, we aim to initiate the first comprehensive systematic mapping study on this subject. Methods: We followed the well-established PRISMA 2020 and SEGRESS guidelines to conduct our systematic mapping study. We searched for primary studies in five digital libraries and focused on the 2012-2023 publication year range. Our selection criteria focused on studies addressing assurance weakeners at the modeling level, resulting in the inclusion of 39 primary studies in our systematic review. Results: Our systematic mapping study reports a taxonomy (map) that provides a uniform categorization of assurance weakeners and approaches proposed to manage them at the modeling level. Conclusion: Our study findings suggest that the SACM (Structured Assurance Case Metamodel) -- a standard specified by the OMG (Object Management Group) -- may be the best specification to capture structured arguments and reason about their potential assurance weakeners.


翻译:暂无翻译

0
下载
关闭预览

相关内容

医学人工智能AIM(Artificial Intelligence in Medicine)杂志发表了多学科领域的原创文章,涉及医学中的人工智能理论和实践,以医学为导向的人类生物学和卫生保健。医学中的人工智能可以被描述为与研究、项目和应用相关的科学学科,旨在通过基于知识或数据密集型的计算机解决方案支持基于决策的医疗任务,最终支持和改善人类护理提供者的性能。 官网地址:http://dblp.uni-trier.de/db/journals/artmed/
Linux导论,Introduction to Linux,96页ppt
专知会员服务
82+阅读 · 2020年7月26日
【ACL2020】多模态信息抽取,365页ppt
专知会员服务
150+阅读 · 2020年7月6日
FlowQA: Grasping Flow in History for Conversational Machine Comprehension
专知会员服务
34+阅读 · 2019年10月18日
Keras François Chollet 《Deep Learning with Python 》, 386页pdf
专知会员服务
161+阅读 · 2019年10月12日
强化学习最新教程,17页pdf
专知会员服务
182+阅读 · 2019年10月11日
【SIGGRAPH2019】TensorFlow 2.0深度学习计算机图形学应用
专知会员服务
41+阅读 · 2019年10月9日
Hierarchically Structured Meta-learning
CreateAMind
27+阅读 · 2019年5月22日
Transferring Knowledge across Learning Processes
CreateAMind
29+阅读 · 2019年5月18日
强化学习的Unsupervised Meta-Learning
CreateAMind
18+阅读 · 2019年1月7日
A Technical Overview of AI & ML in 2018 & Trends for 2019
待字闺中
18+阅读 · 2018年12月24日
disentangled-representation-papers
CreateAMind
26+阅读 · 2018年9月12日
STRCF for Visual Object Tracking
统计学习与视觉计算组
15+阅读 · 2018年5月29日
IJCAI | Cascade Dynamics Modeling with Attention-based RNN
KingsGarden
13+阅读 · 2017年7月16日
Layer Normalization原理及其TensorFlow实现
深度学习每日摘要
32+阅读 · 2017年6月17日
国家自然科学基金
13+阅读 · 2017年12月31日
国家自然科学基金
2+阅读 · 2015年12月31日
国家自然科学基金
0+阅读 · 2015年12月31日
国家自然科学基金
45+阅读 · 2015年12月31日
国家自然科学基金
2+阅读 · 2015年12月31日
国家自然科学基金
3+阅读 · 2015年12月31日
国家自然科学基金
0+阅读 · 2014年12月31日
国家自然科学基金
0+阅读 · 2014年12月31日
国家自然科学基金
6+阅读 · 2014年12月31日
Arxiv
11+阅读 · 2018年7月31日
VIP会员
相关资讯
Hierarchically Structured Meta-learning
CreateAMind
27+阅读 · 2019年5月22日
Transferring Knowledge across Learning Processes
CreateAMind
29+阅读 · 2019年5月18日
强化学习的Unsupervised Meta-Learning
CreateAMind
18+阅读 · 2019年1月7日
A Technical Overview of AI & ML in 2018 & Trends for 2019
待字闺中
18+阅读 · 2018年12月24日
disentangled-representation-papers
CreateAMind
26+阅读 · 2018年9月12日
STRCF for Visual Object Tracking
统计学习与视觉计算组
15+阅读 · 2018年5月29日
IJCAI | Cascade Dynamics Modeling with Attention-based RNN
KingsGarden
13+阅读 · 2017年7月16日
Layer Normalization原理及其TensorFlow实现
深度学习每日摘要
32+阅读 · 2017年6月17日
相关基金
国家自然科学基金
13+阅读 · 2017年12月31日
国家自然科学基金
2+阅读 · 2015年12月31日
国家自然科学基金
0+阅读 · 2015年12月31日
国家自然科学基金
45+阅读 · 2015年12月31日
国家自然科学基金
2+阅读 · 2015年12月31日
国家自然科学基金
3+阅读 · 2015年12月31日
国家自然科学基金
0+阅读 · 2014年12月31日
国家自然科学基金
0+阅读 · 2014年12月31日
国家自然科学基金
6+阅读 · 2014年12月31日
Top
微信扫码咨询专知VIP会员