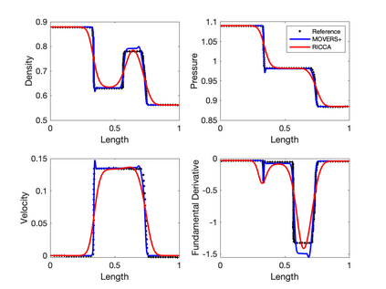
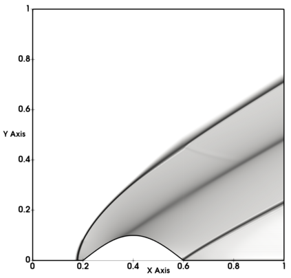
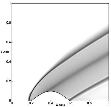
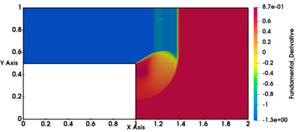
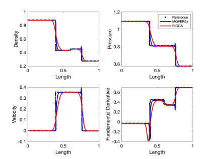
Non-classical non-linear waves exist in dense gases for large specific heats at pressures and temperatures of the order of critical point values. These waves behave precisely opposite to the classical non-linear waves, with inverted classical waves like the expansion shocks which do not violate entropy conditions. More complex equation of state (EOS) other than the ideal or perfect EOS is typically used in describing dense gases. Algorithm development with non-ideal/real gas EOS and application to dense gasses is gaining importance from a numerical perspective. Extending the algorithms designed for perfect gas EOS to dense gas flows with arbitrary real gas EOS is non-trivial. Most of the algorithms designed for prefect gas EOS are modified significantly when applied to real gas EOS. These algorithms can become complicated and some times impossible based on the EOS under consideration. The objective of the present work is to develop central solvers with smart diffusion capabilities independent of the eigenstructure and extendable to any arbitrary EOS. Euler equations with van der Waals EOS along with two newly developed algorithms, Method of Optimal Viscosity for Enhanced resolution of shocks (MOVERS+) and Riemann Invariants based Contact capturing Algorithm (RICCA), are used to simulate dense gasses over simple geometries. Various One Dimensional (1D) and Two Dimensional (2D) benchmark test cases are validated using these algorithms, and the results are compared with the those obtained from the literature.


翻译:非古典非线性波波存在于密度气体中,在临界点值顺序的压力和温度的压力和温度下,大量特定热量为高密度。这些波与古老的非线性波完全相反,这些波与古典非线性波完全相反,有反向的古典波,如扩张冲击,不违反酶状条件。在描述密度气体时通常使用比理想或完美的 EOS 更复杂的状态方程式(EOS ) 。从数字角度看,与非理想/现实气体 EOS 和对密度气体应用的测算法越来越重要。将完美气体EOS 设计的算法扩大到任意真实气体 EOS 的稠密气体流,这是非真实的 EOS 。在应用实际气体 EOS 时,为EOS 设计的多数反常性算法在应用真正的气体 EOS 。这些算法可能变得复杂,有时无法根据所考虑的 EOS 来描述。 工作的目标是开发智能扩散能力的中央解算器,而独立于树性结构,可扩展到任意 EOS 。 Euler 和范德 EOS 的碳性 以及两个新开发的地理- Vial- 解算法 和亚化的亚化的亚化的亚基级,这些基度 的解法 和亚化的亚基调 用于 的变化 的变化 的 基底基底 的 的 的 的 的 基底基调,这些基调 的 的 的 的 的 的 的 的 的 的 的 和基调 基调 基调 基调 基调 。

0
下载
关闭预览

相关内容

【Manning新书】现代Java实战,592页pdf
专知会员服务
101+阅读 · 2020年5月22日
强化学习最新教程,17页pdf
专知会员服务
182+阅读 · 2019年10月11日
【哈佛大学商学院课程Fall 2019】机器学习可解释性
专知会员服务
105+阅读 · 2019年10月9日
Unsupervised Learning via Meta-Learning
CreateAMind
43+阅读 · 2019年1月3日
A Technical Overview of AI & ML in 2018 & Trends for 2019
待字闺中
18+阅读 · 2018年12月24日
利用动态深度学习预测金融时间序列基于Python
量化投资与机器学习
18+阅读 · 2018年10月30日
视觉机械臂 visual-pushing-grasping
CreateAMind
3+阅读 · 2018年5月25日
carla无人驾驶模拟中文项目 carla_simulator_Chinese
CreateAMind
3+阅读 · 2018年1月30日
计算机视觉近一年进展综述
机器学习研究会
9+阅读 · 2017年11月25日
推荐|Andrew Ng计算机视觉教程总结
全球人工智能
3+阅读 · 2017年11月23日
干货|TensorFlow的 c ++实践及各种坑!
全球人工智能
3+阅读 · 2017年11月20日
Auto-Encoding GAN
CreateAMind
7+阅读 · 2017年8月4日
Arxiv
0+阅读 · 2021年12月23日
Arxiv
0+阅读 · 2021年12月22日
Arxiv
3+阅读 · 2017年12月1日
VIP会员
相关资讯
Unsupervised Learning via Meta-Learning
CreateAMind
43+阅读 · 2019年1月3日
A Technical Overview of AI & ML in 2018 & Trends for 2019
待字闺中
18+阅读 · 2018年12月24日
利用动态深度学习预测金融时间序列基于Python
量化投资与机器学习
18+阅读 · 2018年10月30日
视觉机械臂 visual-pushing-grasping
CreateAMind
3+阅读 · 2018年5月25日
carla无人驾驶模拟中文项目 carla_simulator_Chinese
CreateAMind
3+阅读 · 2018年1月30日
计算机视觉近一年进展综述
机器学习研究会
9+阅读 · 2017年11月25日
推荐|Andrew Ng计算机视觉教程总结
全球人工智能
3+阅读 · 2017年11月23日
干货|TensorFlow的 c ++实践及各种坑!
全球人工智能
3+阅读 · 2017年11月20日
Auto-Encoding GAN
CreateAMind
7+阅读 · 2017年8月4日
Top
微信扫码咨询专知VIP会员