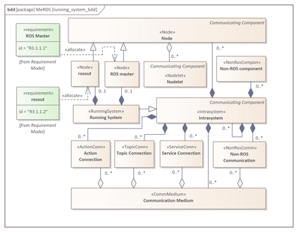
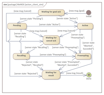
The complexity of today's robot control systems implies difficulty in developing them efficiently and reliably. Systems engineering (SE) and frameworks come to help. The framework metamodels are needed to support the standardisation and correctness of the created application models. Although the use of frameworks is widespread nowadays, for the most popular of them, Robot Operating System (ROS) version 1, a complete, contemporary metamodel, has been missing so far. This article proposes a new metamodel for ROS (MeROS), which addresses both the running system and developer workspace. For compatibility with the latest versions of ROS 1, the metamodel includes the latest ROS 1 concepts such as nodelet, action, and metapackage. An essential addition to the original ROS concepts is the grouping concepts, which provide an opportunity to illustrate the decomposition of the system, as well as varying degrees of detail in its presentation. The metamodel is derived from the requirements and then verified on the practical example of the Rico assistive robot. The matter is described in the SysML language, supported by standard development tools to conduct projects in the spirit of SE.


翻译:今天的机器人控制系统复杂性意味着难以高效、可靠地开发它们。系统工程(SE)和框架来提供帮助,并支持创建应用程序模型的标准化和正确性。尽管框架的使用现在已很普遍,但对于其中最流行的Robot Operating System(ROS)版本1,迄今为止一种完整的现代元模型仍然缺失。本文提出了ROS的新元模型(MeROS),该模型涉及运行系统和开发人员工作区。为了与ROS 1的最新版本兼容,该元模型包括最新的ROS 1概念,如nodelet,action和metapackage。对原始ROS概念的一个重要补充是分组概念,它提供了说明系统分解以及在其表示中不同程度的详细信息的机会。该元模型根据要求得出,然后在Rico辅助机器人的实际示例上进行验证。该问题采用SysML语言描述,并受到标准开发工具的支持,以进行符合系统工程精神的项目。

0
下载
关闭预览

相关内容

【干货书】工程和科学中的概率和统计,
专知会员服务
58+阅读 · 2022年12月24日
Linux导论,Introduction to Linux,96页ppt
专知会员服务
82+阅读 · 2020年7月26日
Python计算导论,560页pdf,Introduction to Computing Using Python
专知会员服务
76+阅读 · 2020年5月5日
100+篇《自监督学习(Self-Supervised Learning)》论文最新合集
专知会员服务
167+阅读 · 2020年3月18日
强化学习最新教程,17页pdf
专知会员服务
182+阅读 · 2019年10月11日
【哈佛大学商学院课程Fall 2019】机器学习可解释性
专知会员服务
105+阅读 · 2019年10月9日
Multi-Task Learning的几篇综述文章
深度学习自然语言处理
15+阅读 · 2020年6月15日
强化学习三篇论文 避免遗忘等
CreateAMind
20+阅读 · 2019年5月24日
Hierarchically Structured Meta-learning
CreateAMind
27+阅读 · 2019年5月22日
Transferring Knowledge across Learning Processes
CreateAMind
29+阅读 · 2019年5月18日
强化学习的Unsupervised Meta-Learning
CreateAMind
18+阅读 · 2019年1月7日
无监督元学习表示学习
CreateAMind
27+阅读 · 2019年1月4日
Unsupervised Learning via Meta-Learning
CreateAMind
43+阅读 · 2019年1月3日
A Technical Overview of AI & ML in 2018 & Trends for 2019
待字闺中
18+阅读 · 2018年12月24日
disentangled-representation-papers
CreateAMind
26+阅读 · 2018年9月12日
国家自然科学基金
0+阅读 · 2015年12月31日
国家自然科学基金
0+阅读 · 2014年12月31日
国家自然科学基金
0+阅读 · 2013年12月31日
国家自然科学基金
0+阅读 · 2013年12月31日
国家自然科学基金
0+阅读 · 2012年12月31日
国家自然科学基金
0+阅读 · 2012年12月31日
国家自然科学基金
1+阅读 · 2012年12月31日
国家自然科学基金
1+阅读 · 2012年12月31日
国家自然科学基金
0+阅读 · 2011年12月31日
国家自然科学基金
0+阅读 · 2009年12月31日
Arxiv
1+阅读 · 2023年5月7日
Arxiv
0+阅读 · 2023年5月5日
Arxiv
13+阅读 · 2023年2月7日
A Modern Introduction to Online Learning
Arxiv
21+阅读 · 2019年12月31日
VIP会员
相关VIP内容
【干货书】工程和科学中的概率和统计,
专知会员服务
58+阅读 · 2022年12月24日
Linux导论,Introduction to Linux,96页ppt
专知会员服务
82+阅读 · 2020年7月26日
Python计算导论,560页pdf,Introduction to Computing Using Python
专知会员服务
76+阅读 · 2020年5月5日
100+篇《自监督学习(Self-Supervised Learning)》论文最新合集
专知会员服务
167+阅读 · 2020年3月18日
强化学习最新教程,17页pdf
专知会员服务
182+阅读 · 2019年10月11日
【哈佛大学商学院课程Fall 2019】机器学习可解释性
专知会员服务
105+阅读 · 2019年10月9日
相关资讯
Multi-Task Learning的几篇综述文章
深度学习自然语言处理
15+阅读 · 2020年6月15日
强化学习三篇论文 避免遗忘等
CreateAMind
20+阅读 · 2019年5月24日
Hierarchically Structured Meta-learning
CreateAMind
27+阅读 · 2019年5月22日
Transferring Knowledge across Learning Processes
CreateAMind
29+阅读 · 2019年5月18日
强化学习的Unsupervised Meta-Learning
CreateAMind
18+阅读 · 2019年1月7日
无监督元学习表示学习
CreateAMind
27+阅读 · 2019年1月4日
Unsupervised Learning via Meta-Learning
CreateAMind
43+阅读 · 2019年1月3日
A Technical Overview of AI & ML in 2018 & Trends for 2019
待字闺中
18+阅读 · 2018年12月24日
disentangled-representation-papers
CreateAMind
26+阅读 · 2018年9月12日
相关基金
国家自然科学基金
0+阅读 · 2015年12月31日
国家自然科学基金
0+阅读 · 2014年12月31日
国家自然科学基金
0+阅读 · 2013年12月31日
国家自然科学基金
0+阅读 · 2013年12月31日
国家自然科学基金
0+阅读 · 2012年12月31日
国家自然科学基金
0+阅读 · 2012年12月31日
国家自然科学基金
1+阅读 · 2012年12月31日
国家自然科学基金
1+阅读 · 2012年12月31日
国家自然科学基金
0+阅读 · 2011年12月31日
国家自然科学基金
0+阅读 · 2009年12月31日
Top
微信扫码咨询专知VIP会员