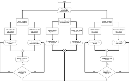
Since the 1970s, most airlines have incorporated computerized support for managing disruptions during flight schedule execution. However, existing platforms for airline disruption management (ADM) employ monolithic system design methods that rely on the creation of specific rules and requirements through explicit optimization routines, before a system that meets the specifications is designed. Thus, current platforms for ADM are unable to readily accommodate additional system complexities resulting from the introduction of new capabilities, such as the introduction of unmanned aerial systems (UAS), operations and infrastructure, to the system. To this end, we use historical data on airline scheduling and operations recovery to develop a system of artificial neural networks (ANNs), which describe a predictive transfer function model (PTFM) for promptly estimating the recovery impact of disruption resolutions at separate phases of flight schedule execution during ADM. Furthermore, we provide a modular approach for assessing and executing the PTFM by employing a parallel ensemble method to develop generative routines that amalgamate the system of ANNs. Our modular approach ensures that current industry standards for tardiness in flight schedule execution during ADM are satisfied, while accurately estimating appropriate time-based performance metrics for the separate phases of flight schedule execution.


翻译:自1970年代以来,大多数航空公司都采用了计算机化支持来管理飞行时间表执行期间的中断,然而,现有的航空中断管理平台采用单一系统设计方法,在设计符合规格的系统之前,依赖通过明确的优化例行程序制定具体规则和要求,因此,目前的航空中断管理平台无法随时适应由于引进新的能力(如引进无人驾驶航空系统、操作和基础设施)而导致的更多系统复杂性;为此目的,我们利用关于航空飞行时间表和运行恢复的历史数据来开发一个人工神经网络系统,该系统描述一种预测性转移功能模型(PTFM),用于迅速估计ADM飞行时间表执行期间不同阶段的中断决议的恢复影响;此外,我们采用平行的组合式方法来评估和执行PTFM。我们的模块化方法确保满足目前航空时间表执行期间飞行进度迟缓的行业标准,同时准确估计不同飞行时间表执行阶段的基于时间的业绩指标。

0
下载
关闭预览

相关内容

人工神经网络(Artificial Neural Network,即ANN),它从信息处理角度对人脑神经元网络进行抽象,建立某种简单模型,按不同的连接方式组成不同的网络。在工程与学术界也常直接简称为神经网络或类神经网络。神经网络是一种运算模型,由大量的节点(或称神经元)之间相互联接构成。每个节点代表一种特定的输出函数,称为激励函数(activation function)。每两个节点间的连接都代表一个对于通过该连接信号的加权值,称之为权重,这相当于人工神经网络的记忆。网络的输出则依网络的连接方式,权重值和激励函数的不同而不同。而网络自身通常都是对自然界某种算法或者函数的逼近,也可能是对一种逻辑策略的表达。
Python分布式计算,171页pdf,Distributed Computing with Python
专知会员服务
108+阅读 · 2020年5月3日
深度强化学习策略梯度教程,53页ppt
专知会员服务
184+阅读 · 2020年2月1日
Stabilizing Transformers for Reinforcement Learning
专知会员服务
60+阅读 · 2019年10月17日
LibRec 精选:AutoML for Contextual Bandits
LibRec智能推荐
7+阅读 · 2019年9月19日
Transferring Knowledge across Learning Processes
CreateAMind
29+阅读 · 2019年5月18日
计算机 | EMNLP 2019等国际会议信息6条
Call4Papers
18+阅读 · 2019年4月26日
强化学习的Unsupervised Meta-Learning
CreateAMind
18+阅读 · 2019年1月7日
【NIPS2018】接收论文列表
专知
5+阅读 · 2018年9月10日
LibRec 精选:基于LSTM的序列推荐实现(PyTorch)
LibRec智能推荐
50+阅读 · 2018年8月27日
人工智能 | 国际会议截稿信息9条
Call4Papers
4+阅读 · 2018年3月13日
carla无人驾驶模拟中文项目 carla_simulator_Chinese
CreateAMind
3+阅读 · 2018年1月30日
【今日新增】IEEE Trans.专刊截稿信息8条
Call4Papers
7+阅读 · 2017年6月29日
Arxiv
0+阅读 · 2021年5月28日
Arxiv
4+阅读 · 2018年3月30日
VIP会员
相关VIP内容
Python分布式计算,171页pdf,Distributed Computing with Python
专知会员服务
108+阅读 · 2020年5月3日
深度强化学习策略梯度教程,53页ppt
专知会员服务
184+阅读 · 2020年2月1日
Stabilizing Transformers for Reinforcement Learning
专知会员服务
60+阅读 · 2019年10月17日
相关资讯
LibRec 精选:AutoML for Contextual Bandits
LibRec智能推荐
7+阅读 · 2019年9月19日
Transferring Knowledge across Learning Processes
CreateAMind
29+阅读 · 2019年5月18日
计算机 | EMNLP 2019等国际会议信息6条
Call4Papers
18+阅读 · 2019年4月26日
强化学习的Unsupervised Meta-Learning
CreateAMind
18+阅读 · 2019年1月7日
【NIPS2018】接收论文列表
专知
5+阅读 · 2018年9月10日
LibRec 精选:基于LSTM的序列推荐实现(PyTorch)
LibRec智能推荐
50+阅读 · 2018年8月27日
人工智能 | 国际会议截稿信息9条
Call4Papers
4+阅读 · 2018年3月13日
carla无人驾驶模拟中文项目 carla_simulator_Chinese
CreateAMind
3+阅读 · 2018年1月30日
【今日新增】IEEE Trans.专刊截稿信息8条
Call4Papers
7+阅读 · 2017年6月29日
Top
微信扫码咨询专知VIP会员