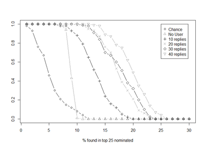
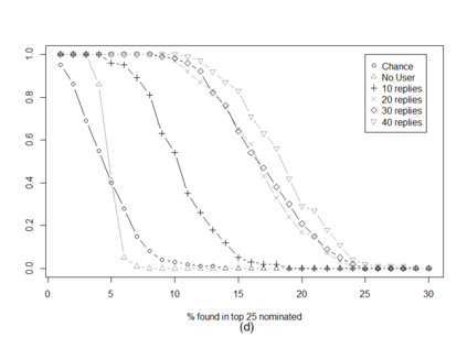
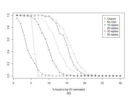
This paper introduces the subgraph nomination inference task, in which example subgraphs of interest are used to query a network for similarly interesting subgraphs. This type of problem appears time and again in real world problems connected to, for example, user recommendation systems and structural retrieval tasks in social and biological/connectomic networks. We formally define the subgraph nomination framework with an emphasis on the notion of a user-in-the-loop in the subgraph nomination pipeline. In this setting, a user can provide additional post-nomination light supervision that can be incorporated into the retrieval task. After introducing and formalizing the retrieval task, we examine the nuanced effect that user-supervision can have on performance, both analytically and across real and simulated data examples.


翻译:本文介绍子图提名的推论任务,其中以感兴趣的子集为例,查询类似有趣的子集的网络。这类问题在现实世界中反复出现,例如,与社会网络和生物/连结网中的用户推荐系统和结构检索任务有关。我们正式定义子图提名框架,强调子图提名管道中的用户在插图中的概念。在这一背景下,用户可以提供额外的提名后光监督,这可以纳入检索任务。在引入检索任务并将其正规化后,我们研究用户监督对实际和模拟数据实例的性能的细微影响。

1
下载
关闭预览

相关内容

最新《自监督表示学习》报告,70页ppt
专知会员服务
86+阅读 · 2020年12月22日
【干货书】机器学习速查手册,135页pdf
专知会员服务
127+阅读 · 2020年11月20日
【干货书】机器学习Primer,122页pdf
专知会员服务
109+阅读 · 2020年10月5日
【NeurIPS2020-MIT】子图神经网络,Subgraph Neural Networks
专知会员服务
46+阅读 · 2020年9月28日
Keras François Chollet 《Deep Learning with Python 》, 386页pdf
专知会员服务
161+阅读 · 2019年10月12日
【新书】Python编程基础,669页pdf
专知会员服务
197+阅读 · 2019年10月10日
异常检测(Anomaly Detection)综述
极市平台
20+阅读 · 2020年10月24日
Graph Neural Networks 综述
计算机视觉life
30+阅读 · 2019年8月13日
意识是一种数学模式
CreateAMind
3+阅读 · 2019年6月24日
计算机 | IUI 2020等国际会议信息4条
Call4Papers
6+阅读 · 2019年6月17日
Transferring Knowledge across Learning Processes
CreateAMind
29+阅读 · 2019年5月18日
计算机 | ISMAR 2019等国际会议信息8条
Call4Papers
3+阅读 · 2019年3月5日
disentangled-representation-papers
CreateAMind
26+阅读 · 2018年9月12日
Capsule Networks解析
机器学习研究会
11+阅读 · 2017年11月12日
【论文】图上的表示学习综述
机器学习研究会
15+阅读 · 2017年9月24日
【推荐】GAN架构入门综述(资源汇总)
机器学习研究会
10+阅读 · 2017年9月3日
Interest-aware Message-Passing GCN for Recommendation
Arxiv
12+阅读 · 2021年2月19日
Arxiv
27+阅读 · 2020年6月19日
Neural Module Networks for Reasoning over Text
Arxiv
9+阅读 · 2019年12月10日
Arxiv
17+阅读 · 2019年3月28日
Arxiv
5+阅读 · 2018年5月1日
Arxiv
3+阅读 · 2012年11月20日
VIP会员
相关VIP内容
最新《自监督表示学习》报告,70页ppt
专知会员服务
86+阅读 · 2020年12月22日
【干货书】机器学习速查手册,135页pdf
专知会员服务
127+阅读 · 2020年11月20日
【干货书】机器学习Primer,122页pdf
专知会员服务
109+阅读 · 2020年10月5日
【NeurIPS2020-MIT】子图神经网络,Subgraph Neural Networks
专知会员服务
46+阅读 · 2020年9月28日
Keras François Chollet 《Deep Learning with Python 》, 386页pdf
专知会员服务
161+阅读 · 2019年10月12日
【新书】Python编程基础,669页pdf
专知会员服务
197+阅读 · 2019年10月10日
相关资讯
异常检测(Anomaly Detection)综述
极市平台
20+阅读 · 2020年10月24日
Graph Neural Networks 综述
计算机视觉life
30+阅读 · 2019年8月13日
意识是一种数学模式
CreateAMind
3+阅读 · 2019年6月24日
计算机 | IUI 2020等国际会议信息4条
Call4Papers
6+阅读 · 2019年6月17日
Transferring Knowledge across Learning Processes
CreateAMind
29+阅读 · 2019年5月18日
计算机 | ISMAR 2019等国际会议信息8条
Call4Papers
3+阅读 · 2019年3月5日
disentangled-representation-papers
CreateAMind
26+阅读 · 2018年9月12日
Capsule Networks解析
机器学习研究会
11+阅读 · 2017年11月12日
【论文】图上的表示学习综述
机器学习研究会
15+阅读 · 2017年9月24日
【推荐】GAN架构入门综述(资源汇总)
机器学习研究会
10+阅读 · 2017年9月3日
相关论文
Interest-aware Message-Passing GCN for Recommendation
Arxiv
12+阅读 · 2021年2月19日
Arxiv
27+阅读 · 2020年6月19日
Neural Module Networks for Reasoning over Text
Arxiv
9+阅读 · 2019年12月10日
Arxiv
17+阅读 · 2019年3月28日
Arxiv
5+阅读 · 2018年5月1日
Arxiv
3+阅读 · 2012年11月20日
Top
微信扫码咨询专知VIP会员