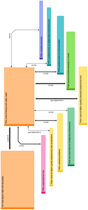
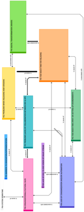
Context: DevOps can be defined as a cultural movement to improve and accelerate the delivery of business value by making the collaboration between development and operations effective. Although this movement is relatively recent, there exist an intensive research around DevOps. However, the real reasons why companies move to DevOps and the results they expect to obtain have been paid little attention in real contexts. Objective: This paper aims to help practitioners and researchers to better understand the context and the problems that many companies face day to day in their organizations when they try to accelerate software delivery and the main drivers that move these companies to adopting DevOps. Method: We conducted an exploratory study by leveraging in depth, semi-structured interviews to relevant stakeholders of 30 multinational software-intensive companies, together industrial workshops and observations at organizations' facilities that supported triangulation. Additionally, we conducted an inter-coder agreement analysis, which is not usually addressed in qualitative studies in software engineering, to increase reliability and reduce authors bias of the drawn findings. Results: The research explores the problems and expected outcomes that moved companies to adopt DevOps and reveals a set of patterns and anti-patterns about the reasons why companies are instilling a DevOps culture. Conclusions: This study aims to strengthen evidence and support practitioners in making better informed about which problems trigger a DevOps transition and most common expected results.


翻译:目标:本文件旨在帮助从业者和研究人员更好地了解许多公司在其组织中试图加快软件交付和加快提供商业价值的文化运动,使这些公司能够采用DevOps。方法:我们进行了一项探索性研究,通过深入、半结构化的访谈,与30个多家软件密集型公司的相关利益攸关方进行接触,在支持三角的各组织设施内举办工业讲习班和观察,并一起进行工业讲习班和观察。此外,我们进行了一项相互编码协议分析,通常在软件工程质量研究中不讨论,以提高可靠性,减少所得出研究结果对作者的偏向。结果:研究探讨了促使这些公司采用DevOps的问题和预期结果,并揭示了一套模式和反模式。 研究的目的是为了为大多数公司提供更好的发展业务转型结果提供更好的支持。

0
下载
关闭预览

相关内容

DevOps是软件开发、运维和质量保证三个部门之间的沟通、协作和集成所采用的流程、方法和体系的一个集合。 它是人们为了及时生产软件产品或服务,以满足某个业务目标,对开发与运维之间相互依存关系的一种新的理解。
专知会员服务
19+阅读 · 2020年9月6日
Linux导论,Introduction to Linux,96页ppt
专知会员服务
82+阅读 · 2020年7月26日
因果图,Causal Graphs,52页ppt
专知会员服务
253+阅读 · 2020年4月19日
强化学习最新教程,17页pdf
专知会员服务
182+阅读 · 2019年10月11日
2019年机器学习框架回顾
专知会员服务
36+阅读 · 2019年10月11日
机器学习入门的经验与建议
专知会员服务
94+阅读 · 2019年10月10日
【哈佛大学商学院课程Fall 2019】机器学习可解释性
专知会员服务
105+阅读 · 2019年10月9日
计算机 | 国际会议信息5条
Call4Papers
3+阅读 · 2019年7月3日
计算机 | 中低难度国际会议信息8条
Call4Papers
9+阅读 · 2019年6月19日
计算机 | 中低难度国际会议信息6条
Call4Papers
7+阅读 · 2019年5月16日
CCF A类 | 顶级会议RTSS 2019诚邀稿件
Call4Papers
10+阅读 · 2019年4月17日
Call for Participation: Shared Tasks in NLPCC 2019
中国计算机学会
5+阅读 · 2019年3月22日
A Technical Overview of AI & ML in 2018 & Trends for 2019
待字闺中
18+阅读 · 2018年12月24日
计算机类 | 期刊专刊截稿信息9条
Call4Papers
4+阅读 · 2018年1月26日
Auto-Encoding GAN
CreateAMind
7+阅读 · 2017年8月4日
【今日新增】计算机领域国际会议截稿信息
Call4Papers
9+阅读 · 2017年7月21日
【今日新增】IEEE Trans.专刊截稿信息8条
Call4Papers
7+阅读 · 2017年6月29日
Arxiv
0+阅读 · 2021年3月6日
VIP会员
相关VIP内容
专知会员服务
19+阅读 · 2020年9月6日
Linux导论,Introduction to Linux,96页ppt
专知会员服务
82+阅读 · 2020年7月26日
因果图,Causal Graphs,52页ppt
专知会员服务
253+阅读 · 2020年4月19日
强化学习最新教程,17页pdf
专知会员服务
182+阅读 · 2019年10月11日
2019年机器学习框架回顾
专知会员服务
36+阅读 · 2019年10月11日
机器学习入门的经验与建议
专知会员服务
94+阅读 · 2019年10月10日
【哈佛大学商学院课程Fall 2019】机器学习可解释性
专知会员服务
105+阅读 · 2019年10月9日
相关资讯
计算机 | 国际会议信息5条
Call4Papers
3+阅读 · 2019年7月3日
计算机 | 中低难度国际会议信息8条
Call4Papers
9+阅读 · 2019年6月19日
计算机 | 中低难度国际会议信息6条
Call4Papers
7+阅读 · 2019年5月16日
CCF A类 | 顶级会议RTSS 2019诚邀稿件
Call4Papers
10+阅读 · 2019年4月17日
Call for Participation: Shared Tasks in NLPCC 2019
中国计算机学会
5+阅读 · 2019年3月22日
A Technical Overview of AI & ML in 2018 & Trends for 2019
待字闺中
18+阅读 · 2018年12月24日
计算机类 | 期刊专刊截稿信息9条
Call4Papers
4+阅读 · 2018年1月26日
Auto-Encoding GAN
CreateAMind
7+阅读 · 2017年8月4日
【今日新增】计算机领域国际会议截稿信息
Call4Papers
9+阅读 · 2017年7月21日
【今日新增】IEEE Trans.专刊截稿信息8条
Call4Papers
7+阅读 · 2017年6月29日
Top
微信扫码咨询专知VIP会员