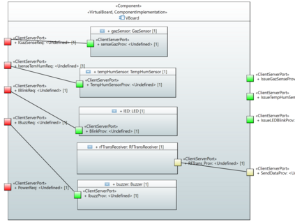
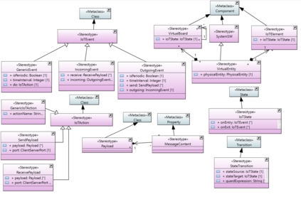
The development of Industrial Internet of Things systems (IIoT) requires tools robust enough to cope with the complexity and heterogeneity of such systems, which are supposed to work in safety-critical conditions. The availability of methodologies to support early analysis, verification, and validation is still an open issue in the research community. The early real-time schedulability analysis can help quantify to what extent the desired system's timing performance can eventually be achieved. In this paper, we present CHESSIoT, a model-driven environment to support the design and analysis of industrial IoT systems. CHESSIoT follows a multi-view, component-based modelling approach with a comprehensive way to perform event-based modelling on system components for code generation purposes employing an intermediate ThingML model. To showcase the capability of the extension, we have designed and analysed an Industrial real-time safety use case.


翻译:发展工业物联网系统(IIOT)需要足够强大的工具,足以应付这些系统的复杂性和异质性,这些系统本应在安全危急条件下运作。支持早期分析、核查和验证的方法的可用性仍然是研究界的一个未决问题。早期实时的时间安排分析有助于量化预期系统最终能够达到的授时性能。在本文件中,我们介绍了CHESSIoT,一个支持工业物联网系统设计和分析的模型驱动环境。CHESSIoT采用多视角、基于组件的建模方法,采用中间的TingML模型,全面开展以事件为基础的代码生成系统元件模拟。为了展示扩展能力,我们设计并分析了一个工业实时安全使用案例。

0
下载
关闭预览

相关内容

因果图,Causal Graphs,52页ppt
专知会员服务
253+阅读 · 2020年4月19日
强化学习最新教程,17页pdf
专知会员服务
182+阅读 · 2019年10月11日
机器学习入门的经验与建议
专知会员服务
94+阅读 · 2019年10月10日
【哈佛大学商学院课程Fall 2019】机器学习可解释性
专知会员服务
105+阅读 · 2019年10月9日
【SIGGRAPH2019】TensorFlow 2.0深度学习计算机图形学应用
专知会员服务
41+阅读 · 2019年10月9日
CCF推荐 | 国际会议信息6条
Call4Papers
9+阅读 · 2019年8月13日
计算机 | 入门级EI会议ICVRIS 2019诚邀稿件
Call4Papers
10+阅读 · 2019年6月24日
CCF推荐 | 国际会议信息10条
Call4Papers
8+阅读 · 2019年5月27日
CCF A类 | 顶级会议RTSS 2019诚邀稿件
Call4Papers
10+阅读 · 2019年4月17日
计算机 | CCF推荐期刊专刊信息5条
Call4Papers
3+阅读 · 2019年4月10日
LibRec 精选:推荐系统的论文与源码
LibRec智能推荐
14+阅读 · 2018年11月29日
计算机类 | 期刊专刊截稿信息9条
Call4Papers
4+阅读 · 2018年1月26日
【计算机类】期刊专刊/国际会议截稿信息6条
Call4Papers
3+阅读 · 2017年10月13日
【今日新增】IEEE Trans.专刊截稿信息8条
Call4Papers
7+阅读 · 2017年6月29日
A Survey on Edge Intelligence
Arxiv
52+阅读 · 2020年3月26日
Arxiv
92+阅读 · 2020年2月28日
Arxiv
36+阅读 · 2019年11月7日
VIP会员
相关VIP内容
因果图,Causal Graphs,52页ppt
专知会员服务
253+阅读 · 2020年4月19日
强化学习最新教程,17页pdf
专知会员服务
182+阅读 · 2019年10月11日
机器学习入门的经验与建议
专知会员服务
94+阅读 · 2019年10月10日
【哈佛大学商学院课程Fall 2019】机器学习可解释性
专知会员服务
105+阅读 · 2019年10月9日
【SIGGRAPH2019】TensorFlow 2.0深度学习计算机图形学应用
专知会员服务
41+阅读 · 2019年10月9日
相关资讯
CCF推荐 | 国际会议信息6条
Call4Papers
9+阅读 · 2019年8月13日
计算机 | 入门级EI会议ICVRIS 2019诚邀稿件
Call4Papers
10+阅读 · 2019年6月24日
CCF推荐 | 国际会议信息10条
Call4Papers
8+阅读 · 2019年5月27日
CCF A类 | 顶级会议RTSS 2019诚邀稿件
Call4Papers
10+阅读 · 2019年4月17日
计算机 | CCF推荐期刊专刊信息5条
Call4Papers
3+阅读 · 2019年4月10日
LibRec 精选:推荐系统的论文与源码
LibRec智能推荐
14+阅读 · 2018年11月29日
计算机类 | 期刊专刊截稿信息9条
Call4Papers
4+阅读 · 2018年1月26日
【计算机类】期刊专刊/国际会议截稿信息6条
Call4Papers
3+阅读 · 2017年10月13日
【今日新增】IEEE Trans.专刊截稿信息8条
Call4Papers
7+阅读 · 2017年6月29日
Top
微信扫码咨询专知VIP会员