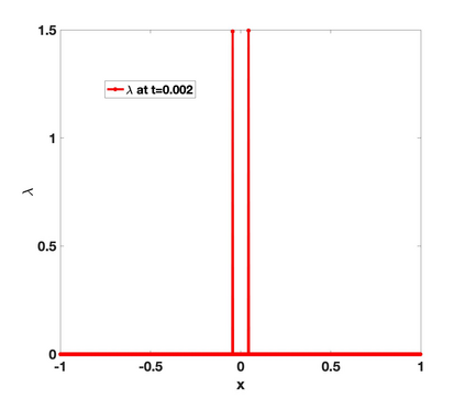
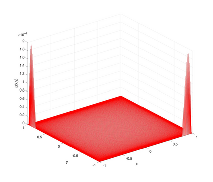
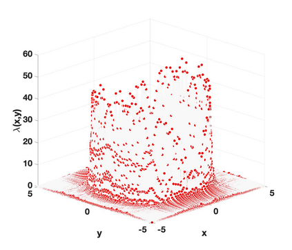
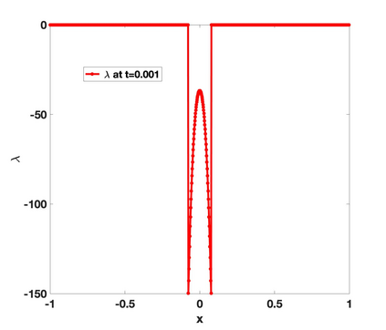
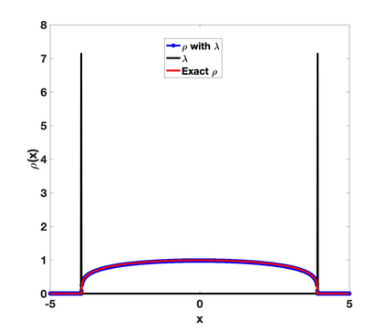
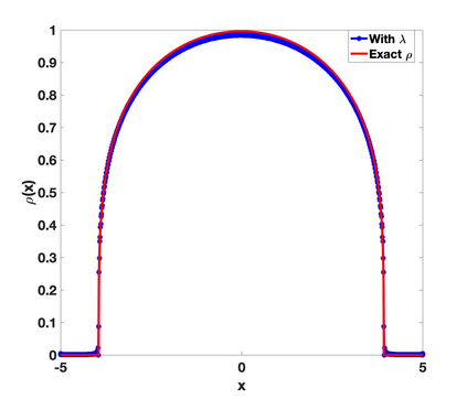
We propose a new Lagrange multiplier approach to construct positivity preserving schemes for parabolic type equations. The new approach is based on expanding a generic spatial discretization, which is not necessarily positivity preserving, by introducing a space-time Lagrange multiplier coupled with Karush-Kuhn-Tucker (KKT) conditions to preserve positivity. The key for an efficient and accurate time discretization of the expanded system is to adopt an operator-splitting or predictor-corrector approach in such a way that (i) the correction step can be implemented with negligible cost, and (ii) it preserves the order of schemes at the prediction step. We establish some stability results under a general setting, and carry out error estimates for first-order versions of our approach and linear parabolic equation. We also present ample numerical results to validate the new approach.


翻译:我们提出一种新的拉格朗乘数法,以构建对抛物线型方程式的正负保护计划,新办法的基础是扩大一般空间分化,而这种分化不一定是积极性保留,方法是采用时空拉格朗乘数,加上Karush-Kuhn-Tucker(KKT)条件,以保持正负性,使扩大的系统有效、准确的时间分解的关键是采取一种操作员分解或预测者-更正办法,其方式是(一) 以微不足道的费用执行纠正步骤,和(二) 在预测步骤保持计划顺序,我们在一般设置下确定一些稳定结果,并对我们办法的第一阶版本和线性抛物线方程式进行误差估计,我们还提出大量的数字结果,以验证新的办法。

0
下载
关闭预览

相关内容

在数学优化中,拉格朗日乘数法是一种用于寻找受等式约束的函数的局部最大值和最小值的策略(即,必须满足所选变量值必须完全满足一个或多个方程式的条件)。它以数学家约瑟夫·路易斯·拉格朗日命名。基本思想是将受约束的问题转换为某种形式,以便仍可以应用无约束问题的派生检验。函数的梯度与约束的梯度之间的关系很自然地导致了原始问题的重构,即拉格朗日函数。
专知会员服务
32+阅读 · 2021年6月12日
因果图,Causal Graphs,52页ppt
专知会员服务
253+阅读 · 2020年4月19日
专知会员服务
162+阅读 · 2020年1月16日
Stabilizing Transformers for Reinforcement Learning
专知会员服务
60+阅读 · 2019年10月17日
Hierarchically Structured Meta-learning
CreateAMind
27+阅读 · 2019年5月22日
Transferring Knowledge across Learning Processes
CreateAMind
29+阅读 · 2019年5月18日
逆强化学习-学习人先验的动机
CreateAMind
16+阅读 · 2019年1月18日
Unsupervised Learning via Meta-Learning
CreateAMind
43+阅读 · 2019年1月3日
meta learning 17年:MAML SNAIL
CreateAMind
11+阅读 · 2019年1月2日
Disentangled的假设的探讨
CreateAMind
9+阅读 · 2018年12月10日
disentangled-representation-papers
CreateAMind
26+阅读 · 2018年9月12日
Hierarchical Disentangled Representations
CreateAMind
4+阅读 · 2018年4月15日
Auto-Encoding GAN
CreateAMind
7+阅读 · 2017年8月4日
VIP会员
相关资讯
Hierarchically Structured Meta-learning
CreateAMind
27+阅读 · 2019年5月22日
Transferring Knowledge across Learning Processes
CreateAMind
29+阅读 · 2019年5月18日
逆强化学习-学习人先验的动机
CreateAMind
16+阅读 · 2019年1月18日
Unsupervised Learning via Meta-Learning
CreateAMind
43+阅读 · 2019年1月3日
meta learning 17年:MAML SNAIL
CreateAMind
11+阅读 · 2019年1月2日
Disentangled的假设的探讨
CreateAMind
9+阅读 · 2018年12月10日
disentangled-representation-papers
CreateAMind
26+阅读 · 2018年9月12日
Hierarchical Disentangled Representations
CreateAMind
4+阅读 · 2018年4月15日
Auto-Encoding GAN
CreateAMind
7+阅读 · 2017年8月4日
Top
微信扫码咨询专知VIP会员