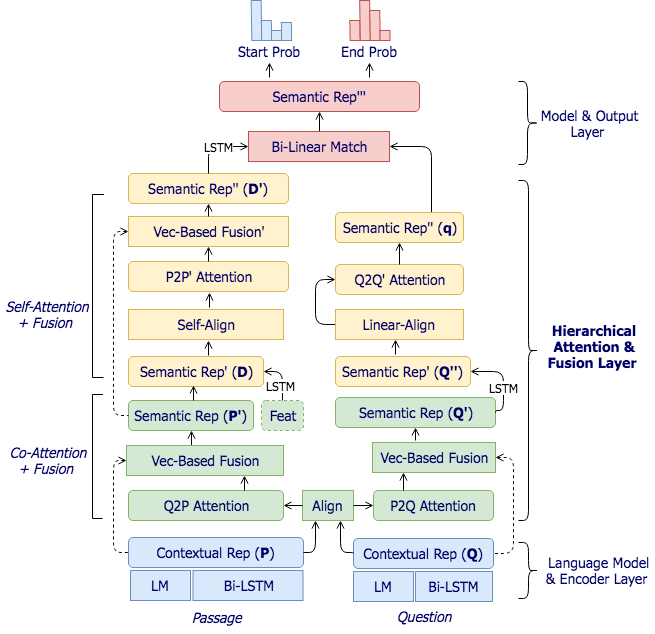
This paper describes a novel hierarchical attention network for reading comprehension style question answering, which aims to answer questions for a given narrative paragraph. In the proposed method, attention and fusion are conducted horizontally and vertically across layers at different levels of granularity between question and paragraph. Specifically, it first encode the question and paragraph with fine-grained language embeddings, to better capture the respective representations at semantic level. Then it proposes a multi-granularity fusion approach to fully fuse information from both global and attended representations. Finally, it introduces a hierarchical attention network to focuses on the answer span progressively with multi-level softalignment. Extensive experiments on the large-scale SQuAD and TriviaQA datasets validate the effectiveness of the proposed method. At the time of writing the paper (Jan. 12th 2018), our model achieves the first position on the SQuAD leaderboard for both single and ensemble models. We also achieves state-of-the-art results on TriviaQA, AddSent and AddOne-Sent datasets.


翻译:本文描述了阅读理解风格解答新颖的分级关注网络,目的是回答特定叙述段落的问题。 在拟议方法中,关注和融合在水平上和垂直跨层次的层次上,在问题和段落之间的颗粒度不同层次上进行。具体地说,它首先将问题和段落编码成细微语言嵌入,以更好地在语义层次上反映各自的表达方式。然后,它提出了一种多级融合方法,以充分融合来自全球和出席的表达式的信息。最后,它引入了一个分级关注网络,以多级软调整的方式逐步关注答案的跨度。关于大规模 SQuAD 和 TriviaQA 数据集的广泛实验证实了拟议方法的有效性。在撰写论文时(Jan. 12th 2018),我们的模型在SQuAD领导板上就单一模型和共同模型取得了第一个位置。我们还取得了TriviaQA、AddSent和Addione-Sent数据集的最新结果。

4
下载
关闭预览

相关内容

Attention机制最早是在视觉图像领域提出来的,但是真正火起来应该算是google mind团队的这篇论文《Recurrent Models of Visual Attention》[14],他们在RNN模型上使用了attention机制来进行图像分类。随后,Bahdanau等人在论文《Neural Machine Translation by Jointly Learning to Align and Translate》 [1]中,使用类似attention的机制在机器翻译任务上将翻译和对齐同时进行,他们的工作算是是第一个提出attention机制应用到NLP领域中。接着类似的基于attention机制的RNN模型扩展开始应用到各种NLP任务中。最近,如何在CNN中使用attention机制也成为了大家的研究热点。下图表示了attention研究进展的大概趋势。
FlowQA: Grasping Flow in History for Conversational Machine Comprehension
专知会员服务
34+阅读 · 2019年10月18日
Stabilizing Transformers for Reinforcement Learning
专知会员服务
60+阅读 · 2019年10月17日
最新BERT相关论文清单,BERT-related Papers
专知会员服务
53+阅读 · 2019年9月29日
Hierarchically Structured Meta-learning
CreateAMind
27+阅读 · 2019年5月22日
Transferring Knowledge across Learning Processes
CreateAMind
29+阅读 · 2019年5月18日
搜狗开源机器阅读理解工具箱
专知
19+阅读 · 2019年5月16日
Unsupervised Learning via Meta-Learning
CreateAMind
43+阅读 · 2019年1月3日
disentangled-representation-papers
CreateAMind
26+阅读 · 2018年9月12日
自然语言处理顶会EMNLP2018接受论文列表!
专知
87+阅读 · 2018年8月26日
Hierarchical Imitation - Reinforcement Learning
CreateAMind
19+阅读 · 2018年5月25日
论文浅尝 | Question Answering over Freebase
开放知识图谱
19+阅读 · 2018年1月9日
Arxiv
3+阅读 · 2018年11月29日
VIP会员
相关VIP内容
FlowQA: Grasping Flow in History for Conversational Machine Comprehension
专知会员服务
34+阅读 · 2019年10月18日
Stabilizing Transformers for Reinforcement Learning
专知会员服务
60+阅读 · 2019年10月17日
最新BERT相关论文清单,BERT-related Papers
专知会员服务
53+阅读 · 2019年9月29日
相关资讯
Hierarchically Structured Meta-learning
CreateAMind
27+阅读 · 2019年5月22日
Transferring Knowledge across Learning Processes
CreateAMind
29+阅读 · 2019年5月18日
搜狗开源机器阅读理解工具箱
专知
19+阅读 · 2019年5月16日
Unsupervised Learning via Meta-Learning
CreateAMind
43+阅读 · 2019年1月3日
disentangled-representation-papers
CreateAMind
26+阅读 · 2018年9月12日
自然语言处理顶会EMNLP2018接受论文列表!
专知
87+阅读 · 2018年8月26日
Hierarchical Imitation - Reinforcement Learning
CreateAMind
19+阅读 · 2018年5月25日
论文浅尝 | Question Answering over Freebase
开放知识图谱
19+阅读 · 2018年1月9日
Top
微信扫码咨询专知VIP会员