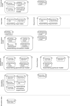
Workflow support typically focuses on single simulation experiments. This is also the case for simulation based on finite element methods. If entire simulation studies shall be supported, flexible means for intertwining revising the model, collecting data, executing and analyzing experiments are required. Artifact-based workflows present one means to support entire simulation studies, as has been shown for stochastic discrete-event simulation. To adapt the approach to finite element methods, the set of artifacts, i.e., conceptual model, requirement, simulation model, and simulation experiment, and the constraints that apply are extended by new artifacts, such as geometrical model, input data, and simulation data. Artifacts, their life cycles, and constraints are revisited revealing features both types of simulation studies share and those they vary in. Also, the potential benefits of exploiting an artifact-based workflow approach are shown based on a concrete simulation study. To those benefits belong guidance to systematically conduct simulation studies, reduction of effort by automatically executing specific steps, e.g., generating and executing convergence tests, and support for the automatic reporting of provenance.


翻译:工作流量支持通常侧重于单一模拟实验,这也是基于有限元素方法进行模拟的例子。如果整个模拟研究应得到支持,则需要灵活的方式将模型修订、收集数据、执行和分析实验结合起来。基于人工的工作流程为支持整个模拟研究提供了一种手段,如用于随机离散的模拟所显示的那样。为调整对有限元素方法的处理方法,成套文物,即概念模型、要求、模拟模型和模拟实验,以及诸如几何模型、输入数据和模拟数据等新文物所施加的限制。对人工、其生命周期和制约因素的重新审视揭示了两种模拟研究的特征,其份额和范围各不相同。此外,利用基于人工的工作流程方法的潜在好处也以具体的模拟研究为基础。这些好处包括指导系统进行模拟研究,通过自动执行具体步骤减少努力,例如生成和执行趋同测试,以及支持自动报告证明。

0
下载
关闭预览

相关内容

ACM/IEEE第23届模型驱动工程语言和系统国际会议,是模型驱动软件和系统工程的首要会议系列,由ACM-SIGSOFT和IEEE-TCSE支持组织。自1998年以来,模型涵盖了建模的各个方面,从语言和方法到工具和应用程序。模特的参加者来自不同的背景,包括研究人员、学者、工程师和工业专业人士。MODELS 2019是一个论坛,参与者可以围绕建模和模型驱动的软件和系统交流前沿研究成果和创新实践经验。今年的版本将为建模社区提供进一步推进建模基础的机会,并在网络物理系统、嵌入式系统、社会技术系统、云计算、大数据、机器学习、安全、开源等新兴领域提出建模的创新应用以及可持续性。 官网链接:http://www.modelsconference.org/
应用机器学习书稿,361页pdf
专知会员服务
59+阅读 · 2020年11月24日
【干货书】机器学习速查手册,135页pdf
专知会员服务
127+阅读 · 2020年11月20日
Linux导论,Introduction to Linux,96页ppt
专知会员服务
82+阅读 · 2020年7月26日
强化学习最新教程,17页pdf
专知会员服务
182+阅读 · 2019年10月11日
【新书】Python编程基础,669页pdf
专知会员服务
197+阅读 · 2019年10月10日
机器学习入门的经验与建议
专知会员服务
94+阅读 · 2019年10月10日
MIT新书《强化学习与最优控制》
专知会员服务
281+阅读 · 2019年10月9日
强化学习三篇论文 避免遗忘等
CreateAMind
20+阅读 · 2019年5月24日
Hierarchically Structured Meta-learning
CreateAMind
27+阅读 · 2019年5月22日
Transferring Knowledge across Learning Processes
CreateAMind
29+阅读 · 2019年5月18日
计算机 | CCF推荐期刊专刊信息5条
Call4Papers
3+阅读 · 2019年4月10日
人工智能 | NIPS 2019等国际会议信息8条
Call4Papers
7+阅读 · 2019年3月21日
动物脑的好奇心和强化学习的好奇心
CreateAMind
10+阅读 · 2019年1月26日
强化学习的Unsupervised Meta-Learning
CreateAMind
18+阅读 · 2019年1月7日
Unsupervised Learning via Meta-Learning
CreateAMind
43+阅读 · 2019年1月3日
A Technical Overview of AI & ML in 2018 & Trends for 2019
待字闺中
18+阅读 · 2018年12月24日
Hierarchical Disentangled Representations
CreateAMind
4+阅读 · 2018年4月15日
Arxiv
0+阅读 · 2020年12月1日
Arxiv
0+阅读 · 2020年11月29日
Arxiv
0+阅读 · 2020年11月26日
Risk-Aware Active Inverse Reinforcement Learning
Arxiv
8+阅读 · 2019年1月8日
VIP会员
相关VIP内容
应用机器学习书稿,361页pdf
专知会员服务
59+阅读 · 2020年11月24日
【干货书】机器学习速查手册,135页pdf
专知会员服务
127+阅读 · 2020年11月20日
Linux导论,Introduction to Linux,96页ppt
专知会员服务
82+阅读 · 2020年7月26日
强化学习最新教程,17页pdf
专知会员服务
182+阅读 · 2019年10月11日
【新书】Python编程基础,669页pdf
专知会员服务
197+阅读 · 2019年10月10日
机器学习入门的经验与建议
专知会员服务
94+阅读 · 2019年10月10日
MIT新书《强化学习与最优控制》
专知会员服务
281+阅读 · 2019年10月9日
相关资讯
强化学习三篇论文 避免遗忘等
CreateAMind
20+阅读 · 2019年5月24日
Hierarchically Structured Meta-learning
CreateAMind
27+阅读 · 2019年5月22日
Transferring Knowledge across Learning Processes
CreateAMind
29+阅读 · 2019年5月18日
计算机 | CCF推荐期刊专刊信息5条
Call4Papers
3+阅读 · 2019年4月10日
人工智能 | NIPS 2019等国际会议信息8条
Call4Papers
7+阅读 · 2019年3月21日
动物脑的好奇心和强化学习的好奇心
CreateAMind
10+阅读 · 2019年1月26日
强化学习的Unsupervised Meta-Learning
CreateAMind
18+阅读 · 2019年1月7日
Unsupervised Learning via Meta-Learning
CreateAMind
43+阅读 · 2019年1月3日
A Technical Overview of AI & ML in 2018 & Trends for 2019
待字闺中
18+阅读 · 2018年12月24日
Hierarchical Disentangled Representations
CreateAMind
4+阅读 · 2018年4月15日
Top
微信扫码咨询专知VIP会员