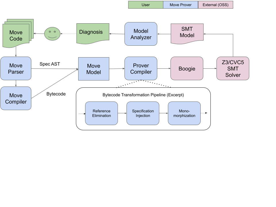
The Move Prover (MVP) is a formal verifier for smart contracts written in the Move programming language. MVP has an expressive specification language, and is fast and reliable enough that it can be run routinely by developers and in integration testing in a few minutes. Besides the simplicity of smart contracts and the Move language, three transformations are responsible for the practicality of MVP: (1) an alias-free memory model, (2) fine-grained invariant checking, and (3) monomorphization. The entirety of the Move code for the Diem blockchain has been extensively specified and can be completely verified by MVP in a few minutes. Changes in the Diem framework must be successfully verified before being integrated into the open source repository on GitHub.


翻译:Move Prover (MVP) 是用 Move 编程语言写成的智能合同的正式验证器。 MVP 具有一种清晰的规格语言,并且足够快速和可靠,能够由开发者在几分钟内例行运行和在集成测试中运行。除了智能合同和移动语言的简单性外,三处转换对MVP的实用性负责:(1) 无别名内存模型,(2) 细微的细微差异检查,(3) 单形化。 Diem 块链的移动代码的全部内容已被广泛指定,可以在几分钟内由MVP完全验证。 Diem 框架的变化必须成功验证,然后才能并入 GitHub 的开放源库 。

0
下载
关闭预览

相关内容

FAST:Conference on File and Storage Technologies。 Explanation:文件和存储技术会议。 Publisher:USENIX。 SIT:http://dblp.uni-trier.de/db/conf/fast/
零样本文本分类,Zero-Shot Learning for Text Classification
专知会员服务
97+阅读 · 2020年5月31日
Keras François Chollet 《Deep Learning with Python 》, 386页pdf
专知会员服务
163+阅读 · 2019年10月12日
最新BERT相关论文清单,BERT-related Papers
专知会员服务
53+阅读 · 2019年9月29日
ACM MM 2022 Call for Papers
CCF多媒体专委会
5+阅读 · 2022年3月29日
IEEE TII Call For Papers
CCF多媒体专委会
3+阅读 · 2022年3月24日
ACM TOMM Call for Papers
CCF多媒体专委会
2+阅读 · 2022年3月23日
【ICIG2021】Check out the hot new trailer of ICIG2021 Symposium3
中国图象图形学学会CSIG
0+阅读 · 2021年11月9日
Hierarchically Structured Meta-learning
CreateAMind
27+阅读 · 2019年5月22日
国家自然科学基金
1+阅读 · 2014年12月31日
国家自然科学基金
1+阅读 · 2013年12月31日
国家自然科学基金
0+阅读 · 2012年12月31日
国家自然科学基金
0+阅读 · 2012年12月31日
国家自然科学基金
0+阅读 · 2011年12月31日
VIP会员
相关VIP内容
相关资讯
ACM MM 2022 Call for Papers
CCF多媒体专委会
5+阅读 · 2022年3月29日
IEEE TII Call For Papers
CCF多媒体专委会
3+阅读 · 2022年3月24日
ACM TOMM Call for Papers
CCF多媒体专委会
2+阅读 · 2022年3月23日
【ICIG2021】Check out the hot new trailer of ICIG2021 Symposium3
中国图象图形学学会CSIG
0+阅读 · 2021年11月9日
Hierarchically Structured Meta-learning
CreateAMind
27+阅读 · 2019年5月22日
相关基金
国家自然科学基金
1+阅读 · 2014年12月31日
国家自然科学基金
1+阅读 · 2013年12月31日
国家自然科学基金
0+阅读 · 2012年12月31日
国家自然科学基金
0+阅读 · 2012年12月31日
国家自然科学基金
0+阅读 · 2011年12月31日
Top
微信扫码咨询专知VIP会员