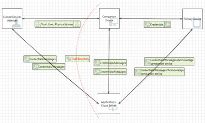
Threat modelling is foundational to secure systems engineering and should be done in consideration of the context within which systems operate. On the other hand, the continuous evolution of both the technical sophistication of threats and the system attack surface is an inescapable reality. In this work, we explore the extent to which real-world systems engineering reflects the changing threat context. To this end we examine the desktop clients of six widely used end-to-end-encrypted mobile messaging applications to understand the extent to which they adjusted their threat model over space (when enabling clients on new platforms, such as desktop clients) and time (as new threats emerged). We experimented with short-lived adversarial access against these desktop clients and analyzed the results with respect to two popular threat elicitation frameworks, STRIDE and LINDDUN. The results demonstrate that system designers need to both recognise the threats in the evolving context within which systems operate and, more importantly, to mitigate them by rescoping trust boundaries in a manner that those within the administrative boundary cannot violate security and privacy properties. Such a nuanced understanding of trust boundary scopes and their relationship with administrative boundaries allows for better administration of shared components, including securing them with safe defaults.


翻译:在这项工作中,我们探讨了现实世界系统工程在多大程度上反映了不断变化的威胁环境。为此,我们检查了六个广泛使用的终端到终端加密移动信息应用程序的台式客户,以了解他们在多大程度上在空间上调整了威胁模式(在使客户能够进入新平台时,例如桌面客户)和时间(随着新的威胁的出现),我们对这些桌面客户进行了短期对抗访问,分析了两个流行的威胁触发框架(STRIDE和LINDDUN)的结果。结果显示,系统设计者需要认识到在系统运行不断变化的背景下的威胁,更重要的是,通过在行政边界内的人不能侵犯安全和隐私性质的方式重新界定信任边界,从而减轻这些威胁。这种对信任边界范围及其与行政边界的关系的细微理解使得能够更好地管理共同的默认部分,包括安全地保护这些部分。

0
下载
关闭预览

相关内容

ACM/IEEE第23届模型驱动工程语言和系统国际会议,是模型驱动软件和系统工程的首要会议系列,由ACM-SIGSOFT和IEEE-TCSE支持组织。自1998年以来,模型涵盖了建模的各个方面,从语言和方法到工具和应用程序。模特的参加者来自不同的背景,包括研究人员、学者、工程师和工业专业人士。MODELS 2019是一个论坛,参与者可以围绕建模和模型驱动的软件和系统交流前沿研究成果和创新实践经验。今年的版本将为建模社区提供进一步推进建模基础的机会,并在网络物理系统、嵌入式系统、社会技术系统、云计算、大数据、机器学习、安全、开源等新兴领域提出建模的创新应用以及可持续性。 官网链接:http://www.modelsconference.org/
Linux导论,Introduction to Linux,96页ppt
专知会员服务
82+阅读 · 2020年7月26日
强化学习最新教程,17页pdf
专知会员服务
182+阅读 · 2019年10月11日
2019年机器学习框架回顾
专知会员服务
36+阅读 · 2019年10月11日
【SIGGRAPH2019】TensorFlow 2.0深度学习计算机图形学应用
专知会员服务
41+阅读 · 2019年10月9日
VCIP 2022 Call for Demos
CCF多媒体专委会
1+阅读 · 2022年6月6日
征稿 | CFP:Special Issue of NLP and KG(JCR Q2,IF2.67)
开放知识图谱
1+阅读 · 2022年4月4日
VCIP 2022 Call for Special Session Proposals
CCF多媒体专委会
1+阅读 · 2022年4月1日
IEEE ICKG 2022: Call for Papers
机器学习与推荐算法
3+阅读 · 2022年3月30日
ACM MM 2022 Call for Papers
CCF多媒体专委会
5+阅读 · 2022年3月29日
ACM TOMM Call for Papers
CCF多媒体专委会
2+阅读 · 2022年3月23日
AIART 2022 Call for Papers
CCF多媒体专委会
1+阅读 · 2022年2月13日
Hierarchically Structured Meta-learning
CreateAMind
27+阅读 · 2019年5月22日
Transferring Knowledge across Learning Processes
CreateAMind
29+阅读 · 2019年5月18日
A Technical Overview of AI & ML in 2018 & Trends for 2019
待字闺中
18+阅读 · 2018年12月24日
国家自然科学基金
0+阅读 · 2015年12月31日
国家自然科学基金
0+阅读 · 2013年12月31日
国家自然科学基金
0+阅读 · 2013年12月31日
国家自然科学基金
0+阅读 · 2013年12月31日
国家自然科学基金
0+阅读 · 2012年12月31日
国家自然科学基金
0+阅读 · 2012年12月31日
国家自然科学基金
0+阅读 · 2012年12月31日
国家自然科学基金
0+阅读 · 2011年12月31日
Arxiv
30+阅读 · 2021年8月18日
Arxiv
11+阅读 · 2018年7月31日
VIP会员
相关资讯
VCIP 2022 Call for Demos
CCF多媒体专委会
1+阅读 · 2022年6月6日
征稿 | CFP:Special Issue of NLP and KG(JCR Q2,IF2.67)
开放知识图谱
1+阅读 · 2022年4月4日
VCIP 2022 Call for Special Session Proposals
CCF多媒体专委会
1+阅读 · 2022年4月1日
IEEE ICKG 2022: Call for Papers
机器学习与推荐算法
3+阅读 · 2022年3月30日
ACM MM 2022 Call for Papers
CCF多媒体专委会
5+阅读 · 2022年3月29日
ACM TOMM Call for Papers
CCF多媒体专委会
2+阅读 · 2022年3月23日
AIART 2022 Call for Papers
CCF多媒体专委会
1+阅读 · 2022年2月13日
Hierarchically Structured Meta-learning
CreateAMind
27+阅读 · 2019年5月22日
Transferring Knowledge across Learning Processes
CreateAMind
29+阅读 · 2019年5月18日
A Technical Overview of AI & ML in 2018 & Trends for 2019
待字闺中
18+阅读 · 2018年12月24日
相关基金
国家自然科学基金
0+阅读 · 2015年12月31日
国家自然科学基金
0+阅读 · 2013年12月31日
国家自然科学基金
0+阅读 · 2013年12月31日
国家自然科学基金
0+阅读 · 2013年12月31日
国家自然科学基金
0+阅读 · 2012年12月31日
国家自然科学基金
0+阅读 · 2012年12月31日
国家自然科学基金
0+阅读 · 2012年12月31日
国家自然科学基金
0+阅读 · 2011年12月31日
Top
微信扫码咨询专知VIP会员