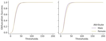
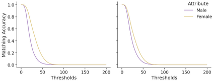
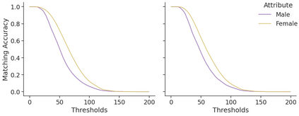
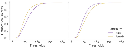
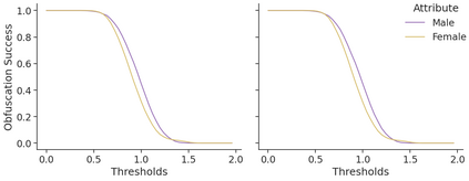
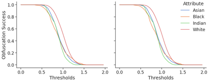
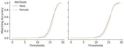
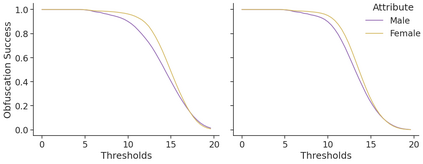
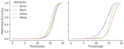
The proliferation of automated facial recognition in various commercial and government sectors has caused significant privacy concerns for individuals. A recent and popular approach to address these privacy concerns is to employ evasion attacks against the metric embedding networks powering facial recognition systems. Face obfuscation systems generate imperceptible perturbations, when added to an image, cause the facial recognition system to misidentify the user. The key to these approaches is the generation of perturbations using a pre-trained metric embedding network followed by their application to an online system, whose model might be proprietary. This dependence of face obfuscation on metric embedding networks, which are known to be unfair in the context of facial recognition, surfaces the question of demographic fairness -- \textit{are there demographic disparities in the performance of face obfuscation systems?} To address this question, we perform an analytical and empirical exploration of the performance of recent face obfuscation systems that rely on deep embedding networks. We find that metric embedding networks are demographically aware; they cluster faces in the embedding space based on their demographic attributes. We observe that this effect carries through to the face obfuscation systems: faces belonging to minority groups incur reduced utility compared to those from majority groups. For example, the disparity in average obfuscation success rate on the online Face++ API can reach up to 20 percentage points. Further, for some demographic groups, the average perturbation size increases by up to 17\% when choosing a target identity belonging to a different demographic group versus the same demographic group. Finally, we present a simple analytical model to provide insights into these phenomena.


翻译:各种商业和政府部门自动化面部识别的激增对个人造成了严重的隐私问题。最近流行的一种解决这些隐私问题的方法是利用规避攻击来对付用于强化面部识别系统的标度嵌入网络。面对模糊的系统在添加图像时会产生无法察觉的扰动,导致面部识别系统误认用户。这些方法的关键是利用预先训练的标度嵌入网络产生扰动,然后将其应用到一个在线系统,其模型可能是专有的。在标度嵌入网络上出现面部模糊的这种依赖性,在识别面部识别的背景下,这种对标度嵌入网络是不公平的。 面对面部识别系统时,出现人口公正性问题 -- -- otextit{是存在人口差异,在显示脸部识别系统性能方面存在差异? 为解决这一问题,我们对依赖深层嵌入网络的最近面部识别系统的表现进行了分析和经验性探索。 我们发现,标度嵌入网络在人口统计上有所了解;基于其人口特征的嵌入空间中存在集群。我们观察到,在面部识别面部识别时,这种影响从表度到表度到表度,从表度上的差异到表度,从表位分析到表度,从这些比例到表位到表度,从上到表位的数值到表位,我们从分析到表位到表位到表位将影响到表位到表位到表位到表位到表位到表位到表位到表位,从面到表位到表位,从面到表位到表位到表位到表位,从上到表位,从上到表位到表位到表位到表位到表位。

0
下载
关闭预览

相关内容

专知会员服务
32+阅读 · 2021年6月12日
专知会员服务
124+阅读 · 2020年9月8日
[综述]深度学习下的场景文本检测与识别
专知会员服务
78+阅读 · 2019年10月10日
【哈佛大学商学院课程Fall 2019】机器学习可解释性
专知会员服务
105+阅读 · 2019年10月9日
计算机 | IUI 2020等国际会议信息4条
Call4Papers
6+阅读 · 2019年6月17日
A Technical Overview of AI & ML in 2018 & Trends for 2019
待字闺中
18+阅读 · 2018年12月24日
CCF B类期刊IPM专刊截稿信息1条
Call4Papers
3+阅读 · 2018年10月11日
人工智能 | 国际会议截稿信息9条
Call4Papers
4+阅读 · 2018年3月13日
【推荐】自然语言处理(NLP)指南
机器学习研究会
35+阅读 · 2017年11月17日
【推荐】图像分类必读开创性论文汇总
机器学习研究会
14+阅读 · 2017年8月15日
Arxiv
9+阅读 · 2018年1月30日
VIP会员
Top
微信扫码咨询专知VIP会员