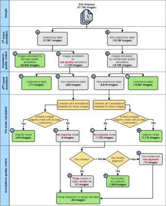
Automatic meter reading technology is not yet widespread. Gas, electricity, or water accumulation meters reading is mostly done manually on-site either by an operator or by the homeowner. In some countries, the operator takes a picture as reading proof to confirm the reading by checking offline with another operator and/or using it as evidence in case of conflicts or complaints. The whole process is time-consuming, expensive, and prone to errors. Automation can optimize and facilitate such labor-intensive and human error-prone processes. With the recent advances in the fields of artificial intelligence and computer vision, automatic meter reading systems are becoming more viable than ever. Motivated by the recent advances in the field of artificial intelligence and inspired by open-source open-access initiatives in the research community, we introduce a novel large benchmark dataset of real-life gas meter images, named the NRC-GAMMA dataset. The data were collected from an Itron 400A diaphragm gas meter on January 20, 2020, between 00:05 am and 11:59 pm. We employed a systematic approach to label the images, validate the labellings, and assure the quality of the annotations. The dataset contains 28,883 images of the entire gas meter along with 57,766 cropped images of the left and the right dial displays. We hope the NRC-GAMMA dataset helps the research community to design and implement accurate, innovative, intelligent, and reproducible automatic gas meter reading solutions.


翻译:自动化读取技术尚未普及。煤气、电或蓄水量计的读取大多是由操作者或房主手工在现场手工完成的。在某些国家,操作者将照片作为阅读证明,与另一个操作者进行离线检查,并/或在发生冲突或投诉时将它用作证据。整个过程耗时、昂贵且容易出错。自动化可以优化并促进这种劳动密集型和人为易出错的过程。随着人工智能和计算机视觉领域的最新进展,自动计量读取系统比以往任何时候更加可行。受人造情报领域最近进展的启发,并受研究界开放源开放访问倡议的启发,我们推出了一套新型的关于实时气体计量图像的基准数据集,称为NRC-GAMMA数据集。这些数据是2020年1月20日Itron 400A隔膜气体测量仪收集的,在2020年1月00:05分至11:59分之间,自动计量读取系统化仪系统对图像进行标签,验证标签,确保N-源公开访问领域准确的读取质量。我们采用了57MMA的自动图像,并用57MA数据库和图像进行。

0
下载
关闭预览

相关内容

数据集,又称为资料集、数据集合或资料集合,是一种由数据所组成的集合。
Data set(或dataset)是一个数据的集合,通常以表格形式出现。每一列代表一个特定变量。每一行都对应于某一成员的数据集的问题。它列出的价值观为每一个变量,如身高和体重的一个物体或价值的随机数。每个数值被称为数据资料。对应于行数,该数据集的数据可能包括一个或多个成员。
专知会员服务
124+阅读 · 2020年9月8日
Linux导论,Introduction to Linux,96页ppt
专知会员服务
82+阅读 · 2020年7月26日
100+篇《自监督学习(Self-Supervised Learning)》论文最新合集
专知会员服务
167+阅读 · 2020年3月18日
Keras François Chollet 《Deep Learning with Python 》, 386页pdf
专知会员服务
161+阅读 · 2019年10月12日
机器学习入门的经验与建议
专知会员服务
94+阅读 · 2019年10月10日
【哈佛大学商学院课程Fall 2019】机器学习可解释性
专知会员服务
105+阅读 · 2019年10月9日
计算机 | 国际会议信息5条
Call4Papers
3+阅读 · 2019年7月3日
强化学习的Unsupervised Meta-Learning
CreateAMind
18+阅读 · 2019年1月7日
Unsupervised Learning via Meta-Learning
CreateAMind
43+阅读 · 2019年1月3日
A Technical Overview of AI & ML in 2018 & Trends for 2019
待字闺中
18+阅读 · 2018年12月24日
计算机类 | 期刊专刊截稿信息9条
Call4Papers
4+阅读 · 2018年1月26日
计算机视觉近一年进展综述
机器学习研究会
9+阅读 · 2017年11月25日
【论文】变分推断(Variational inference)的总结
机器学习研究会
39+阅读 · 2017年11月16日
【推荐】YOLO实时目标检测(6fps)
机器学习研究会
20+阅读 · 2017年11月5日
【计算机类】期刊专刊/国际会议截稿信息6条
Call4Papers
3+阅读 · 2017年10月13日
Arxiv
0+阅读 · 2022年1月13日
Arxiv
16+阅读 · 2021年11月27日
Arxiv
16+阅读 · 2021年1月27日
Arxiv
3+阅读 · 2018年3月2日
VIP会员
相关VIP内容
相关资讯
计算机 | 国际会议信息5条
Call4Papers
3+阅读 · 2019年7月3日
强化学习的Unsupervised Meta-Learning
CreateAMind
18+阅读 · 2019年1月7日
Unsupervised Learning via Meta-Learning
CreateAMind
43+阅读 · 2019年1月3日
A Technical Overview of AI & ML in 2018 & Trends for 2019
待字闺中
18+阅读 · 2018年12月24日
计算机类 | 期刊专刊截稿信息9条
Call4Papers
4+阅读 · 2018年1月26日
计算机视觉近一年进展综述
机器学习研究会
9+阅读 · 2017年11月25日
【论文】变分推断(Variational inference)的总结
机器学习研究会
39+阅读 · 2017年11月16日
【推荐】YOLO实时目标检测(6fps)
机器学习研究会
20+阅读 · 2017年11月5日
【计算机类】期刊专刊/国际会议截稿信息6条
Call4Papers
3+阅读 · 2017年10月13日
Top
微信扫码咨询专知VIP会员