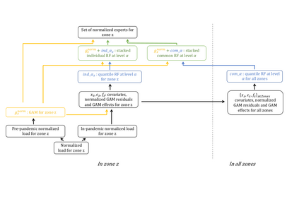
The recent abundance of data on electricity consumption at different scales opens new challenges and highlights the need for new techniques to leverage information present at finer scales in order to improve forecasts at wider scales. In this work, we take advantage of the similarity between this hierarchical prediction problem and multi-scale transfer learning. We develop two methods for hierarchical transfer learning, based respectively on the stacking of generalized additive models and random forests, and on the use of aggregation of experts. We apply these methods to two problems of electricity load forecasting at national scale, using smart meter data in the first case, and regional data in the second case. For these two usecases, we compare the performances of our methods to that of benchmark algorithms, and we investigate their behaviour using variable importance analysis. Our results demonstrate the interest of both methods, which lead to a significant improvement of the predictions.


翻译:最近不同规模的电力消费数据丰富,带来了新的挑战,并突出表明需要采用新技术,利用更精细规模的现有信息,改进更大规模的预测。在这项工作中,我们利用这一等级预测问题与多尺度转移学习的相似性。我们开发了两种等级转移学习方法,分别基于通用添加模型和随机森林的堆叠和随机森林,以及专家集成的两种方法。我们将这些方法应用于国家规模的电力负荷预测的两个问题,第一是使用智能计量数据,第二是使用区域数据。在这两个使用案例中,我们比较了我们方法的性能与基准算法的性能,我们用不同的重要性分析来调查它们的行为。我们的结果显示了两种方法的兴趣,这导致对预测的显著改进。

0
下载
关闭预览

相关内容

迁移学习(Transfer Learning)是一种机器学习方法,是把一个领域(即源领域)的知识,迁移到另外一个领域(即目标领域),使得目标领域能够取得更好的学习效果。迁移学习(TL)是机器学习(ML)中的一个研究问题,着重于存储在解决一个问题时获得的知识并将其应用于另一个但相关的问题。例如,在学习识别汽车时获得的知识可以在尝试识别卡车时应用。尽管这两个领域之间的正式联系是有限的,但这一领域的研究与心理学文献关于学习转移的悠久历史有关。从实践的角度来看,为学习新任务而重用或转移先前学习的任务中的信息可能会显着提高强化学习代理的样本效率。

知识荟萃

精品入门和进阶教程、论文和代码整理等

更多

查看相关VIP内容、论文、资讯等
专知会员服务
32+阅读 · 2021年7月15日
【Google】无监督机器翻译,Unsupervised Machine Translation
专知会员服务
36+阅读 · 2020年3月3日
Keras François Chollet 《Deep Learning with Python 》, 386页pdf
专知会员服务
161+阅读 · 2019年10月12日
【SIGGRAPH2019】TensorFlow 2.0深度学习计算机图形学应用
专知会员服务
41+阅读 · 2019年10月9日
LibRec 精选:AutoML for Contextual Bandits
LibRec智能推荐
7+阅读 · 2019年9月19日
利用动态深度学习预测金融时间序列基于Python
量化投资与机器学习
18+阅读 · 2018年10月30日
Hierarchical Imitation - Reinforcement Learning
CreateAMind
19+阅读 · 2018年5月25日
Hierarchical Disentangled Representations
CreateAMind
4+阅读 · 2018年4月15日
【推荐】YOLO实时目标检测(6fps)
机器学习研究会
20+阅读 · 2017年11月5日
【推荐】决策树/随机森林深入解析
机器学习研究会
5+阅读 · 2017年9月21日
【推荐】RNN/LSTM时序预测
机器学习研究会
25+阅读 · 2017年9月8日
【推荐】(Keras)LSTM多元时序预测教程
机器学习研究会
24+阅读 · 2017年8月14日
【学习】Hierarchical Softmax
机器学习研究会
4+阅读 · 2017年8月6日
Arxiv
35+阅读 · 2021年1月27日
Financial Time Series Representation Learning
Arxiv
10+阅读 · 2020年3月27日
Arxiv
9+阅读 · 2019年4月19日
VIP会员
相关VIP内容
相关资讯
LibRec 精选:AutoML for Contextual Bandits
LibRec智能推荐
7+阅读 · 2019年9月19日
利用动态深度学习预测金融时间序列基于Python
量化投资与机器学习
18+阅读 · 2018年10月30日
Hierarchical Imitation - Reinforcement Learning
CreateAMind
19+阅读 · 2018年5月25日
Hierarchical Disentangled Representations
CreateAMind
4+阅读 · 2018年4月15日
【推荐】YOLO实时目标检测(6fps)
机器学习研究会
20+阅读 · 2017年11月5日
【推荐】决策树/随机森林深入解析
机器学习研究会
5+阅读 · 2017年9月21日
【推荐】RNN/LSTM时序预测
机器学习研究会
25+阅读 · 2017年9月8日
【推荐】(Keras)LSTM多元时序预测教程
机器学习研究会
24+阅读 · 2017年8月14日
【学习】Hierarchical Softmax
机器学习研究会
4+阅读 · 2017年8月6日
Top
微信扫码咨询专知VIP会员