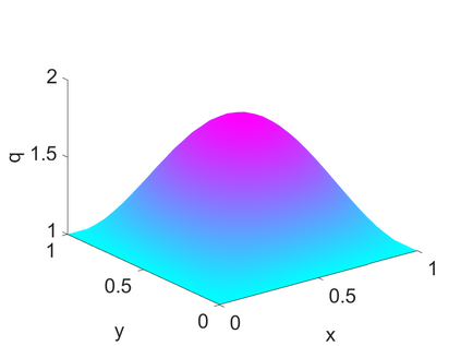
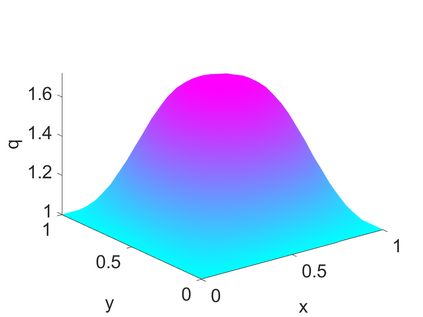
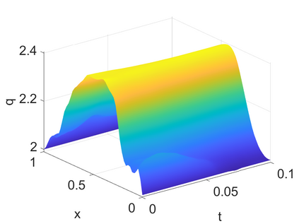
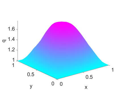
In this work, we study an inverse problem of recovering a space-time dependent diffusion coefficient in the subdiffusion model from the distributed observation, where the mathematical model involves a Djrbashian-Caputo fractional derivative of order $\alpha\in(0,1)$ in time. The main technical challenges of both theoretical and numerical analysis lie in the limited smoothing properties due to the fractional differential operator and the high degree of nonlinearity of the forward map from the unknown diffusion coefficient to the distributed observation. Theoretically, we establish two conditional stability results using a novel test function, which leads to a stability bound in $L^2(0,T;L^2(\Omega))$ under a suitable positivity condition. The positivity condition is verified for a large class of problem data. Numerically, we develop a rigorous procedure for the recovery of the diffusion coefficient based on a regularized least-squares formulation, which is then discretized by the standard Galerkin method with continuous piecewise linear elements in space and backward Euler convolution quadrature in time. We provide a complete error analysis of the fully discrete formulation, by combining several new error estimates for the direct problem (optimal in terms of data regularity), a discrete version of fractional maximal $L^p$ regularity, and a nonstandard energy argument. Under the positivity condition, we obtain a standard $L^2(0,T; L^2(\Omega))$ error estimate consistent with the conditional stability. Further, we illustrate the analysis with some numerical examples.


翻译:在这项工作中,我们研究了从分布式观测中恢复分流模型中空间时间依赖扩散系数2的反反问题,数学模型涉及一个Djrbashian-Caputo分制衍生物 $\ alpha\ in( 0, 1美元) 及时。理论和数字分析的主要技术挑战在于由于分数差操作器和远方地图从未知的传播系数到分布式观测的高度不线性而导致的平滑特性有限。理论上,我们使用一个新的测试功能建立了两个有条件的稳定结果,这导致在适当的实情条件下,以$2 (20),T;L2 (20) (O) (O)) (美元) (美元) (美元) (美元) (美元) (美元) (美元) (美元) (美元) (美元) (美元) (美元) (美元) (美元) (美元) (美元) (美元) (美元) (美元) (美元) (美元) (美元) (美元(美元) (美元) (美元) (美元) (美元) (美元) (美元) (美元) (美元) (美元) (美元)(美元) (美元) (美元) (美元) (美元)(美元)(美元)(美元)(美元)(美元) (标准(美元) (标准(美元)(美元)(美元)(美元)(美元)(美元)(美元)(美元)(美元)(美元)(美元)(美元)(美元)(美元)(美元)(美元)(美元)(美元)(美元)(美元)(美元)(美元)(美元)(美元)(美元)(美元)(美元)(美元)(美元)(美元)(美元)(美元)(美元)(美元)(美元)(美元)(美元)(美元)(美元)(美元)(美元)(美元)(美元)(美元)(美元)(美元)(美元)(美元)(美元)(美元)(美元)(美元)(美元)(美元)(美元)(美元)(美元)(美元)的)(美元)(美元)的)的)(美元)的)的)(美元)(美元)(美元)(美元)(美元)(美元)(美元)(美元)(美元)(美元)的)

0
下载
关闭预览

相关内容

【干货书】机器学习速查手册,135页pdf
专知会员服务
127+阅读 · 2020年11月20日
因果图,Causal Graphs,52页ppt
专知会员服务
253+阅读 · 2020年4月19日
【新书】贝叶斯网络进展与新应用,附全书下载
专知会员服务
122+阅读 · 2019年12月9日
【新书】Python编程基础,669页pdf
专知会员服务
197+阅读 · 2019年10月10日
19篇ICML2019论文摘录选读!
专知
28+阅读 · 2019年4月28日
计算机 | CCF推荐期刊专刊信息5条
Call4Papers
3+阅读 · 2019年4月10日
动物脑的好奇心和强化学习的好奇心
CreateAMind
10+阅读 · 2019年1月26日
meta learning 17年:MAML SNAIL
CreateAMind
11+阅读 · 2019年1月2日
disentangled-representation-papers
CreateAMind
26+阅读 · 2018年9月12日
Hierarchical Disentangled Representations
CreateAMind
4+阅读 · 2018年4月15日
条件GAN重大改进!cGANs with Projection Discriminator
CreateAMind
8+阅读 · 2018年2月7日
随波逐流:Similarity-Adaptive and Discrete Optimization
我爱读PAMI
5+阅读 · 2018年2月6日
Auto-Encoding GAN
CreateAMind
7+阅读 · 2017年8月4日
Arxiv
0+阅读 · 2021年11月4日
Learning to Importance Sample in Primary Sample Space
VIP会员
相关资讯
19篇ICML2019论文摘录选读!
专知
28+阅读 · 2019年4月28日
计算机 | CCF推荐期刊专刊信息5条
Call4Papers
3+阅读 · 2019年4月10日
动物脑的好奇心和强化学习的好奇心
CreateAMind
10+阅读 · 2019年1月26日
meta learning 17年:MAML SNAIL
CreateAMind
11+阅读 · 2019年1月2日
disentangled-representation-papers
CreateAMind
26+阅读 · 2018年9月12日
Hierarchical Disentangled Representations
CreateAMind
4+阅读 · 2018年4月15日
条件GAN重大改进!cGANs with Projection Discriminator
CreateAMind
8+阅读 · 2018年2月7日
随波逐流:Similarity-Adaptive and Discrete Optimization
我爱读PAMI
5+阅读 · 2018年2月6日
Auto-Encoding GAN
CreateAMind
7+阅读 · 2017年8月4日
Top
微信扫码咨询专知VIP会员