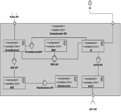
Cybersecurity has been a concern for quite a while now. In the latest years, cyberattacks have been increasing in size and complexity, fueled by significant advances in technology. Nowadays, there is an unavoidable necessity of protecting systems and data crucial for business continuity. Hence, many intrusion detection systems have been created in an attempt to mitigate these threats and contribute to a timelier detection. This work proposes an interpretable and explainable hybrid intrusion detection system, which makes use of artificial intelligence methods to achieve better and more long-lasting security. The system combines experts' written rules and dynamic knowledge continuously generated by a decision tree algorithm as new shreds of evidence emerge from network activity.


翻译:近些年来,网络攻击的规模和复杂性一直在增加,技术的显著进步也推动了网络攻击。如今,不可避免地需要保护对业务连续性至关重要的系统和数据。因此,建立了许多入侵探测系统,以减轻这些威胁,促进更及时的探测。这项工作提出了一个可以解释和解释的混合入侵探测系统,该系统利用人工智能方法实现更好、更长久的安全。该系统结合了专家书面规则和动态知识,这些知识是决策树算法随着网络活动产生的新证据碎片而不断产生的。

0
下载
关闭预览

相关内容

让 iOS 8 和 OS X Yosemite 无缝切换的一个新特性。 > Apple products have always been designed to work together beautifully. But now they may really surprise you. With iOS 8 and OS X Yosemite, you’ll be able to do more wonderful things than ever before.

Source: Apple - iOS 8
机器学习入门的经验与建议
专知会员服务
94+阅读 · 2019年10月10日
【哈佛大学商学院课程Fall 2019】机器学习可解释性
专知会员服务
105+阅读 · 2019年10月9日
计算机类 | PLDI 2020等国际会议信息6条
Call4Papers
3+阅读 · 2019年7月8日
计算机 | 国际会议信息5条
Call4Papers
3+阅读 · 2019年7月3日
人工智能 | 中低难度国际会议信息6条
Call4Papers
3+阅读 · 2019年4月3日
人工智能 | NIPS 2019等国际会议信息8条
Call4Papers
7+阅读 · 2019年3月21日
计算机 | ISMAR 2019等国际会议信息8条
Call4Papers
3+阅读 · 2019年3月5日
A Technical Overview of AI & ML in 2018 & Trends for 2019
待字闺中
18+阅读 · 2018年12月24日
人工智能 | 国际会议信息10条
Call4Papers
5+阅读 · 2018年12月18日
Hierarchical Disentangled Representations
CreateAMind
4+阅读 · 2018年4月15日
计算机类 | 国际会议信息7条
Call4Papers
3+阅读 · 2017年11月17日
【计算机类】期刊专刊/国际会议截稿信息6条
Call4Papers
3+阅读 · 2017年10月13日
Arxiv
0+阅读 · 2022年1月23日
Arxiv
7+阅读 · 2021年10月12日
Directions for Explainable Knowledge-Enabled Systems
Arxiv
26+阅读 · 2020年3月17日
Object Detection in 20 Years: A Survey
Arxiv
48+阅读 · 2019年5月13日
VIP会员
相关资讯
计算机类 | PLDI 2020等国际会议信息6条
Call4Papers
3+阅读 · 2019年7月8日
计算机 | 国际会议信息5条
Call4Papers
3+阅读 · 2019年7月3日
人工智能 | 中低难度国际会议信息6条
Call4Papers
3+阅读 · 2019年4月3日
人工智能 | NIPS 2019等国际会议信息8条
Call4Papers
7+阅读 · 2019年3月21日
计算机 | ISMAR 2019等国际会议信息8条
Call4Papers
3+阅读 · 2019年3月5日
A Technical Overview of AI & ML in 2018 & Trends for 2019
待字闺中
18+阅读 · 2018年12月24日
人工智能 | 国际会议信息10条
Call4Papers
5+阅读 · 2018年12月18日
Hierarchical Disentangled Representations
CreateAMind
4+阅读 · 2018年4月15日
计算机类 | 国际会议信息7条
Call4Papers
3+阅读 · 2017年11月17日
【计算机类】期刊专刊/国际会议截稿信息6条
Call4Papers
3+阅读 · 2017年10月13日
Top
微信扫码咨询专知VIP会员