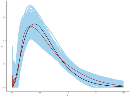
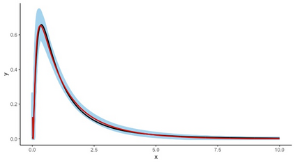
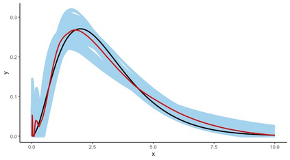
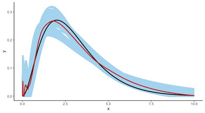
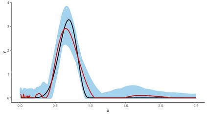
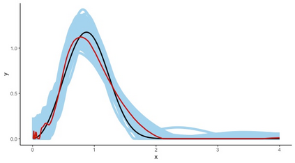
We consider a multiplicative deconvolution problem, in which the density $f$ or the survival function $S^X$ of a strictly positive random variable $X$ is estimated nonparametrically based on an i.i.d. sample from a noisy observation $Y = X\cdot U$ of $X$. The multiplicative measurement error $U$ is supposed to be independent of $X$. The objective of this work is to construct a fully data-driven estimation procedure when the error density $f^U$ is unknown. We assume that in addition to the i.i.d. sample from $Y$, we have at our disposal an additional i.i.d. sample drawn independently from the error distribution. The proposed estimation procedure combines the estimation of the Mellin transformation of the density $f$ and a regularisation of the inverse of the Mellin transform by a spectral cut-off. The derived risk bounds and oracle-type inequalities cover both - the estimation of the density $f$ as well as the survival function $S^X$. The main issue addressed in this work is the data-driven choice of the cut-off parameter using a model selection approach. We discuss conditions under which the fully data-driven estimator can attain the oracle-risk up to a constant without any previous knowledge of the error distribution. We compute convergences rates under classical smoothness assumptions. We illustrate the estimation strategy by a simulation study with different choices of distributions.


翻译:暂无翻译

0
下载
关闭预览

相关内容

【ACL2020】多模态信息抽取,365页ppt
专知会员服务
150+阅读 · 2020年7月6日
FlowQA: Grasping Flow in History for Conversational Machine Comprehension
专知会员服务
34+阅读 · 2019年10月18日
《DeepGCNs: Making GCNs Go as Deep as CNNs》
专知会员服务
31+阅读 · 2019年10月17日
Keras François Chollet 《Deep Learning with Python 》, 386页pdf
专知会员服务
161+阅读 · 2019年10月12日
强化学习最新教程,17页pdf
专知会员服务
182+阅读 · 2019年10月11日
【SIGGRAPH2019】TensorFlow 2.0深度学习计算机图形学应用
专知会员服务
41+阅读 · 2019年10月9日
RL解决'BipedalWalkerHardcore-v2' (SOTA)
CreateAMind
31+阅读 · 2019年7月17日
Hierarchically Structured Meta-learning
CreateAMind
27+阅读 · 2019年5月22日
disentangled-representation-papers
CreateAMind
26+阅读 · 2018年9月12日
论文浅尝 | 基于开放世界的知识图谱补全
开放知识图谱
11+阅读 · 2018年7月3日
STRCF for Visual Object Tracking
统计学习与视觉计算组
15+阅读 · 2018年5月29日
CVE-2018-7600 - Drupal 7.x 远程代码执行exp
黑客工具箱
14+阅读 · 2018年4月17日
Focal Loss for Dense Object Detection
统计学习与视觉计算组
12+阅读 · 2018年3月15日
IJCAI | Cascade Dynamics Modeling with Attention-based RNN
KingsGarden
13+阅读 · 2017年7月16日
国家自然科学基金
0+阅读 · 2017年12月31日
国家自然科学基金
2+阅读 · 2015年12月31日
国家自然科学基金
0+阅读 · 2015年12月31日
国家自然科学基金
0+阅读 · 2015年12月31日
国家自然科学基金
2+阅读 · 2015年12月31日
国家自然科学基金
0+阅读 · 2014年12月31日
国家自然科学基金
0+阅读 · 2014年12月31日
国家自然科学基金
0+阅读 · 2014年12月31日
国家自然科学基金
0+阅读 · 2014年12月31日
国家自然科学基金
2+阅读 · 2014年12月31日
Arxiv
0+阅读 · 2023年10月5日
Arxiv
0+阅读 · 2023年10月3日
VIP会员
相关资讯
RL解决'BipedalWalkerHardcore-v2' (SOTA)
CreateAMind
31+阅读 · 2019年7月17日
Hierarchically Structured Meta-learning
CreateAMind
27+阅读 · 2019年5月22日
disentangled-representation-papers
CreateAMind
26+阅读 · 2018年9月12日
论文浅尝 | 基于开放世界的知识图谱补全
开放知识图谱
11+阅读 · 2018年7月3日
STRCF for Visual Object Tracking
统计学习与视觉计算组
15+阅读 · 2018年5月29日
CVE-2018-7600 - Drupal 7.x 远程代码执行exp
黑客工具箱
14+阅读 · 2018年4月17日
Focal Loss for Dense Object Detection
统计学习与视觉计算组
12+阅读 · 2018年3月15日
IJCAI | Cascade Dynamics Modeling with Attention-based RNN
KingsGarden
13+阅读 · 2017年7月16日
相关基金
国家自然科学基金
0+阅读 · 2017年12月31日
国家自然科学基金
2+阅读 · 2015年12月31日
国家自然科学基金
0+阅读 · 2015年12月31日
国家自然科学基金
0+阅读 · 2015年12月31日
国家自然科学基金
2+阅读 · 2015年12月31日
国家自然科学基金
0+阅读 · 2014年12月31日
国家自然科学基金
0+阅读 · 2014年12月31日
国家自然科学基金
0+阅读 · 2014年12月31日
国家自然科学基金
0+阅读 · 2014年12月31日
国家自然科学基金
2+阅读 · 2014年12月31日
Top
微信扫码咨询专知VIP会员