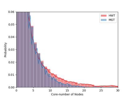
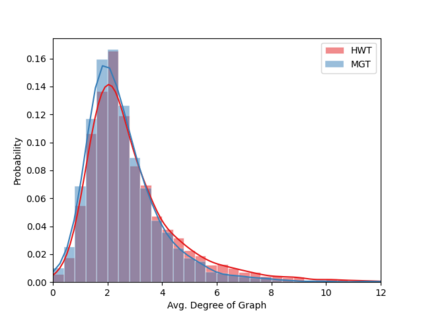
Machine-Generated Text (MGT) detection, a task that discriminates MGT from Human-Written Text (HWT), plays a crucial role in preventing misuse of text generative models, which excel in mimicking human writing style recently. Latest proposed detectors usually take coarse text sequence as input and output some good results by fine-tune pretrained models with standard cross-entropy loss. However, these methods fail to consider the linguistic aspect of text (e.g., coherence) and sentence-level structures. Moreover, they lack the ability to handle the low-resource problem which could often happen in practice considering the enormous amount of textual data online. In this paper, we present a coherence-based contrastive learning model named CoCo to detect the possible MGT under low-resource scenario. Inspired by the distinctiveness and permanence properties of linguistic feature, we represent text as a coherence graph to capture its entity consistency, which is further encoded by the pretrained model and graph neural network. To tackle the challenges of data limitations, we employ a contrastive learning framework and propose an improved contrastive loss for making full use of hard negative samples in training stage. The experiment results on two public datasets prove our approach outperforms the state-of-art methods significantly.


翻译:机械化文本(MGT)检测是人类-文字文本(HWT)中对MGT的区别性任务,在防止滥用文本基因模型方面发挥着关键的作用,这些模型在最近模仿人的写作风格方面非常出色。最新建议的探测器通常采用粗粗体文本序列作为输入和产出一些良好结果的方法,通过精细的预先训练模型,具有标准的跨元素损失标准,这些方法未能考虑到文本的语言方面(例如一致性)和句级结构。此外,它们缺乏处理低资源问题的能力,而考虑到大量在线文本数据,这种低资源问题在实践中往往会发生。在本文件中,我们提出了一个基于一致性的对比学习模型,名为COCoo,以在低资源情景下探测可能的MGT。受语言特征的独特性和持久性特性的启发,我们把文本作为一个一致性图表,以捕捉到其实体的一致性,这种一致性又由预先训练的模型和图形神经网络加以进一步编码。为了应对数据限制的挑战,我们采用了对比性学习框架,并提议改进对比性损失,以便在公共阶段充分使用硬模样试验结果。

0
下载
关闭预览

相关内容

专知会员服务
26+阅读 · 2021年4月2日
专知会员服务
61+阅读 · 2020年3月19日
[综述]深度学习下的场景文本检测与识别
专知会员服务
78+阅读 · 2019年10月10日
IEEE ICKG 2022: Call for Papers
机器学习与推荐算法
3+阅读 · 2022年3月30日
【ICIG2021】Check out the hot new trailer of ICIG2021 Symposium6
中国图象图形学学会CSIG
2+阅读 · 2021年11月12日
【ICIG2021】Check out the hot new trailer of ICIG2021 Symposium3
中国图象图形学学会CSIG
0+阅读 · 2021年11月9日
【ICIG2021】Check out the hot new trailer of ICIG2021 Symposium2
中国图象图形学学会CSIG
0+阅读 · 2021年11月8日
【ICIG2021】Check out the hot new trailer of ICIG2021 Symposium1
中国图象图形学学会CSIG
0+阅读 · 2021年11月3日
Hierarchically Structured Meta-learning
CreateAMind
27+阅读 · 2019年5月22日
Transferring Knowledge across Learning Processes
CreateAMind
29+阅读 · 2019年5月18日
Unsupervised Learning via Meta-Learning
CreateAMind
43+阅读 · 2019年1月3日
A Technical Overview of AI & ML in 2018 & Trends for 2019
待字闺中
18+阅读 · 2018年12月24日
disentangled-representation-papers
CreateAMind
26+阅读 · 2018年9月12日
国家自然科学基金
0+阅读 · 2015年12月31日
国家自然科学基金
0+阅读 · 2014年12月31日
国家自然科学基金
0+阅读 · 2013年12月31日
国家自然科学基金
0+阅读 · 2012年12月31日
国家自然科学基金
0+阅读 · 2012年12月31日
国家自然科学基金
0+阅读 · 2012年12月31日
国家自然科学基金
0+阅读 · 2012年12月31日
国家自然科学基金
0+阅读 · 2011年12月31日
国家自然科学基金
0+阅读 · 2011年12月31日
国家自然科学基金
0+阅读 · 2009年12月31日
Arxiv
29+阅读 · 2022年3月28日
Arxiv
10+阅读 · 2021年3月30日
Arxiv
18+阅读 · 2020年10月9日
Financial Time Series Representation Learning
Arxiv
10+阅读 · 2020年3月27日
VIP会员
相关VIP内容
专知会员服务
26+阅读 · 2021年4月2日
专知会员服务
61+阅读 · 2020年3月19日
[综述]深度学习下的场景文本检测与识别
专知会员服务
78+阅读 · 2019年10月10日
相关资讯
IEEE ICKG 2022: Call for Papers
机器学习与推荐算法
3+阅读 · 2022年3月30日
【ICIG2021】Check out the hot new trailer of ICIG2021 Symposium6
中国图象图形学学会CSIG
2+阅读 · 2021年11月12日
【ICIG2021】Check out the hot new trailer of ICIG2021 Symposium3
中国图象图形学学会CSIG
0+阅读 · 2021年11月9日
【ICIG2021】Check out the hot new trailer of ICIG2021 Symposium2
中国图象图形学学会CSIG
0+阅读 · 2021年11月8日
【ICIG2021】Check out the hot new trailer of ICIG2021 Symposium1
中国图象图形学学会CSIG
0+阅读 · 2021年11月3日
Hierarchically Structured Meta-learning
CreateAMind
27+阅读 · 2019年5月22日
Transferring Knowledge across Learning Processes
CreateAMind
29+阅读 · 2019年5月18日
Unsupervised Learning via Meta-Learning
CreateAMind
43+阅读 · 2019年1月3日
A Technical Overview of AI & ML in 2018 & Trends for 2019
待字闺中
18+阅读 · 2018年12月24日
disentangled-representation-papers
CreateAMind
26+阅读 · 2018年9月12日
相关基金
国家自然科学基金
0+阅读 · 2015年12月31日
国家自然科学基金
0+阅读 · 2014年12月31日
国家自然科学基金
0+阅读 · 2013年12月31日
国家自然科学基金
0+阅读 · 2012年12月31日
国家自然科学基金
0+阅读 · 2012年12月31日
国家自然科学基金
0+阅读 · 2012年12月31日
国家自然科学基金
0+阅读 · 2012年12月31日
国家自然科学基金
0+阅读 · 2011年12月31日
国家自然科学基金
0+阅读 · 2011年12月31日
国家自然科学基金
0+阅读 · 2009年12月31日
Top
微信扫码咨询专知VIP会员