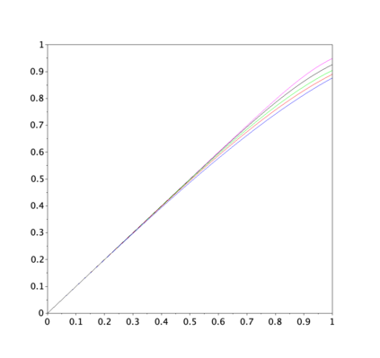
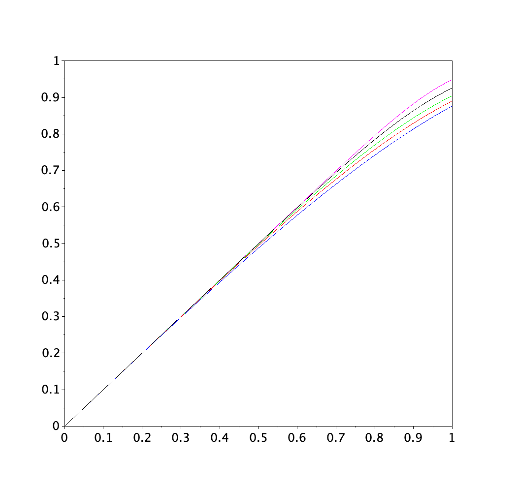
Motivated by sequential budgeted allocation problems, we investigate online matching problems where connections between vertices are not i.i.d., but they have fixed degree distributions -- the so-called configuration model. We estimate the competitive ratio of the simplest algorithm, GREEDY, by approximating some relevant stochastic discrete processes by their continuous counterparts, that are solutions of an explicit system of partial differential equations. This technique gives precise bounds on the estimation errors, with arbitrarily high probability as the problem size increases. In particular, it allows the formal comparison between different configuration models. We also prove that, quite surprisingly, GREEDY can have better performance guarantees than RANKING, another celebrated algorithm for online matching that usually outperforms the former.


翻译:基于按顺序编制预算的分配问题,我们调查在线匹配问题,因为脊椎之间联系不是i.d.d.,但有固定的度分布 -- -- 所谓的配置模型。我们估计最简单的算法GREEDY的竞争性比重,即GREEDY,通过连续对口方的近似一些相关随机离散过程,这些过程是局部差异方程的明确系统的解决办法。这种技术为估计错误提供了精确的界限,随着问题规模的增加,这种估计误差的概率任意很高。特别是,它允许对不同的配置模型进行正式比较。我们还证明,非常令人惊讶的是,GREEDY的性能保障比RANKING(另一个著名的在线匹配算法,通常优于前者的)要好得多。

0
下载
关闭预览

相关内容

专知会员服务
51+阅读 · 2020年12月14日
因果图,Causal Graphs,52页ppt
专知会员服务
253+阅读 · 2020年4月19日
专知会员服务
162+阅读 · 2020年1月16日
强化学习最新教程,17页pdf
专知会员服务
182+阅读 · 2019年10月11日
2019年机器学习框架回顾
专知会员服务
36+阅读 · 2019年10月11日
机器学习入门的经验与建议
专知会员服务
94+阅读 · 2019年10月10日
【SIGGRAPH2019】TensorFlow 2.0深度学习计算机图形学应用
专知会员服务
41+阅读 · 2019年10月9日
Transferring Knowledge across Learning Processes
CreateAMind
29+阅读 · 2019年5月18日
A Technical Overview of AI & ML in 2018 & Trends for 2019
待字闺中
18+阅读 · 2018年12月24日
Disentangled的假设的探讨
CreateAMind
9+阅读 · 2018年12月10日
disentangled-representation-papers
CreateAMind
26+阅读 · 2018年9月12日
【推荐】直接未来预测:增强学习监督学习
机器学习研究会
6+阅读 · 2017年11月24日
【推荐】决策树/随机森林深入解析
机器学习研究会
5+阅读 · 2017年9月21日
【推荐】RNN/LSTM时序预测
机器学习研究会
25+阅读 · 2017年9月8日
【推荐】SVM实例教程
机器学习研究会
17+阅读 · 2017年8月26日
Auto-Encoding GAN
CreateAMind
7+阅读 · 2017年8月4日
Arxiv
0+阅读 · 2021年9月3日
Arxiv
0+阅读 · 2021年9月2日
Arxiv
6+阅读 · 2021年6月4日
Arxiv
3+阅读 · 2018年10月18日
VIP会员
相关VIP内容
专知会员服务
51+阅读 · 2020年12月14日
因果图,Causal Graphs,52页ppt
专知会员服务
253+阅读 · 2020年4月19日
专知会员服务
162+阅读 · 2020年1月16日
强化学习最新教程,17页pdf
专知会员服务
182+阅读 · 2019年10月11日
2019年机器学习框架回顾
专知会员服务
36+阅读 · 2019年10月11日
机器学习入门的经验与建议
专知会员服务
94+阅读 · 2019年10月10日
【SIGGRAPH2019】TensorFlow 2.0深度学习计算机图形学应用
专知会员服务
41+阅读 · 2019年10月9日
相关资讯
Transferring Knowledge across Learning Processes
CreateAMind
29+阅读 · 2019年5月18日
A Technical Overview of AI & ML in 2018 & Trends for 2019
待字闺中
18+阅读 · 2018年12月24日
Disentangled的假设的探讨
CreateAMind
9+阅读 · 2018年12月10日
disentangled-representation-papers
CreateAMind
26+阅读 · 2018年9月12日
【推荐】直接未来预测:增强学习监督学习
机器学习研究会
6+阅读 · 2017年11月24日
【推荐】决策树/随机森林深入解析
机器学习研究会
5+阅读 · 2017年9月21日
【推荐】RNN/LSTM时序预测
机器学习研究会
25+阅读 · 2017年9月8日
【推荐】SVM实例教程
机器学习研究会
17+阅读 · 2017年8月26日
Auto-Encoding GAN
CreateAMind
7+阅读 · 2017年8月4日
Top
微信扫码咨询专知VIP会员