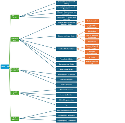
As generative artificial intelligence (GAI) becomes more integrated into higher education and research, universities adopt varied approaches to GAI policy development. To explore these variations, this study conducts a comparative analysis of leading universities in the United States, Japan, and China, examining their institution-wide policies on GAI application and governance. Based on these findings, the study proposes a University Policy Development Framework for GAI (UPDF-GAI) to provide both theoretical insights and practical guidance for universities in developing and refining their GAI policies. A qualitative content analysis of 124 policy documents from 110 universities was conducted, employing thematic coding to synthesize 20 key themes and 9 sub-themes. These themes and sub-themes formed the basis for developing the framework. The analysis reveals varying priorities and focus of GAI policy of universities in different countries. U.S. universities emphasize faculty autonomy, practical application, and policy adaptability, shaped by cutting-edge research and peer collaboration. Japanese universities take a government-regulated approach, prioritizing ethics and risk management, but provide limited support for AI implementation and flexibility. Chinese universities follow a centralized, government-led model, focusing on technology application over early policy development, while actively exploring GAI integration in education and research. The UPDF-GAI framework offers a systematic, adaptable framework for assessing and optimizing GAI policies across different educational contexts. By identifying key policy characteristics, enhancing policy effectiveness, and balancing technology, ethics, and education, enabling universities to develop sustainable, contextually relevant policies that strengthen their digital competitiveness and institutional readiness for AI-driven education.


翻译:暂无翻译

0
下载
关闭预览

相关内容

人类接受高层次教育、进行原创性研究的场所。 现在的大学一般包括一个能授予硕士和博士学位的研究生院和数个专业学院,以及能授予学士学位的一个本科生院。大学还包括高等专科学校
FlowQA: Grasping Flow in History for Conversational Machine Comprehension
专知会员服务
34+阅读 · 2019年10月18日
Keras François Chollet 《Deep Learning with Python 》, 386页pdf
专知会员服务
163+阅读 · 2019年10月12日
Unsupervised Learning via Meta-Learning
CreateAMind
43+阅读 · 2019年1月3日
A Technical Overview of AI & ML in 2018 & Trends for 2019
待字闺中
18+阅读 · 2018年12月24日
STRCF for Visual Object Tracking
统计学习与视觉计算组
15+阅读 · 2018年5月29日
Focal Loss for Dense Object Detection
统计学习与视觉计算组
12+阅读 · 2018年3月15日
IJCAI | Cascade Dynamics Modeling with Attention-based RNN
KingsGarden
13+阅读 · 2017年7月16日
国家自然科学基金
13+阅读 · 2017年12月31日
国家自然科学基金
2+阅读 · 2015年12月31日
国家自然科学基金
0+阅读 · 2014年12月31日
国家自然科学基金
2+阅读 · 2014年12月31日
VIP会员
相关资讯
Unsupervised Learning via Meta-Learning
CreateAMind
43+阅读 · 2019年1月3日
A Technical Overview of AI & ML in 2018 & Trends for 2019
待字闺中
18+阅读 · 2018年12月24日
STRCF for Visual Object Tracking
统计学习与视觉计算组
15+阅读 · 2018年5月29日
Focal Loss for Dense Object Detection
统计学习与视觉计算组
12+阅读 · 2018年3月15日
IJCAI | Cascade Dynamics Modeling with Attention-based RNN
KingsGarden
13+阅读 · 2017年7月16日
相关基金
国家自然科学基金
13+阅读 · 2017年12月31日
国家自然科学基金
2+阅读 · 2015年12月31日
国家自然科学基金
0+阅读 · 2014年12月31日
国家自然科学基金
2+阅读 · 2014年12月31日
Top
微信扫码咨询专知VIP会员