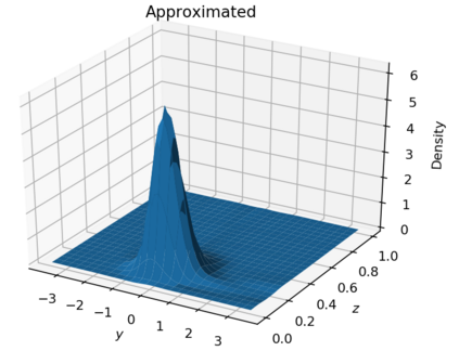
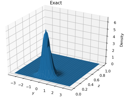
Transition probability densities are fundamental to option pricing. Advancing recent work in deep learning, we develop novel transition density function generators through solving backward Kolmogorov equations in parametric space for cumulative probability functions, using neural networks to obtain accurate approximations of transition probability densities, creating ultra-fast transition density function generators offline that can be trained for any underlying. These are 'single solve' , so they do not require recalculation when parameters are changed (e.g. recalibration of volatility) and are portable to other option pricing setups as well as to less powerful computers, where they can be accessed as quickly as closed-form solutions. We demonstrate the range of application for one-dimensional cases, exemplified by the Black-Scholes-Merton model, two-dimensional cases, exemplified by the Heston process, and finally for a modified Heston model with time-dependent parameters that has no closed-form solution.


翻译:过渡概率密度对于选项定价至关重要。 推进最近深层学习的工作,我们开发了新型过渡密度功能生成器,方法是在累积概率函数的参数空间中解决后向的科尔莫戈罗夫方程式,使用神经网络获取过渡概率密度的准确近似值,创建超快过渡密度功能生成器,可以对任何基底进行离线培训。这些是“单线解 ”, 因此当参数变化时,它们不需要重新计算( 例如, 波动的校正), 并且可以被其他选项定价设置以及较弱的计算机移动到其他选项定价设置中, 并且可以像封闭式解决方案一样快速地进入。 我们展示了一维案例的应用范围, 以黑- 雪莱斯- 墨尔顿模型为示例, 以赫斯顿进程为示例的二维案例为示例, 最后是带有无封闭式解决方案的时间参数的经修改的赫斯顿模型。

0
下载
关闭预览

相关内容

【干货书】真实机器学习,264页pdf,Real-World Machine Learning
《DeepGCNs: Making GCNs Go as Deep as CNNs》
专知会员服务
31+阅读 · 2019年10月17日
Keras François Chollet 《Deep Learning with Python 》, 386页pdf
专知会员服务
161+阅读 · 2019年10月12日
强化学习最新教程,17页pdf
专知会员服务
182+阅读 · 2019年10月11日
机器学习入门的经验与建议
专知会员服务
94+阅读 · 2019年10月10日
【SIGGRAPH2019】TensorFlow 2.0深度学习计算机图形学应用
专知会员服务
41+阅读 · 2019年10月9日
已删除
将门创投
8+阅读 · 2019年6月13日
Transferring Knowledge across Learning Processes
CreateAMind
29+阅读 · 2019年5月18日
逆强化学习-学习人先验的动机
CreateAMind
16+阅读 · 2019年1月18日
强化学习的Unsupervised Meta-Learning
CreateAMind
18+阅读 · 2019年1月7日
Ray RLlib: Scalable 降龙十八掌
CreateAMind
9+阅读 · 2018年12月28日
Hierarchical Imitation - Reinforcement Learning
CreateAMind
19+阅读 · 2018年5月25日
【学习】Hierarchical Softmax
机器学习研究会
4+阅读 · 2017年8月6日
强化学习 cartpole_a3c
CreateAMind
9+阅读 · 2017年7月21日
Arxiv
0+阅读 · 2021年7月12日
Arxiv
0+阅读 · 2021年7月9日
Arxiv
6+阅读 · 2021年6月24日
Multi-task Deep Reinforcement Learning with PopArt
Arxiv
4+阅读 · 2018年9月12日
Learning to Importance Sample in Primary Sample Space
VIP会员
相关VIP内容
【干货书】真实机器学习,264页pdf,Real-World Machine Learning
《DeepGCNs: Making GCNs Go as Deep as CNNs》
专知会员服务
31+阅读 · 2019年10月17日
Keras François Chollet 《Deep Learning with Python 》, 386页pdf
专知会员服务
161+阅读 · 2019年10月12日
强化学习最新教程,17页pdf
专知会员服务
182+阅读 · 2019年10月11日
机器学习入门的经验与建议
专知会员服务
94+阅读 · 2019年10月10日
【SIGGRAPH2019】TensorFlow 2.0深度学习计算机图形学应用
专知会员服务
41+阅读 · 2019年10月9日
相关资讯
已删除
将门创投
8+阅读 · 2019年6月13日
Transferring Knowledge across Learning Processes
CreateAMind
29+阅读 · 2019年5月18日
逆强化学习-学习人先验的动机
CreateAMind
16+阅读 · 2019年1月18日
强化学习的Unsupervised Meta-Learning
CreateAMind
18+阅读 · 2019年1月7日
Ray RLlib: Scalable 降龙十八掌
CreateAMind
9+阅读 · 2018年12月28日
Hierarchical Imitation - Reinforcement Learning
CreateAMind
19+阅读 · 2018年5月25日
【学习】Hierarchical Softmax
机器学习研究会
4+阅读 · 2017年8月6日
强化学习 cartpole_a3c
CreateAMind
9+阅读 · 2017年7月21日
Top
微信扫码咨询专知VIP会员