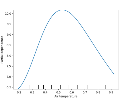
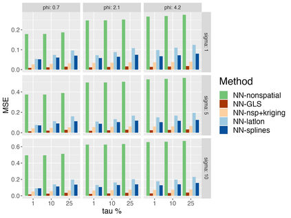
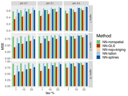
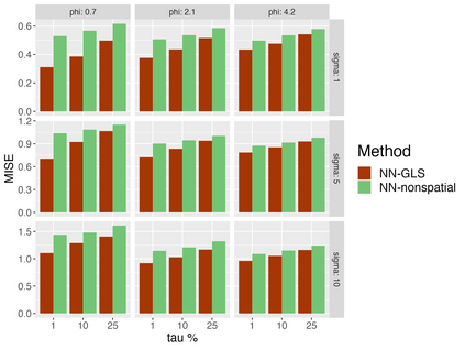
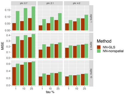
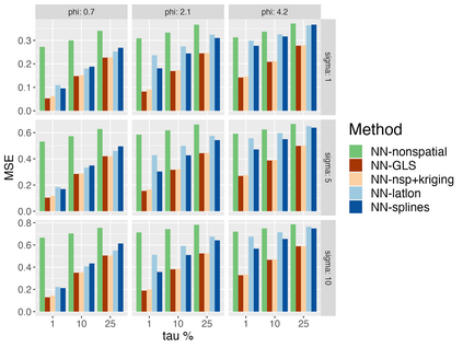
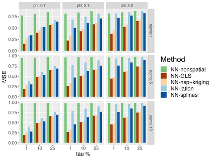
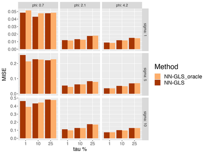
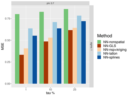
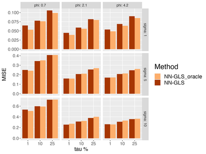
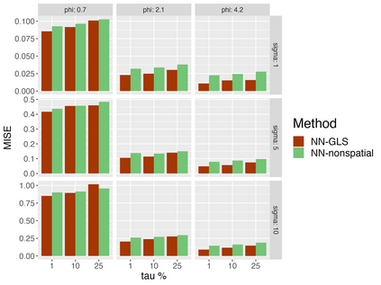
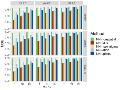
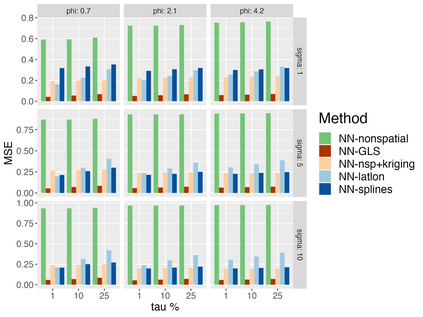
Analysis of geospatial data has traditionally been model-based, with a mean model, customarily specified as a linear regression on the covariates, and a covariance model, encoding the spatial dependence. We relax the strong assumption of linearity and propose embedding neural networks directly within the traditional geostatistical models to accommodate non-linear mean functions while retaining all other advantages including use of Gaussian Processes to explicitly model the spatial covariance, enabling inference on the covariate effect through the mean and on the spatial dependence through the covariance, and offering predictions at new locations via kriging. We propose NN-GLS, a new neural network estimation algorithm for the non-linear mean in GP models that explicitly accounts for the spatial covariance through generalized least squares (GLS), the same loss used in the linear case. We show that NN-GLS admits a representation as a special type of graph neural network (GNN). This connection facilitates use of standard neural network computational techniques for irregular geospatial data, enabling novel and scalable mini-batching, backpropagation, and kriging schemes. Theoretically, we show that NN-GLS will be consistent for irregularly observed spatially correlated data processes. To our knowledge this is the first asymptotic consistency result for any neural network algorithm for spatial data. We demonstrate the methodology through simulated and real datasets.


翻译:传统上,地理空间数据的分析是基于模型的,通常将均值模型指定为协变量上的线性回归,将协方差模型编码为空间依赖性。我们放宽了线性的强假设,并提出将神经网络直接嵌入到传统空间统计模型中,以适应非线性均值函数,同时保留所有其他优势,包括使用高斯过程显式建模空间协方差,通过均值对协变量效应进行推断,并通过协方差对空间依赖性进行推断,通过克里金进行新位置的预测。我们提出了NN-GLS,一种新的神经网络估计算法,用于GP模型中的非线性均值,该算法通过广义最小二乘法(GLS)显式考虑了空间协方差,与线性情况下使用的损失相同。我们证明了NN-GLS具有特殊类型的图神经网络(GNN)表示。这种联系有助于使用标准神经网络计算技术处理不规则地理空间数据,从而实现了新颖和可伸缩的mini-batching、backpropagation和kriging方案。理论上,我们证明了NN-GLS适用于不规则观测的空间相关数据过程。据我们所知,这是第一个适用于空间数据的任何神经网络算法的渐近一致性结果。我们通过模拟和实际数据集展示该方法的应用。

0
下载
关闭预览

相关内容

空间数据又称几何数据,它用来表示物体的位置、形态、大小分布等各方面的信息,是对现世界中存在的具有定位意义的事物和现象的定量描述。根据在计算机系统中对地图是对现实教想的存储组织、处理方法的不同,以及空间数据本身的几何特征,空间数据又可分为图形数据和图像数据。
专知会员服务
86+阅读 · 2020年12月5日
【IJCAJ 2020】多通道神经网络 Multi-Channel Graph Neural Networks
专知会员服务
26+阅读 · 2020年7月19日
神经网络的拓扑结构,TOPOLOGY OF DEEP NEURAL NETWORKS
专知会员服务
35+阅读 · 2020年4月15日
【SIGGRAPH2019】TensorFlow 2.0深度学习计算机图形学应用
专知会员服务
41+阅读 · 2019年10月9日
Transferring Knowledge across Learning Processes
CreateAMind
29+阅读 · 2019年5月18日
基于PyTorch/TorchText的自然语言处理库
专知
28+阅读 · 2019年4月22日
LibRec 精选:推荐系统的论文与源码
LibRec智能推荐
14+阅读 · 2018年11月29日
【CNN】一文读懂卷积神经网络CNN
产业智能官
18+阅读 · 2018年1月2日
【论文】变分推断(Variational inference)的总结
机器学习研究会
39+阅读 · 2017年11月16日
Capsule Networks解析
机器学习研究会
11+阅读 · 2017年11月12日
可解释的CNN
CreateAMind
17+阅读 · 2017年10月5日
【推荐】用Tensorflow理解LSTM
机器学习研究会
36+阅读 · 2017年9月11日
【推荐】RNN/LSTM时序预测
机器学习研究会
25+阅读 · 2017年9月8日
国家自然科学基金
0+阅读 · 2014年12月31日
国家自然科学基金
2+阅读 · 2014年12月31日
国家自然科学基金
0+阅读 · 2013年12月31日
国家自然科学基金
0+阅读 · 2013年12月31日
国家自然科学基金
1+阅读 · 2013年12月31日
国家自然科学基金
11+阅读 · 2012年12月31日
国家自然科学基金
1+阅读 · 2012年12月31日
国家自然科学基金
0+阅读 · 2012年12月31日
国家自然科学基金
0+阅读 · 2011年12月31日
国家自然科学基金
0+阅读 · 2008年12月31日
Arxiv
27+阅读 · 2020年6月19日
Arxiv
17+阅读 · 2019年3月28日
A Comprehensive Survey on Graph Neural Networks
Arxiv
13+阅读 · 2019年3月10日
Arxiv
10+阅读 · 2019年2月19日
Arxiv
24+阅读 · 2018年10月24日
VIP会员
相关VIP内容
相关资讯
Transferring Knowledge across Learning Processes
CreateAMind
29+阅读 · 2019年5月18日
基于PyTorch/TorchText的自然语言处理库
专知
28+阅读 · 2019年4月22日
LibRec 精选:推荐系统的论文与源码
LibRec智能推荐
14+阅读 · 2018年11月29日
【CNN】一文读懂卷积神经网络CNN
产业智能官
18+阅读 · 2018年1月2日
【论文】变分推断(Variational inference)的总结
机器学习研究会
39+阅读 · 2017年11月16日
Capsule Networks解析
机器学习研究会
11+阅读 · 2017年11月12日
可解释的CNN
CreateAMind
17+阅读 · 2017年10月5日
【推荐】用Tensorflow理解LSTM
机器学习研究会
36+阅读 · 2017年9月11日
【推荐】RNN/LSTM时序预测
机器学习研究会
25+阅读 · 2017年9月8日
相关基金
国家自然科学基金
0+阅读 · 2014年12月31日
国家自然科学基金
2+阅读 · 2014年12月31日
国家自然科学基金
0+阅读 · 2013年12月31日
国家自然科学基金
0+阅读 · 2013年12月31日
国家自然科学基金
1+阅读 · 2013年12月31日
国家自然科学基金
11+阅读 · 2012年12月31日
国家自然科学基金
1+阅读 · 2012年12月31日
国家自然科学基金
0+阅读 · 2012年12月31日
国家自然科学基金
0+阅读 · 2011年12月31日
国家自然科学基金
0+阅读 · 2008年12月31日
Top
微信扫码咨询专知VIP会员