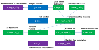
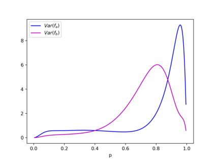
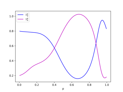
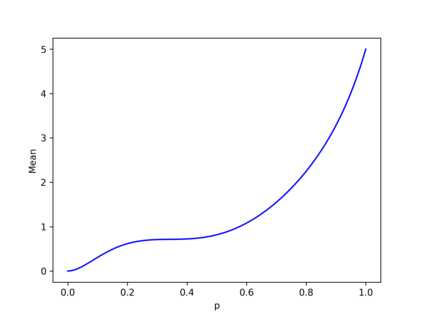
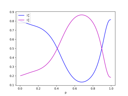
We present a general framework for uncertainty quantification that is a mosaic of interconnected models. We define global first and second order structural and correlative sensitivity analyses for random counting measures acting on risk functionals of input-output maps. These are the ANOVA decomposition of the intensity measure and the decomposition of the random measure variance, each into subspaces. Orthogonal random measures furnish sensitivity distributions. We show that the random counting measure may be used to construct positive random fields, which admit decompositions of covariance and sensitivity indices and may be used to represent interacting particle systems. The first and second order global sensitivity analyses conveyed through random counting measures elucidate and integrate different notions of uncertainty quantification, and the global sensitivity analysis of random fields conveys the proportionate functional contributions to covariance. This framework complements others when used in conjunction with for instance algorithmic uncertainty and model selection uncertainty frameworks.


翻译:我们提出了一个不确定性量化总框架,这是相互关联的模型的组合。我们定义了根据输入输出图的风险功能随机计算措施的全球第一和第二顺序结构和相关敏感度分析。它们是强度测量的ANOVA分解和随机测量差异的分解,每个分解到子空间。正方位随机测量提供敏感性分布。我们显示,随机计算措施可用于构建正随机字段,其中承认共变指数和敏感指数的分解,并可用于代表互动粒子系统。通过随机计算措施传播的第一和第二顺序全球敏感度分析阐明并整合了不同的不确定性量化概念,随机字段的全球敏感度分析传达了对共变的相称功能贡献。这个框架在与算法不确定性和模型选择不确定性框架结合使用时,可以补充其他参数。

0
下载
关闭预览

相关内容

专知会员服务
51+阅读 · 2020年12月14日
Linux导论,Introduction to Linux,96页ppt
专知会员服务
82+阅读 · 2020年7月26日
【清华大学】图随机神经网络,Graph Random Neural Networks
专知会员服务
156+阅读 · 2020年5月26日
因果图,Causal Graphs,52页ppt
专知会员服务
253+阅读 · 2020年4月19日
深度强化学习策略梯度教程,53页ppt
专知会员服务
184+阅读 · 2020年2月1日
【新书】贝叶斯网络进展与新应用,附全书下载
专知会员服务
122+阅读 · 2019年12月9日
强化学习最新教程,17页pdf
专知会员服务
182+阅读 · 2019年10月11日
【SIGGRAPH2019】TensorFlow 2.0深度学习计算机图形学应用
专知会员服务
41+阅读 · 2019年10月9日
Hierarchically Structured Meta-learning
CreateAMind
27+阅读 · 2019年5月22日
Transferring Knowledge across Learning Processes
CreateAMind
29+阅读 · 2019年5月18日
强化学习的Unsupervised Meta-Learning
CreateAMind
18+阅读 · 2019年1月7日
meta learning 17年:MAML SNAIL
CreateAMind
11+阅读 · 2019年1月2日
Hierarchical Disentangled Representations
CreateAMind
4+阅读 · 2018年4月15日
人工智能 | 国际会议/SCI期刊约稿信息9条
Call4Papers
3+阅读 · 2018年1月12日
Auto-Encoding GAN
CreateAMind
7+阅读 · 2017年8月4日
强化学习族谱
CreateAMind
26+阅读 · 2017年8月2日
Arxiv
0+阅读 · 2021年1月21日
Arxiv
0+阅读 · 2021年1月21日
Arxiv
1+阅读 · 2021年1月20日
VIP会员
相关VIP内容
专知会员服务
51+阅读 · 2020年12月14日
Linux导论,Introduction to Linux,96页ppt
专知会员服务
82+阅读 · 2020年7月26日
【清华大学】图随机神经网络,Graph Random Neural Networks
专知会员服务
156+阅读 · 2020年5月26日
因果图,Causal Graphs,52页ppt
专知会员服务
253+阅读 · 2020年4月19日
深度强化学习策略梯度教程,53页ppt
专知会员服务
184+阅读 · 2020年2月1日
【新书】贝叶斯网络进展与新应用,附全书下载
专知会员服务
122+阅读 · 2019年12月9日
强化学习最新教程,17页pdf
专知会员服务
182+阅读 · 2019年10月11日
【SIGGRAPH2019】TensorFlow 2.0深度学习计算机图形学应用
专知会员服务
41+阅读 · 2019年10月9日
相关资讯
Hierarchically Structured Meta-learning
CreateAMind
27+阅读 · 2019年5月22日
Transferring Knowledge across Learning Processes
CreateAMind
29+阅读 · 2019年5月18日
强化学习的Unsupervised Meta-Learning
CreateAMind
18+阅读 · 2019年1月7日
meta learning 17年:MAML SNAIL
CreateAMind
11+阅读 · 2019年1月2日
Hierarchical Disentangled Representations
CreateAMind
4+阅读 · 2018年4月15日
人工智能 | 国际会议/SCI期刊约稿信息9条
Call4Papers
3+阅读 · 2018年1月12日
Auto-Encoding GAN
CreateAMind
7+阅读 · 2017年8月4日
强化学习族谱
CreateAMind
26+阅读 · 2017年8月2日
Top
微信扫码咨询专知VIP会员