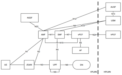
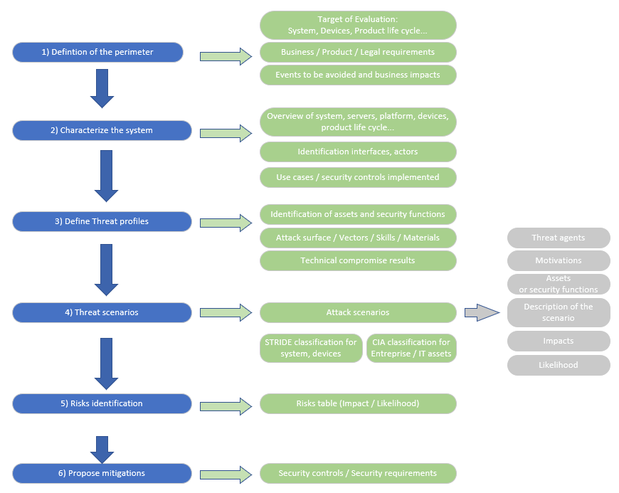
Fifth generation mobile networks (5G) are currently being deployed by mobile operators around the globe. 5G acts as an enabler for various use cases and also improves the security and privacy over 4G and previous network generations. However, as recent security research has revealed, the standard still has security weaknesses that may be exploitable by attackers. In addition, the migration from 4G to 5G systems is taking place by first deploying 5G solutions in a non-standalone (NSA) manner where the first step of the 5G deployment is restricted to the new radio aspects of 5G, while the control of the user equipment is still based on 4G protocols, i.e. the core network is still the legacy 4G evolved packet core (EPC) network. As a result, many security vulnerabilities of 4G networks are still present in current 5G deployments. This paper presents a systematic risk analysis of standalone and non-standalone 5G networks. We first describe an overview of the 5G system specification and the new security features of 5G compared to 4G. Then, we define possible threats according to the STRIDE threat classification model and derive a risk matrix based on the likelihood and impact of 12 threat scenarios that affect the radio access and the network core. Finally, we discuss possible mitigations and security controls. Our analysis is generic and does not account for the specifics of particular 5G network vendors or operators. Further work is required to understand the security vulnerabilities and risks of specific 5G implementations and deployments.


翻译:目前全球各地的移动运营商正在部署第五代移动网络(5G),目前全球各地的移动运营商正在部署第五代移动网络(5G)。 5G是各种使用案例的辅助器,还改善了4G和前几代网络的安全和隐私。然而,正如最近的安全研究所揭示的那样,该标准仍然存在着安全弱点,袭击者可以加以利用。此外,4G向5G系统迁移,首先以非独立方式部署5G解决方案。 我们首先介绍了5G系统规格的概况和5G与4G新无线电内容之间的新安全特征。然后,我们根据4G协议对用户设备进行控制,即核心网络仍然是4G发展后组合核心网络(EPC)网络的遗产。因此,4G网络的许多安全弱点仍然存在于目前的5G部署中。本文对独立和非独立5G网络进行系统风险分析。 我们首先介绍了5G系统系统规格和5G新安全特征的概况,然后,我们根据STRIDE威胁分类模式界定了可能的威胁,即核心网络仍然是4G的遗留下来的4G,并且根据我们的具体安全风险和特定安全风险分析,最后讨论了我们特定5G系统的风险和特定安全风险分析。

0
下载
关闭预览

相关内容

Networking:IFIP International Conferences on Networking。 Explanation:国际网络会议。 Publisher:IFIP。 SIT: http://dblp.uni-trier.de/db/conf/networking/index.html
专知会员服务
34+阅读 · 2021年7月26日
计算机 | 中低难度国际会议信息8条
Call4Papers
9+阅读 · 2019年6月19日
计算机 | USENIX Security 2020等国际会议信息5条
Call4Papers
7+阅读 · 2019年4月25日
计算机 | CCF推荐期刊专刊信息5条
Call4Papers
3+阅读 · 2019年4月10日
计算机 | CCF推荐会议信息10条
Call4Papers
5+阅读 · 2018年10月18日
CCF B类期刊IPM专刊截稿信息1条
Call4Papers
3+阅读 · 2018年10月11日
VIP会员
相关资讯
计算机 | 中低难度国际会议信息8条
Call4Papers
9+阅读 · 2019年6月19日
计算机 | USENIX Security 2020等国际会议信息5条
Call4Papers
7+阅读 · 2019年4月25日
计算机 | CCF推荐期刊专刊信息5条
Call4Papers
3+阅读 · 2019年4月10日
计算机 | CCF推荐会议信息10条
Call4Papers
5+阅读 · 2018年10月18日
CCF B类期刊IPM专刊截稿信息1条
Call4Papers
3+阅读 · 2018年10月11日
Top
微信扫码咨询专知VIP会员