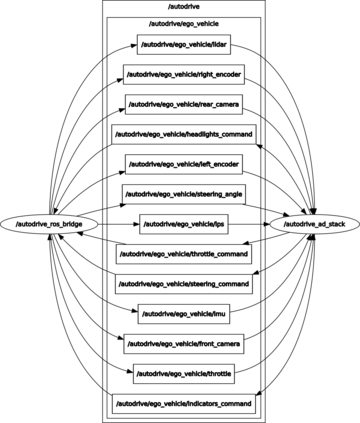
AutoDRIVE is envisioned to be an integrated research and education platform for scaled autonomous vehicles and related applications. This work is a stepping-stone towards achieving the greater goal of realizing such a platform. Particularly, this work introduces the AutoDRIVE Simulator, a high-fidelity simulator for scaled autonomous vehicles. The proposed simulation ecosystem is developed atop the Unity game engine, and exploits its features in order to simulate realistic system dynamics and render photorealistic graphics. It comprises of a scaled vehicle model equipped with a comprehensive sensor suite for redundant perception, a set of actuators for constrained motion control and a fully functional lighting system for illumination and signaling. It also provides a modular environment development kit, which comprises of various environment modules that aid in reconfigurable construction of the scene. Additionally, the simulator features a communication bridge in order to extend an interface to the autonomous driving software stack developed independently by the users. This work describes some of the prominent components of this simulation system along with some key features that it has to offer in order to accelerate education and research aimed at autonomous driving.


翻译:根据设想,自动驱动是用于规模自治车辆和相关应用的综合研究和教育平台,这项工作是实现实现这一平台这一更大目标的一个跳板,特别是,这项工作引入了自动驱动模拟器,这是一个用于规模自治车辆的高纤维模拟器;拟议的模拟生态系统是在Unity游戏引擎上开发的,并开发其特征,以模拟现实的系统动态,并制作摄影现实的图形;它包括一个规模化的车辆模型,配有一套用于冗余感应的综合传感器套件,一套用于控制运动的驱动器,以及一套用于照明和信号的功能齐全的照明系统;它还提供了一套模块式环境开发工具包,由各种环境模块组成,有助于重新构建场景;此外,模拟器还装了一个通信桥梁,以扩展与用户独立开发的自主驱动软件堆的接口;这项工作描述了这一模拟系统的一些突出的部件,以及它为加速以自主驱动为目的的教育和研究而必须提供的一些关键特征。

0
下载
关闭预览

相关内容

Keras François Chollet 《Deep Learning with Python 》, 386页pdf
专知会员服务
161+阅读 · 2019年10月12日
强化学习最新教程,17页pdf
专知会员服务
182+阅读 · 2019年10月11日
【新书】Python编程基础,669页pdf
专知会员服务
197+阅读 · 2019年10月10日
【SIGGRAPH2019】TensorFlow 2.0深度学习计算机图形学应用
专知会员服务
41+阅读 · 2019年10月9日
计算机 | 中低难度国际会议信息6条
Call4Papers
7+阅读 · 2019年5月16日
CCF A类 | 顶级会议RTSS 2019诚邀稿件
Call4Papers
10+阅读 · 2019年4月17日
Hierarchical Imitation - Reinforcement Learning
CreateAMind
19+阅读 · 2018年5月25日
(TensorFlow)实时语义分割比较研究
机器学习研究会
9+阅读 · 2018年3月12日
carla 学习笔记
CreateAMind
9+阅读 · 2018年2月7日
carla 体验效果 及代码
CreateAMind
7+阅读 · 2018年2月3日
推荐|深度强化学习聊天机器人(附论文)!
全球人工智能
4+阅读 · 2018年1月30日
carla无人驾驶模拟中文项目 carla_simulator_Chinese
CreateAMind
3+阅读 · 2018年1月30日
Capsule Networks解析
机器学习研究会
11+阅读 · 2017年11月12日
【今日新增】IEEE Trans.专刊截稿信息8条
Call4Papers
7+阅读 · 2017年6月29日
Arxiv
0+阅读 · 2021年10月3日
Design and Development of Underwater Vehicle: ANAHITA
VIP会员
相关资讯
计算机 | 中低难度国际会议信息6条
Call4Papers
7+阅读 · 2019年5月16日
CCF A类 | 顶级会议RTSS 2019诚邀稿件
Call4Papers
10+阅读 · 2019年4月17日
Hierarchical Imitation - Reinforcement Learning
CreateAMind
19+阅读 · 2018年5月25日
(TensorFlow)实时语义分割比较研究
机器学习研究会
9+阅读 · 2018年3月12日
carla 学习笔记
CreateAMind
9+阅读 · 2018年2月7日
carla 体验效果 及代码
CreateAMind
7+阅读 · 2018年2月3日
推荐|深度强化学习聊天机器人(附论文)!
全球人工智能
4+阅读 · 2018年1月30日
carla无人驾驶模拟中文项目 carla_simulator_Chinese
CreateAMind
3+阅读 · 2018年1月30日
Capsule Networks解析
机器学习研究会
11+阅读 · 2017年11月12日
【今日新增】IEEE Trans.专刊截稿信息8条
Call4Papers
7+阅读 · 2017年6月29日
Top
微信扫码咨询专知VIP会员