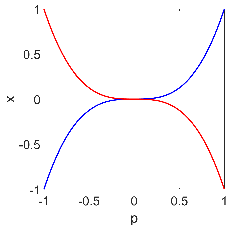
The homotopy continuation method has been widely used in solving parametric systems of nonlinear equations. But it can be very expensive and inefficient due to singularities during the tracking even though both start and end points are non-singular. The current tracking algorithms focus on the adaptivity of the stepsize by estimating the distance to the singularities but cannot avoid these singularities during the tracking. We present a stochastic homotopy tracking algorithm that perturbs the original parametric system randomly each step to avoid the singularities. We then prove that the stochastic solution path introduced by this new method is still closed to the original solution path theoretically. Moreover, several homotopy examples have been tested to show the efficiency of the stochastic homotopy tracking method.


翻译:在解决非线性方程式的参数系统时,广泛使用了同质继续使用的方法。但由于跟踪过程中的奇点(即使起始点和终点都是非同质的),这种方法可能非常昂贵,效率也很低。目前的跟踪算法通过估计与奇点的距离,侧重于步骤化的适应性,但是在跟踪过程中无法避免这些奇点。我们提出了一个随机破坏原始的参数系统的同质性跟踪算法,以避免奇点。然后我们证明,这一新方法引入的随机解决方案路径在理论上仍然关闭在原始解决方案路径上。此外,一些同质性实例已经测试,以显示同质性同质跟踪方法的效率。

0
下载
关闭预览

相关内容

专知会员服务
42+阅读 · 2021年4月2日
【经典书】C语言傻瓜式入门(第二版),411页pdf
专知会员服务
54+阅读 · 2020年8月16日
Fariz Darari简明《博弈论Game Theory》介绍,35页ppt
专知会员服务
112+阅读 · 2020年5月15日
专知会员服务
162+阅读 · 2020年1月16日
Keras François Chollet 《Deep Learning with Python 》, 386页pdf
专知会员服务
161+阅读 · 2019年10月12日
强化学习最新教程,17页pdf
专知会员服务
182+阅读 · 2019年10月11日
【新书】Python编程基础,669页pdf
专知会员服务
197+阅读 · 2019年10月10日
已删除
将门创投
9+阅读 · 2018年12月19日
Disentangled的假设的探讨
CreateAMind
9+阅读 · 2018年12月10日
STRCF for Visual Object Tracking
统计学习与视觉计算组
15+阅读 · 2018年5月29日
NIPS 2017:贝叶斯深度学习与深度贝叶斯学习(讲义+视频)
机器学习研究会
36+阅读 · 2017年12月10日
【推荐】用Python/OpenCV实现增强现实
机器学习研究会
15+阅读 · 2017年11月16日
【论文】变分推断(Variational inference)的总结
机器学习研究会
39+阅读 · 2017年11月16日
最佳实践:深度学习用于自然语言处理(三)
待字闺中
3+阅读 · 2017年8月20日
【学习】Hierarchical Softmax
机器学习研究会
4+阅读 · 2017年8月6日
Arxiv
0+阅读 · 2021年6月4日
Dynamic Algorithms for Online Multiple Testing
Arxiv
0+阅读 · 2021年6月2日
VIP会员
相关VIP内容
专知会员服务
42+阅读 · 2021年4月2日
【经典书】C语言傻瓜式入门(第二版),411页pdf
专知会员服务
54+阅读 · 2020年8月16日
Fariz Darari简明《博弈论Game Theory》介绍,35页ppt
专知会员服务
112+阅读 · 2020年5月15日
专知会员服务
162+阅读 · 2020年1月16日
Keras François Chollet 《Deep Learning with Python 》, 386页pdf
专知会员服务
161+阅读 · 2019年10月12日
强化学习最新教程,17页pdf
专知会员服务
182+阅读 · 2019年10月11日
【新书】Python编程基础,669页pdf
专知会员服务
197+阅读 · 2019年10月10日
相关资讯
已删除
将门创投
9+阅读 · 2018年12月19日
Disentangled的假设的探讨
CreateAMind
9+阅读 · 2018年12月10日
STRCF for Visual Object Tracking
统计学习与视觉计算组
15+阅读 · 2018年5月29日
NIPS 2017:贝叶斯深度学习与深度贝叶斯学习(讲义+视频)
机器学习研究会
36+阅读 · 2017年12月10日
【推荐】用Python/OpenCV实现增强现实
机器学习研究会
15+阅读 · 2017年11月16日
【论文】变分推断(Variational inference)的总结
机器学习研究会
39+阅读 · 2017年11月16日
最佳实践:深度学习用于自然语言处理(三)
待字闺中
3+阅读 · 2017年8月20日
【学习】Hierarchical Softmax
机器学习研究会
4+阅读 · 2017年8月6日
Top
微信扫码咨询专知VIP会员