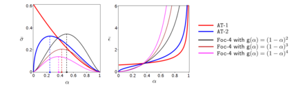
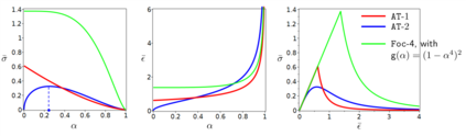
We address brittle fracture in anisotropic materials featuring two-fold and four-fold symmetric fracture toughness. For these two classes, we develop two variational phase-field models based on the family of regularizations proposed by Focardi (Focardi, M. On the variational approximation of free-discontinuity problems in the vectorial case. Math. Models Methods App. Sci., 11:663{684, 2001), for which Gamma-convergence results hold. Since both models are of second order, as opposed to the previously available fourth-order models for four-fold symmetric fracture toughness, they do not require basis functions of C1-continuity nor mixed variational principles for finite element discretization. For the four-fold symmetric formulation we show that the standard quadratic degradation function is unsuitable and devise a procedure to derive a suitable one. The performance of the new models is assessed via several numerical examples that simulate anisotropic fracture under anti-plane shear loading. For both formulations at fixed displacements (i.e. within an alternate minimization procedure), we also provide some existence and uniqueness results for the phase-field solution.


翻译:我们根据Focardi(Focardi, M. 关于病媒案例自由分解问题的变差近似值, 数学, 模型方法App. Sci., 11: 663{ 684, 2001)提出的整形材料骨折,具有双倍和四倍对称断裂强度,我们根据Focardi(Focardi, M. 关于病媒案例中自由分解问题的异差近似值, 数学, 模型App. Sci., 11: 663{ 684, 2001) 提议的整形材料,处理这些材料的骨折。由于这两种模型是二阶,而不是以前四倍对称断裂强度的四级模型,因此,我们开发了两种不同的分级模型,这些模型不需要C1- 连续性基本功能,也不需要有限元素分解的混合变异异性原理。对于四重配方配方来说,我们表明标准二次降解降解功能不合适,并设计出一个合适的程序。新模型的性能是通过几个数字例子来评估,用来模拟反平板装载下的异位断裂现象的模拟。对于固定置(i. rostalstaldestreption) preptionalstalstalsttion-sttionstalsttionsttionstalstalstalsteptionstalptionalptional) imptionalptionalptionalpalptionalpalpalpalpalpalpalpalpalpalption(ical) estal) res,也提供了某些配制制成结果。

0
下载
关闭预览

相关内容

ACM/IEEE第23届模型驱动工程语言和系统国际会议,是模型驱动软件和系统工程的首要会议系列,由ACM-SIGSOFT和IEEE-TCSE支持组织。自1998年以来,模型涵盖了建模的各个方面,从语言和方法到工具和应用程序。模特的参加者来自不同的背景,包括研究人员、学者、工程师和工业专业人士。MODELS 2019是一个论坛,参与者可以围绕建模和模型驱动的软件和系统交流前沿研究成果和创新实践经验。今年的版本将为建模社区提供进一步推进建模基础的机会,并在网络物理系统、嵌入式系统、社会技术系统、云计算、大数据、机器学习、安全、开源等新兴领域提出建模的创新应用以及可持续性。 官网链接:http://www.modelsconference.org/
【干货书】机器学习速查手册,135页pdf
专知会员服务
127+阅读 · 2020年11月20日
Linux导论,Introduction to Linux,96页ppt
专知会员服务
82+阅读 · 2020年7月26日
Fariz Darari简明《博弈论Game Theory》介绍,35页ppt
专知会员服务
112+阅读 · 2020年5月15日
Keras François Chollet 《Deep Learning with Python 》, 386页pdf
专知会员服务
161+阅读 · 2019年10月12日
强化学习最新教程,17页pdf
专知会员服务
182+阅读 · 2019年10月11日
Hierarchically Structured Meta-learning
CreateAMind
27+阅读 · 2019年5月22日
IEEE | DSC 2019诚邀稿件 (EI检索)
Call4Papers
10+阅读 · 2019年2月25日
强化学习的Unsupervised Meta-Learning
CreateAMind
18+阅读 · 2019年1月7日
A Technical Overview of AI & ML in 2018 & Trends for 2019
待字闺中
18+阅读 · 2018年12月24日
Facebook PyText 在 Github 上开源了
AINLP
7+阅读 · 2018年12月14日
Disentangled的假设的探讨
CreateAMind
9+阅读 · 2018年12月10日
Hierarchical Disentangled Representations
CreateAMind
4+阅读 · 2018年4月15日
lightgbm algorithm case of kaggle(上)
R语言中文社区
8+阅读 · 2018年3月20日
[DLdigest-8] 每日一道算法
深度学习每日摘要
4+阅读 · 2017年11月2日
【学习】Hierarchical Softmax
机器学习研究会
4+阅读 · 2017年8月6日
Arxiv
0+阅读 · 2021年11月29日
Arxiv
0+阅读 · 2021年11月25日
VIP会员
相关资讯
Hierarchically Structured Meta-learning
CreateAMind
27+阅读 · 2019年5月22日
IEEE | DSC 2019诚邀稿件 (EI检索)
Call4Papers
10+阅读 · 2019年2月25日
强化学习的Unsupervised Meta-Learning
CreateAMind
18+阅读 · 2019年1月7日
A Technical Overview of AI & ML in 2018 & Trends for 2019
待字闺中
18+阅读 · 2018年12月24日
Facebook PyText 在 Github 上开源了
AINLP
7+阅读 · 2018年12月14日
Disentangled的假设的探讨
CreateAMind
9+阅读 · 2018年12月10日
Hierarchical Disentangled Representations
CreateAMind
4+阅读 · 2018年4月15日
lightgbm algorithm case of kaggle(上)
R语言中文社区
8+阅读 · 2018年3月20日
[DLdigest-8] 每日一道算法
深度学习每日摘要
4+阅读 · 2017年11月2日
【学习】Hierarchical Softmax
机器学习研究会
4+阅读 · 2017年8月6日
Top
微信扫码咨询专知VIP会员